版權信息

書名: 與真實的自己和解

作者: (美)蒂姆·德斯蒙德

出版社: 臺海出版社

出版時間: 2018年3月

ISBN: 9787516817728

版權所有 侵權必究

讚譽

我們可能被教導說,自我同情是放縱的,甚至是懶惰的,但實際上,這是幫助我們在生活中做出改變最有力、最有效的方法。它能讓我們在某件事上做得更好,幫助我們改變壞習慣,然後令我們感到更加快樂。在這本清晰易懂的工作手冊中,蒂姆·德斯蒙德指導我們如何體驗和理解自我同情的力量。

——《仁愛和真正的幸福》

(Lovingkindness and Real Happiness)作者

莎倫·薩爾茨伯格(Sharon Salzberg)

蒂姆·德斯蒙德以正念和心理治療為核心,帶領臨床醫生們踏上了一場激動人心的諮詢之旅。他在書中提供了大量清晰的原理和生動的例子,來說明如何將自我同情融入基於關係的個體治療中。本書的獨特貢獻在於,展示了基於正念和自我同情的非正式治療如何自然而然地在家庭或日常生活中開展,並且與正式的精神治療方法協同工作,共同對來訪者的個人經驗進行探索與分析。因此,我強烈將本書推薦給那些希望更深入地將正念和自我同情整合入心理治療的臨床醫生。在這本精美的工作手冊中,蒂姆·德斯蒙德為任何想要開始學習自我同情的人都提供了一個清晰的地圖。自我同情是一項重要的、個人化的技能,它能讓我們更充分地享受生活,特別是當我們正在承受痛苦、失敗或感到不滿足的時候。通過一個通俗易懂的“地圖”和簡單方便的冥想引導,這本書能夠吸引和支持讀者,從此開啟一段改變生活的自我探索和自我仁慈之旅。

——《自我同情的思考路徑》

(The Mind ful Path to Self Compassion)作者

哈佛醫學院博士克里斯托弗·傑默(Christopher Germer)

這本書向我們展示了為什麼自我同情是撫慰苦痛、癒合創傷的核心,以及如何將自我同情練習融入到臨床實踐中。長期投入的冥想者和術業精湛的臨床醫生,蒂姆·德斯蒙德在本書中提供了非常清晰、易懂、有見地的指導,向人們展示瞭如何深層次地轉變精神和情緒上的痛苦。

——《激進的接受和真正的避難所》

(Radical Acceptance and True Refuge)作者

塔拉·布萊克(Tara Brach)

這本書是一部實事求是,行之有效的指南,說明瞭自我同情在心理治療中的重要性。它也是一本可操作性極強,手把手對簡單練習進行清晰指導的工作手冊,可以用來啟迪讀者自我同情的發展……精彩的見解、小案例和睿智的教導……將會對任何希望在他或她的工作中融入同情實踐的臨床醫生大有裨益。

——威斯康辛大學麥迪遜分校健康心理研究中心創始人

理查德·戴維森(Richard J.Davidson)

本書堪稱大師之作,是一個雪中送炭的寶庫。作為簡單易行的指南和清晰易懂的例子,本書展示瞭如何將自我同情融入治療過程中的每一個時刻。蒂姆·德斯蒙德巧妙地將古老的教義和現代的洞察力交織融匯入一個清晰、深入的地圖中,以整合兩種強有力的療愈和轉化範式。

——婚姻和家庭治療師、精神治療醫師

《強勢迴歸:重建大腦恢復力,抵達幸福彼岸》

(Bouncing Back:Rewiring Your Brain for Maximum

Resilience and Well Being)作者

琳達·格雷厄姆(Linda Graham)

通過它引人入勝的討論和功能強大的技術,任何想知道如何獲得更多幸福和提高生活滿意度的人都將會發現,這本書是切實可行,並令人及其滿意的。特別強烈推薦!

——美國中西部書評(The Midwest Book Review)

作者生動地描述了自己與來訪者之間的治療工作,並對本書研究進行了精彩的回顧。作者是一個天生的故事講述者,他在本書中的語言敘述平實質樸,但說服力十足。他用情感和洞察力帶每位來訪者重歸腳踏實地的生活,並將這個過程分解為一個個簡單明瞭、循序漸進的片段,讓每位希望從本書中獲益的心理治療師能夠方便地使用每一個小片段作為指導進行工作……本書中,他分享了一種極具創新性的實踐——一種將古典禪學融入現代教學手段的心理治療方法。

——正念鐘聲(The Mind fulness Bell)

德斯蒙德在本書中以一種兼容幷包的方式呈現了關於正念和自我同情的知識,這種呈現方式無論對新手還是資深的心理治療師來說,都能從中有所受益。(他的)案例研究不僅能很好地展示心理治療師可以如何單刀直入地介入來訪者的經歷和情緒,而且還能展現當來訪者充滿防禦時,如何與他們有效地建立關係,並逐步解決他們曾經堅持的錯誤信念。我將這本書強烈推薦給任何級別的從業者。本書的知識不但有益於心理治療師幫助來訪者解決精神相關問題並獲得幸福,同樣也有助於治療師本身的自我建設。

——米爾頓·埃裡克森基金會通訊

(The Milton H.Erickson Foundation Newsleter)

本書將佛學智慧與基於實證研究的科學發現相結合,對自我同情的力量進行了明確的、真誠的審視,能有效地幫助讀者建立應對苦難所需要的適應力,從而獲得持久的幸福感。不僅如此,本書對心理治療從業者來說也是一種極為必要的、充滿善意的、溫和舒緩的提醒,提醒他們同樣關注自己的精神和情緒需求,從而能更有效地為客戶提供更優質的服務。

——今日身心治療

(Somatic Psychotherapy Today)

本書內容尤為適合臨床醫生,但對研究人員、教師和學生等所有級別的專業人士都非常有用。我衷心地推薦給那些希望在他們的來訪者和自己身上建立自我同情能力的臨床醫生,從而能更深入地整合正念和心理治療。此外,在任何與臨床心理相關的課程教學過程中,本書同樣也是一部在促進課堂討論方面極具價值的教輔書籍。

——超心理學在線評論

(Metapsychology Online Reviews)

自我同情和對他人的同情能夠讓我們極具策略地為來訪者注入力量——同時也能夠幫助自己應對職業的壓力和責任……德斯蒙德作出的卓越貢獻值得我們讚賞,他提供了一套具有普適性的工作方法,讓心理治療師可以很容易地將這些方法融入他們的諮詢和治療工作中。

——心理中心網(PsychCentral)

前言

僅僅14天的自我同情練習可以在你的大腦、思維和行為方式上產生明顯的並可測量的改變。本書中所包含的練習已經在嚴格的、隨機的、可控的試驗中進行了研究(類似於藥物公司測試新藥的研究方法),科學家們得出結論,只需每天30分鐘,堅持14天,就足以產生真正的、持久的改變。

本書的第一部分是你的準備工作。它解釋了什麼是自我同情,為什麼它如此重要,並說明瞭它在各種情況下的特徵。這種對自我同情的概念性理解可以幫你更好地為實際訓練作準備。

本書的第二部分是你培養自我同情的實操練習。我建議你做出一個每天30分鐘,連續14天的練習計劃。在這段時間結束的時候,你很可能會發現自己在情緒上變得更穩定、更舒適。你會發現快樂來得更容易,你的恐懼和焦慮會更快地消失。一旦你親身體驗了自我同情練習的好處,你就可以確定要繼續你的練習。

如果你不能每天留出30分鐘進行練習,或者你不能堅持連續練習14天,那就盡你最大的努力去完成計劃吧。即使每天練習5分鐘,也比不練習要好得多。

每個練習階段都由自我同情地圖進行引導,這將在第四章進行詳細解釋。你的每次練習都從地圖頂部開始,它將指導你進行最適合的練習——這取決於你當前的感覺和你對每一個練習的反應。

當你在進行一項特別的練習時,出現困難是很正常的,這並不是一個嚴重的問題。更確切地說,這就是這本工作手冊編排方式的目的所在。如果你在某一特定的練習中遇到任何困難,跳到那部分的末尾,接下來會有具體的指導。

我們知道,發展任何新技能都需要練習。如果你想彈鋼琴,你必須投入一些時間和精力去堅持練習。本書就像一本教你自學鋼琴的指導材料,第二部分的實操練習指南就要求你根據指導進行反覆練習,以達到練習效果。你練習的越多(並且越能堅持下來),收穫的改善就越大。每天30分鐘,連續14天的練習計劃是一個基於科學研究的建議。然而,如果你不能按照計劃進行,就盡你所能吧。

第三部分是將自我同情運用在你生活中的點點滴滴上。這是為了激勵你用這些方法來找到更多的健康、平和、幸福,以及擁有更大造福他人的能量。

我希望這本書對你的生活有所幫助。不同的練習對不同的人,在不同的時間裡作用不同,所以,如果你覺得在這裡讀到的東西不適合你,那就隨它去吧,你可能會發現下一個練習更有幫助。出於同樣的原因,你也可能會在某天感到不堪重負,但過了幾天情緒消退後,整個人又會感到輕鬆自如。但如果你願意嘗試,你肯定會找到最適合你的使用本書的方法。

第一部分 介紹自我同情

1 什麼是自我同情

自我同情(Self Compassion),含義正如其字面上表達的那樣,表示你對自己充滿同情。這不僅意味著你會慶賀和享受生活中的一帆風順,也意味著當生活陷入困苦掙扎時,你會對自己仁慈和寬恕一些。

對自己和他人太過苛刻給我們帶來瞭如此多的痛苦,我們感到與他人隔絕,感到羞愧與孤獨。我們或許能夠數出幾件發生在自己身上特別糟糕的事情,又或許自打我們記事起,焦慮和沮喪就一直如影隨形。

我們或許相信生命本該不同於眼前的平庸,又或許,我們認為在擺脫自己糟糕的部分前,不值得被好好愛著。

而另一方面,真正地做自己能讓我們感受到被愛、被接納和被讚賞。我們能夠深入骨髓地瞭解到,自己總的來說還算不錯——甚至比不錯好得多。在內心某個角落,有一個智慧的聲音一直喃喃細語,告訴我們自己是多麼美麗而又獨特的人類。

以上這些就是我所說的自我同情。自我同情就是認識到,無論我們的生活中發生了什麼,我們都是可愛的。當生活中一切順利時,自我同情讓我們感到快樂;當我們遭受痛苦或遇到任何困境時,自我同情就成了一種充滿支持的聲音,幫助我們去發現美好和意義。

我生活中的自我同情

我在波士頓周邊長大,和我單身的母親住在一起。在我十幾歲的時候,我們曾一度非常窮困潦倒,甚至在某年的一整個夏天裡無家可歸。直到上大學之前,我一直揹負著強烈的憤怒、悲傷和孤獨。

在大學裡,通過釋一行禪師 [1] 的引導,我進入了自我同情修行的大門,我發現,這正是我生命中失落已久的東西。隨著我逐漸沉浸在這種練習中,我開始體會到前所未有的平和、愉快和自由。

自我同情徹底改變了我的生活。曾經的我備受煎熬,一度徘徊在自我毀滅的邊緣。而今,我逐漸變得平和,也學會瞭如何享受與他人關係中的和諧與親密。

這一切是如何發生的呢?自我同情並不是能幫我們抵禦一切災厄或心碎的魔法盾牌。然而,當我們面臨生活中不可避免的麻煩時,自我同情能夠讓我們更好地照顧自己。焦慮、沮喪和寂寞仍會出現,但自我同情能幫助我們及時逃離泥沼。我們可以擁抱我們自己的痛苦,就像一個抱著新生嬰兒的母親那樣,一切便會漸漸好起來。

我的經歷使我瞭解到,真正內心的平靜與自由來源於:無論發生了什麼,我們都能夠去愛和接受自己。我同樣瞭解——從科學研究還有我自己的經驗來看——無論我能忍受多少痛苦和消極情緒,發展自我同情都是可行的。本書為你開始這一切提供了所有必需的敲門磚。

我決定成為一名治療師。我希望能與更多的人分享這些對我的生活起到如此巨大幫助的經驗,特別是那些在情緒上經歷痛苦的人。我希望你能儘可能多地從這種練習中獲益,就像我一樣。

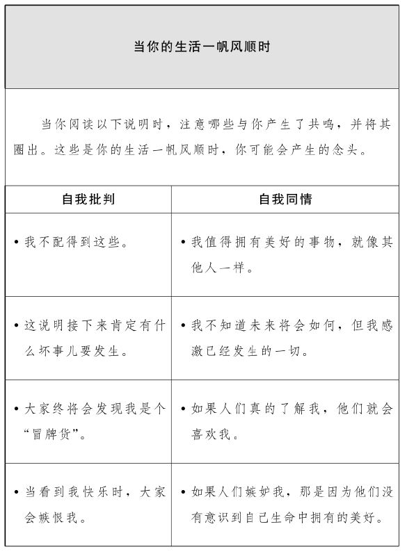
生活一帆風順和生活舉步維艱時的自我同情

以下練習將幫助你識別自我同情與其他類型態度的區別:

當你的生活一帆風順時,自我同情使你不會感到配不上這一切。我們知道,我們值得擁有生命中美好的事物——這並不是因為我們比其他人更好,而是因為這是人之常情。同情並不是某種需要我們苦苦索求的東西,而是我們作為芸芸眾生的一員,生活賦予我們與生俱來的禮物。

當我們需要應對生活中的挑戰時,自我同情便尤為重要。感到恐懼、抑鬱、憤怒或孤獨時——我們苦苦掙扎的那些時刻——我們最需要的唯有理解和愛。然而,我們不能總是指望他人在我們需要的時候立即出現在身邊。即使我們有完善的支持系統,許多人也仍可能難以敞開心扉去接受他人的關愛。

然而,如果我們能從自己的內在發展出自發式深切理解和同情,那麼我們在需要的時候就可以尋求它的幫助。它成為我們抗壓、修復和內心寧靜最堅實的基礎。同樣幸運的是,通過練習,每個人都能達到這樣的程度。

自我同情的故事:傑瑞德不孤獨

自傑瑞德(Jared)還是個孩子起,他就一直在與自己的孤獨感作鬥爭。他時常在交友問題上受挫,並感覺自己和學校的其他孩子不同。

然而,當他成年後,這個問題有了很大改善。他和大部分同事都相處得不錯,並且他也和一個溫柔的女人在發展穩定的戀情。即便如此,他仍舊飽受著難以抵擋的孤獨,幾乎快要重度抑鬱了。他感覺自己很虛偽,其實自己每天光鮮的樣子都是演出來的。所以,傑瑞德非常害怕每個人看穿他的偽裝,並因此拒絕他真實的樣子。

傑瑞德通過冥想練習學會了自我同情。他把手放在心臟的位置並對自己說:“你覺得孤獨是可以理解的。你人生中大多數時間都是孤單一人,但這並不是你的錯。你生於一個糟糕的環境,也沒有得到需要的支持。你一直是可愛的,在你成年生活中的人能夠看到這一點。”

他通過這些練習體驗到深度的自我療愈,並開始幾乎每天都應用它。他發現無論孤獨感何時開始侵襲自己,這15分鐘的自我同情練習都能幫助他重獲心態的平衡,達到內心的寧靜。

自我同情和自尊有何不同?

我們都知道,自尊低下是一種負面狀態,它與許多精神健康問題相關。但許多人並不知道,過高的自尊也會導致許多問題。

自尊意味著積極地評價或評估你自己。你相信你是一個好人,你確信你的強大。事實上,許多研究表明,我們絕大多數人認為自己的“好”,是建立在與他人相比的基礎之上,以我們相信自己比其他所有人“更好”而實現的。

這就是過於關注自尊的主要問題所在。如果我需要通過相信我比別人好來獲得高自尊,那麼這同樣更可能致使我批評他人,害怕別人發現我的弱點。為了維護自己,我變得過於好勝,對所收到的負面反饋也會變得過於脆弱。

另一方面,當你擁有自我同情,你不會在意自己是好是壞,或是否和其他人一樣。自我同情只是意味著,無論發生什麼,以寬容和原諒的心態和自己相處。

當我們擁有自我同情,就沒有必要指責他人。我們不害怕偶爾的失敗,因為我們會將其看作是有價值的學習機會,而非對自我價值的威脅。事實上,研究人員已經發現,自我同情的確能加強我們成功的動機,因為我們不怕犯錯。我們沒必要為了討人喜歡而變得完美。

自我同情的故事:放下完美主義

凱倫(Karen)是一位記者,在城裡一家頂尖報社工作。她很聰明、努力,但總是不苟言笑。凱倫向她的治療師承認,她經常感到深深的不安和內在空虛。她一週工作超過80小時,她解釋說,她一離開工作就會感到抑鬱。

凱倫的治療師決定幫助她發展更多自我同情。她向凱倫詢問其生活中最近一次沮喪的經歷,凱倫告訴治療師,當她的編輯昨天給她發郵件,問她有沒有準備好新的故事時,她感覺很糟糕。她沒有交上新的故事,當她描述這些時充滿了痛苦。她的自我對話聽著就像“你怎麼了?你把它弄丟了嗎?寫一個故事並把它做好!別像個孩子似的!”當凱倫詳細描述這段痛苦的經歷時,她的臉上滿是緊張。

凱倫的治療師通過地圖引導她自我同情(本書第二部分),這個過程中凱倫意識到她在用自我批評來鞭策自己成功。然而,自我批評過於強大以至於現在正在淹沒她。她運用可視化技能(visualizing)定格了自己當時閱讀編輯郵件的畫面,並嘗試對畫面中的自己說:“親愛的凱倫,我知道你害怕失敗,那沒有問題。每個人有時候都會害怕。我也知道你想寫很棒的故事,那也很棒。你應該出於自己的意願而寫,而不是因為害怕不寫你就沒有價值才寫。無論你是什麼樣,我都愛你。”

這確實花了點時間,但是凱倫開始內化這種自我對話,她發現她比以前效率更高了,特別是現在她學會了放鬆。

自我同情會有壞處嗎?

簡而言之的結論是:沒有。

若將這個結論展開分析便會發現,很多人認為他們在實踐自我同情的時候,實際上他們在做一些完全不同的事情。真正的自我同情總是有幫助的,然而,有些以假充真的行為可能會傷害我們。以下是一些可能令我們與自我同情相混淆的概念:

自我放縱(Self-indulgence): 自我放縱這個術語,在字典中被定義為“對自己的五臟廟、臍下三寸或一時心血來潮的慾念過度滿足或毫無限制”,也因此而慵懶度日,得過且過,不願提升自己或是為他人付出。消極避世,放棄對自己和周圍環境的改造,事實上與自我同情的內涵南轅北轍。自我同情意味著理解你是一個非常可愛的人,就如你現在最本真的樣子那般,你仍然可以通過成長來提升你的生活品質。當你擁有自我同情的能力時,你便會懂得,自己無須削足適履去做出犧牲式的改變,但破繭成蝶的成長則是令人歡欣的。成長,通常需要付出相當大的努力(當然,在此過程中,允許你在最需要的時候承認疲憊並獲得適當的休息)。與之相反的是,自我放縱暗示著一個迷思:你在生活中有許多求而不得的事物,只能消極抵抗。這也暗示著你現在最本質的樣子是不可接受的。然而,自我同情則包含了一種信念:我們永遠都有許多值得學習的東西,這種學習和成長正是我們生活中最基本的一部分。

自艾自憐(Self-pity): 自艾自憐被定義為“過度地、固執地因為自己的煩惱感到哀傷”。這意味著你相信自己軟弱無能,無法改善自己的處境。自艾自憐這個詞同樣意味著,“生活”這一整個生命歷程,對你來說是既定的宿命,你只能被動地接納它的一切安排,沒有任何改變自己人生軌跡的機會。自我同情則與之完全不同。擁有自我同情的能力,你會覺察到自己有成就偉大事業的能量。正如其他人一樣,你有長處,也有弱項;但只要你願意,便能發展出自身新的優勢。當然,你無須做到滴水不漏以求被愛,愛自己的一個重要的表現就是能看到自己的能力所在。

消極被動(Passivity): 同情會引發自發行動。如果我們看到自己的孩子嗷嗷待哺,我們不僅會為他的飢餓感到難受和心碎,更會想方設法餵飽他。雖然自我同情有時只是態度上的改變,但真正的同情包括減輕痛苦的慾望,無論是對我們自己還是對別人,我們也許需要在某些方面作出變通以更好地適應生活。

自我中心主義(Egotism): 自視甚高,認為自己優越於其他所有人,或是過度投入自己的需求而犧牲別人的需要,這些都不是自我同情的表現。正如前面提到的,當你實踐自我同情時,你並不試圖與他人攀比,而是重視個人的幸福。當然,這也並不意味著當你重視或優先考慮自己的需求時,就是一個自我中心主義者。真正的自我同情意味著你會提升對他人感同身受的能力,而非為了一己私慾變得自負無情。

自我同情的故事:治癒創傷

珍妮佛(Jennifer)在高速公路駕駛時,被旁邊試圖變道的車狠狠撞到了護欄上。車損毀得很嚴重,所幸的是,她身上只受了輕傷,不出一個月就痊癒了。然而,一年多過去了,珍妮佛卻依然深受創傷後應激障礙的折磨。對於駕駛,她能躲就躲,如果實在躲不過去,她便會被焦慮感壓得喘不過氣。

她開始與一位熟悉自我同情方法的治療師一起嘗試自我愈療,在他的引導下,珍妮佛腦海中浮現出了那些能夠全然接受和愛自己的人。珍妮佛選中了去世多年的祖母,並且想象著祖母說:“願你快樂,願你健康,願你平安,願愛與你相隨。”幾分鐘的想象之後,珍妮佛說自己感受到了過去很長一段時間都沒有過的平靜感。之後,在她不得不駕車時,或遇到其他讓她感到焦慮不安的情況時,她都開始練習這個想象的過程。幾個月之後她就又能自信地駕駛汽車了。

自我同情的承諾

不管你的生活面臨什麼樣的挑戰——創傷經歷也好,人際問題也好,自我責備也好,焦慮也好——自我同情都能起到作用。它就像一位朋友,永遠愛你,支持你,常伴你左右。這位朋友會傾聽,理解你,還能幫你換個視角。自我同情會給你一種源自內部的力量,提高你的情緒調節能力和應變能力,而且它能讓你切身體會生活的美好。


【註釋】

[1] 釋一行禪師,生於1926年10月11日,越南人,著名的佛教禪宗僧侶、詩人、學者及和平主義者。

2 自我同情是一種技能

發展任何新技能的第一步就是對自己信心滿滿。相信自己“有能力”做到,是“成功”做到某件事的先決條件。幸運的是,每一個研究同情和自我同情發展的科學家都得出結論,任何人都有可能發展自我同情。不管你曾對自己有多苛刻的自我批判,或是感到多麼憤怒或絕望,這對你來說,都是有可能的。

發展一項新技能的第二步是有充分的動力著手去做。培養自我同情最重要的因素之一就是你積極實踐的意願。如果你想學一門新語言或演奏一種樂器,每個人都知道練習是必要的。發展自我同情也是如此。如果你願意把你自己奉獻給自我同情(這本書的第二部分),並投入你的時間和精力,我保證你會真真切切地從中受益無窮。

自我同情與你的大腦

理查德·戴維森(Richard Davidson)博士是世界上最頂尖的神經科學家之一,專門研究同情訓練如何影響你的大腦。他的結論是,任何人都可以培養出更多的同情心和自我同情,但這需要練習。如果你疏於訓練,你的成長會不盡如人意;如果你勤加練習,就能發展出理想的自我同情能力。

戴維森的研究表明,如果我們盡心投入練習,那麼我們就能發展無窮無盡的同情心和自我同情。戴維森曾對一批佛教僧侶展開過關於同情的研究。他認為,這些僧侶在佛門的修行,事實上就是幾十年精深的同情訓練。戴維森指出,他們已經發展出了一種超出了大多數人認為不可能範圍的內心的平靜和自由。甚至可以這麼說,他們的內心世界,浩瀚廣博如宇宙蒼穹。如果你願意在那些構成自我同情地圖的實踐中訓練自己,你將會讓自己的生活有一場翻天覆地的大變換。

在所有人類(事實上,所有哺乳動物)的大腦中都有一個關懷迴路。每當你感受到溫暖和愛,這個大腦迴路就會被激活。如果將你此刻的大腦做一個詳盡的圖像呈現,你就會看到它是如何工作的。你的關懷迴路會釋放催產素(有時被稱為“愛情荷爾蒙”)和天然麻醉劑,給你一種溫暖而朦朧的感覺。

當你開始自我同情的訓練時,你的關懷迴路將成為你最好的朋友陪伴著你。你將會學習不同的練習,這些練習可以讓你的生活變得更有意義、更強大,讓你更能控制情緒、更好地對待自己。

事實上,想要發展自我同情能力並不困難,其中一個重點是強化你大腦中的“關懷迴路”(Care Circuit),並學習如何在你需要的時候使用它。

八個關於自我同情的科學發現

1.在你的大腦中有一個特定的迴路,科學家稱之為“關懷迴路”,它創造了同情、溫暖和愛的體驗2。

2.自我同情訓練可以加強你的關懷迴路對人體的整體作用,比如鍛鍊肌肉3。

3.腦部掃描結果顯示,通過足量的同情訓練,你的關懷迴路會變大。

4.關懷迴路是大腦中產生幸福和安寧感的主要情感迴路之一4。

5.通過自我同情訓練激活的關懷迴路可以減少任何形式的情緒困擾,包括焦慮、抑鬱和憤怒。

6.堅持14天,每天30分鐘的同情訓練能使大腦產生巨大的變化,這導致更多的親社會和利他行為5。

7.七八週的同情訓練可以使你的性格或個性顯著地更加積極6。

8.科學家們已經證明,在所有有記錄可循的科學實驗中,最強的幸福感標記存在於接受過強化同情訓練的佛教僧侶的大腦中。

自我同情的故事:堅持20年訓練的成果

20世紀50年代,西弗吉尼亞州一個貧窮的煤礦小鎮中有一個名叫瑪格麗特(Margaret)的小姑娘。對於一個孩子的成長來說,這個地方的條件實在太過惡劣,以至於小瑪格麗特在學會騎自行車之前就學會瞭如何在語言上和身體上與他人戰鬥。

過去,她急躁的脾氣和對爭論的熱愛為她在大學辯論隊中贏得了一席之地。然而,這也使她很難交到親密的朋友。因為在和朋友的交談中,哪怕是一點點的意見相左,瑪格麗特都會把對方駁個體無完膚。

當她快30歲時,瑪格麗特開始尋求沉靜,於是便通過練習冥想以平息自己隨時可能冒出來的暴脾氣。她的導師幫助她看到自己內心的恐懼——在那些尖酸刻薄的言辭從口中迸出前的一剎那,自己其實感到多麼驚惶。於是,導師建議瑪格麗特試著在恐懼泛起的時候,給自己施予充分的同情。

這種做法徹底改變了她的生活。她感覺自己比之前好多了,以至於使她開始憂慮自己是否過度使用了自我同情這個護身符。導師否定的答案讓她放下了擔憂,她便開始用源源不斷的自我同情滋養自己。從早晨睜眼開始,她便用愛和同情灌溉自己,直到晚上安心地沉沉睡去。無論吃飯、開車還是工作時,瑪格麗特都會在心中默默祝福自己:“願你獲得快樂,願你獲得安寧,願你獲得自由,願你被深深的愛包圍。”

20年後,瑪格麗特成了一位享譽盛名的冥想老師。暴脾氣從她身上一去不復返,更令人開心的是,她的學生把她描述成世界上最可愛、最富有關懷之情的慈悲者之一。

如果願意投入練習,你能在生活中發展出的同情心是永無止境的(無論是對你自己還是對其他人)。造物主將你的身體和你的大腦設計成生來就能體察同情的精妙之物,越是用心投入滋養你的關懷迴路,它將變得越發茁壯堅強。堅持你自己的善良和愛,將沒有什麼能夠阻擋你習得一種全新的方式好好呵護自己。

3 自我同情看起來如何:生活片段和練習

在本章裡,你將看到自我同情是如何在生活片段中呈現的。這些講述生活片段的小故事都與自我同情會出現的問題緊密相連,通過這些小故事,你還能學到一些非常有用的練習。這些練習能幫助你瞭解自己的態度,而這些態度又密切地影響你的自我同情。當你對自我同情的含義有了一個清晰的認識時,你就可以著手準備,開始本書第二部分中的14天訓練計劃了。

用和善激勵你自己

許多人可能會擔心,如果他們停止對自己嚴加苛責,自己將失去成長和成功所必需的激勵。然而,研究表明,事實正好相反。用和善(而不是苛責)來進行自我激勵的人,更能夠堅持不懈,並把失敗當成學習的機會7。

自我同情的故事:馬庫斯的考試

馬庫斯(Marcus)是法學院的一年級學生,正在焚膏繼晷地為期末考試做準備。畢竟,對從10歲起就以律師為人生目標的馬庫斯來說,如今成為一名法學院的學生是夢想成真。馬庫斯的成績向來名列前茅。然而,他依然感到焦頭爛額,因為他對考試的期待不僅僅只是拿一個漂亮的分數。

我們可以從以下幾個不同的方面來理解馬庫斯。請注意分析以下回應中,自我批判和自我同情的區別。

自我批判的迴應

馬庫斯暗暗警告自己:“千萬別搞砸了。要知道,這可是你人生的全部指望,你最好現在別出什麼么蛾子。千萬不能變成一個悲慘的失敗者,一個只會哇哇哭泣的臭小孩,一個令人嘲笑的笨蛋。你必須搞明白所有知識,做好十全十美的準備,一點漏洞都不能出現。要知道,一旦存在某個漏洞,考試就一定會考到;一旦考到,你就一定會不及格。如果你不及格,你的人生就徹底完蛋了!要知道,考試不及格就意味著你永遠也找不到工作,意味著你是個徹頭徹尾的失敗者,永世不得翻身!所以,現在!馬上!起來給我學習去!沒有藉口!沒有理由!”

評估一下你自己,在多大程度上會產生與此相似的想法。(0-100%)______

自我同情的迴應

馬庫斯與自己溝通:“你害怕在考試中失敗,這樣的想法當然一點問題也沒有。畢竟,你非常希望獲得成功,希望成為一名優秀的律師,這對你來說很重要。所以,你的憂慮是可以被理解的。但是,無論情況如何,你的人生都可以過得非常美好。如果如你所願,你成功當上了一名律師,那會很棒。如果沒有,你也會找到其他熱愛的興趣所在。無論發生了什麼,你的經歷都能讓你從中學習並獲得成長。我知道,如果你全力投入,通過這些考試對你來說完全不成問題。我知道你能做到。我相信你。”

評估一下你自己,在多大程度上會產生與此相似的想法。(0-100%)______

對比這兩類可能性的反應,你也許會認為馬庫斯在自我同情的策略下會感覺更寬慰,而嚴厲的自我批判則會在鞭策他努力學習方面作用更為明顯。然而,研究表明,事實可能並非如此。

更為甚之,在馬庫斯漫長的人生中,他終將會遭遇一些將他的努力進程往回拉拽的挫折或不幸,我們每一個人都可能如此。批評,作為自我激勵的手段,其實是讓我們通過恐懼失敗而努力爭取成功,這可能會導致我們因為恐懼失敗而回避許多挑戰。因為害怕來自我們自己內心的批評,反而令我們成為面對挫折和挑戰縮手縮腳,遲滯不前的懦夫。

我曾與許多才華橫溢,天賦甚高的人一起共事,目睹了他們在令人麻痺的自我批判中日益失去了戰鬥的勇氣,做著周而復始的工作以求穩妥。這樣令人扼腕的情況屢見不鮮。他們害怕激怒自己內心的自我批評,害怕這頭巨獸發出駭人的怒吼,於是便拒絕一切可能引起它暴怒的嘗試。因為害怕失敗,便會躲開一切可能會失敗的事情,繼而最終躲避一切新鮮事物,陷入機械重複的漩渦中。例如,“我不能允許自己渴望那個升職機會,假若我沒有得到它,我會自責至死的。”

而在另一種情形中,馬庫斯運用自我同情來應對這種問題。從長遠看來,這將是一個更好的策略,尤其是當他不得不面對生活中不可避免的困難時。即使是史蒂夫·喬布斯(Steve Jobs)和邁克爾·喬丹(Michael Jordan)這樣的著名人物,一生中也會遇到許多大大小小的失敗。面對這些失敗,他們並非避而不談,而是同樣作為一生中光榮的勳章向世人說起。喬丹有一句名言,用來描述自己曾經歷過的那些對整場比賽至關重要,人們寄予厚望,卻因為他個人原因而成為遺憾的投籃失誤瞬間:“我可以接受失敗,但無法接受放棄,這就是我成功的原因。”自我同情給予我們鍥而不捨的勇氣去堅持冒險,讓我們能夠勇敢地去面對生命中成敗不明的未知,這樣,我們便能夠持續不斷地有所學習,有所收穫。事實上,有大量的研究表明,具有高水平自我同情的人能取得更多成就,因為他們能更好地在困難面前堅持下來,直到克服它。

對馬庫斯來說,和善的自我激勵的一個重要部分就是意識到自己的價值並非完全來自於課業上的成功。不管他成功與否,他仍然可以感覺良好。這是一種態度,“你所做的事皆因你心之所向,而非苦苦自證價值的唯一方法”。

練習:瑪麗莎的第一個馬拉松

瑪麗莎(Marisha)正在為她的第一次馬拉松比賽進行最後調整。她接受了非常充分的賽前訓練,所以她知道自己的身體已經完全進入了比賽狀態。然而,在賽程進行到三分之二時,她的雙腿卻像灌了鉛似的,變得越來越沉,這在之前的訓練中從未發生過。她是多麼渴望自己能夠完成比賽啊。

她應該如何激勵自己?

在這個練習中,你需要寫下兩種瑪麗莎可以用來激勵自己的方法。一種是運用自我批判的技術,另一種則是運用自我同情。這個練習將幫助你分清二者的區別。

自我批判的迴應

站在瑪麗莎的角度,設想並寫下她運用自我批評來激勵自己的迴應。例如,“不要軟弱!”

______________

______________

______________

自我同情的迴應

站在瑪麗莎的角度,設想並寫下她運用自我同情來激勵自己的迴應。要注意的是,在這種情況中,瑪麗莎接受自己正在苦苦掙扎的現狀,但她運用了和善的自我激勵作為迴應來面對這種困難。例如,“我知道這很難,但你會熬過去的。”

______________

______________

______________

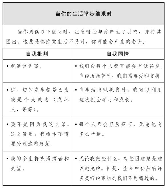
生活舉步維艱時的自我同情

在我們生命中最需要同情的時候,就是失去(loss)、被拒絕(rejection)、失敗(failure)和其他不幸(misfortune)的時刻。問題是,我們並不總是有一個善良和關心他人的人在那些時候提供支持。然而,當我們自我同情的時候,這種關心和支持在我們最需要的時候就會出現在我們的內心。

我們都有過去的痛苦——那些發生在過去,卻讓我們至今依然心有餘悸的與愛和同情隔絕的時刻。事實上,我們甚至可以把情感上的痛苦(emotional pain)定義為缺乏同情(absence of compassion)。因此,我們發展自我同情——產生對自己的同情的能力——是非常重要的,這樣我們就永遠不會完全失去這一重要的能量。在生活充滿挑戰的時刻練習自我同情,為我們提供了堅韌和力量的源泉。

自我同情的故事:傑克的約會

傑克(Jack)依然沉浸在與某位姑娘初次約會的甜蜜中回味無窮。她是如此令他心動不已,她是如此聰慧大方,又是如此幽默有趣,傑克感到與她的相處自在愉快極了。可是,當他向她提出第二次約會邀請時,她卻遲遲沒有回覆。幾個小時之後,他收到她的短信,“你真的是一個很好的人,可是我覺得我們還是不太合適。真的非常抱歉。”

讓我們試著去想象一下傑克可能會如何苛責他自己,如何抱怨那位姑娘,又或者,會如何運用自我同情的技能進行迴應。

自我批判的迴應

傑克心想:“她理所應當不喜歡我。這是肯定的,畢竟是我太高攀了。我肯定是在約會時說了什麼蠢話,或者她就是覺得我是個醜八怪。為什麼我表現得這麼差勁,我看起來蠢極了,弱爆了。我多麼希望我能是另一個人啊。我討厭我自己的樣子。”

評估一下你自己,在多大程度上會產生與此相似的想法。(0-100%)______

批判他人的迴應

傑克心想:“你是在逗我嗎,姑娘?你以為你是誰呀?她肯定腦子壞掉了。我打賭,她肯定是那種沒有眼光的女人,從來只會被滿嘴花言巧語、喝得醉醺醺的花花公子,或者有幾個臭錢,天天顯擺的蠢貨迷得神魂顛倒,這樣她才會覺得自己魅力無限。這樣的女人,最後一定只能孤獨終老。”

評估一下你自己,在多大程度上會產生與此相似的想法。(0-100%)______

自我同情的迴應

傑克心想:“我很失望,也很傷心。我真的希望能更好地瞭解她。當我的期待落空時,讓自己感到悲傷是可以被允許的。我不需要刻意去消滅這種感覺。”他將自己的手放在心口的位置,感受自己的呼吸吐納,吸氣,呼氣,吸氣,呼氣。他給自己留出一些時間,來充分體會自己的感受。當他的悲傷開始漸漸減輕時,他想:“和她的關係沒有繼續發展下去,但這不能說明和她的約會是糟糕的。這個經歷也許為我的未來提供了更好的可能性。我當然希望與她約會,但是生活也許為我們在前頭作了更好的安排。”

評估一下你自己,在多大程度上會產生與此相似的想法。(0-100%)______

通過閱讀以上傑克運用自我同情的迴應,我們會發現有幾點尤其具有可取之處:

● 他詳細描述了自己的感受。與其強調他人帶給自己的怒氣,他意識到自己其實正在感受到傷心和失落。

● 他留給自己充足的時間和空間去體會自己的感受,而不是試圖強行抹殺這種自然而然的感覺。這是一種自我接納的形式。(見第五章練習2,介紹瞭如何在你的生活中更主動地創造這種空間)

● 最後,他使用了一些積極正面並充滿鼓勵的思維方式來重構自己的經歷,使其在自己的心中變得更加充滿希望。然而,在他試圖轉變自己的思維方式之前,他接納並允許自己的一切感受順其自然地存在著。

自我同情練習:薩莎的車

薩莎(Sasha)把車停在一個購物中心的停車場裡。一小時後她返回取車時,發現後車門上被撞出了一個巨大的凹痕。她四處找了找,想看看肇事者是否留下便條說明情況,然而並沒有。有人撞了她的車,然後就這麼悄悄離開了。

薩莎會怎麼迴應?

自艾自憐的迴應

寫下薩莎可能使用的自憐迴應。在這種迴應中,她並非責怪自己,但她覺得自己像個無助的受害者。例如,“為什麼這總是發生在我身上?我一定是被詛咒的!”

______________

______________

______________

自我批判的迴應

寫下薩莎可能使用的自我批判迴應。比如,“我真蠢!我怎麼就沒注意到旁邊的車停得那麼近呢。”

______________

______________

______________

自我同情的迴應

寫下薩莎可能使用的自我同情迴應。比如,“為此感到難過並不是一件錯事。無論你的感受如何,順其自然也未嘗不可。記住,你很安全,生命中依然有許多美好的事情在等待你。”

______________

______________

______________

擦除恥辱:對過往的自我同情

我們或多或少都揹負著過往留給我們內心的傷痛。一些人稱之為情感包袱,或是未決的難題。我的老師,釋一行禪師,稱它為苦難的種子,深埋於我們心靈的花園之中。

通過我的經驗發現,自我同情在用於應對過往的創傷中具有強大的愈療作用。如此,過往的苦痛將不再會是影響我們當下幸福的負擔。

自我同情的故事:離婚的謝麗爾

儘管謝麗爾(Cheryl)已經離婚4年有餘,但每當她思考離婚這個問題時,都充滿了羞愧和自我厭惡感。她那段失敗的婚姻曾持續了8年多,在那8年多的日子裡,她和她的丈夫都對彼此產生了強烈的怨恨。起初,兩人因為無法溝通,三不五時發生小衝突,漸漸地,兩人的矛盾逐漸升級,最終演化為彼此對對方的憤恨和隔離。最後,她的丈夫提出離婚,她同意了。毫無疑問,在這段婚姻裡,他們都令對方倍感折磨。

現在謝麗爾偶爾會去約會,但在她內心深處,依然難以抑制曾經的離婚經歷給自己帶來的未解決的痛苦。這種痛苦會一直阻撓她在一段新的戀情中獲得安全和舒適的感受。她想要治癒這種痛苦,然後,重新開始。

讓我們試著去想象一下謝麗爾可能會如何自我批判,如何抱怨她的丈夫,還是自艾自憐,又或者會如何運用自我同情的技能對過往的傷痛進行愈療。

自我批判的迴應

謝麗爾可能會想:“我一定是有毒的。因為我沒有與對方溝通的能力,就這樣親手毀了一段完美良緣。我整個人由內而外都爛透了。想都不用想,我一定會像毀了上一段婚姻那樣毀了所有的新戀情。我能作出的最好選擇就是孤獨終老,這樣我就不會把其他男人的人生一併毀了。”

評估一下你自己,在多大程度上會產生與此相似的想法。(0-100%)______

批判他人的迴應

謝麗爾可能會想:“這都是那個臭男人的錯。我沒法相信,他怎麼能這麼對我。他毀了我們的婚姻,讓我討厭我自己。他渾身都充滿了負能量,總是對我雞蛋裡挑骨頭。我真的煩死他了。”

評估一下你自己,在多大程度上會產生與此相似的想法。(0-100%)______

自艾自憐的迴應

謝麗爾可能會想:“天哪,為什麼這一切會發生在我身上?難道我不配得到幸福嗎?我究竟做了些什麼,竟然獲得如此可悲的下場?這世上的每一個人都擁有幸福的婚姻和快樂的家庭,而我卻沒有運氣擁有這樣大多數人都有的幸福。我的人生已經徹底毀了,我永遠也不會再快樂起來了。”

評估一下你自己,在多大程度上會產生與此相似的想法。(0-100%)______

自我同情的迴應

謝麗爾可能會想:“我要寬容自己去釋放情緒,在為自己的失去感到悲傷的同時不去計較究竟誰對誰錯。我也許不太清楚我曾經的婚姻究竟是哪裡出了問題,但我很明白,它讓我切切實實地感受到了深刻的痛苦。我同樣明白的是,現在的我,極度渴望被愛和同情緊緊包圍。”謝麗爾充分滿足自己所需的靜思時間,去細細體味自己身體中所產生的“悲傷”這種知覺,同時,在此過程中,她並不會因被自己的故事細節絆住而六神無主。當婚姻逐漸走向盡頭的那一幕在眼前重現,謝麗爾能清楚地看到,在那一幕婚姻生活場景中的自己,是多麼地不被愛著,孤立無援。她這麼對過去的自己說:“我知道你現在強烈地感覺不被愛著,但是我愛你,而且我能看到你是如此特別和可愛。”她向過去的自己傳遞了濃濃的愛和同情,這都是那時的自己所最需要的一切。在幾周持之以恆的每日練習後,謝麗爾發現自己不再害怕開展一段嶄新的戀情。

評估一下你自己,在多大程度上會產生與此相似的想法。(0-100%)______

對謝麗爾來說,自我同情意味著接納自己的感受,而又不被自己的情緒牽著鼻子走。她充分包容自己身體中產生的悲傷知覺(見第五章練習2),這使得她不會被自己的故事和判斷帶得偏離正軌。然後,她運用可視化練習(見第五章練習4)來積極地向自己傳輸同情。她想象在婚姻接近破碎的時候,愛和同情是如何在她的生活中缺席的。接著,她用視覺化的方式表達了對過去自己的同情,“我知道你現在強烈地感覺不被愛著,但是我愛你,而且我能看到你是如此特別和可愛。”

自我同情練習:節食的安娜

從安娜(Anna)出生開始,她的大多數年華都在“超重”的標籤下度過。她一直認為只要自己下定決心就一定能成功減肥,但是減不減肥其實對自己來說並沒有非常重要。如果別人因為她的外表而對她評頭品足,那就是他們的問題。然而,一年前,安娜的醫生告訴她,由於過度肥胖,她可能有心臟病發作的危險。為了安全和健康,她需要減掉至少30磅(1磅約等於0.45千克,下同)。節食和鍛鍊比安娜想象的要困難得多。在苦苦掙扎兩個月卻徒勞無功後,安娜終於放棄了減肥,同時找到了另一個醫生。

然而自從那時起,安娜就對自己的體重感到非常羞愧。每當她吃東西,或是看到鏡子中的自己時,來自她內心批評的聲音就會斥責她是如此軟弱和可悲。但她也不敢再去嘗試節食減重,因為曾經的失敗讓她感覺實在太痛苦了。

從嘗試可視化(visualizing)放棄節食那一天的自己開始,安娜希望治癒自己過去這段痛苦的經歷。

安娜會怎麼對自己說呢?

自艾自憐的迴應

寫下安娜可能使用的自憐迴應。要記住,自憐的迴應是知曉自己正在受到折磨,而在此設定中,你沒有能力去改善這種情況。比如,“你會如此痛苦並不是因為你做錯了什麼。這是你悲慘的宿命,你對此無能為力。”

______________

______________

______________

自我批判的迴應

寫下安娜可能使用的自我批判的迴應。比如,“你真的軟弱而可悲極了。”

______________

______________

______________

自我同情的迴應

寫下安娜可能使用的自我同情的迴應。比如,“我知道情況非常不妙,這令你害怕極了,也很難去面對。無論你怎麼想都是值得諒解的。你隨時可以中止你的節食計劃,停下來稍事休息,你也可以在你準備好了之後再重新開始。我希望你能健健康康的,但我不希望你會為此做一些令自己感到羞愧的事情。無論如何,你都是一個值得被愛的人。”

______________

______________

______________

同情我們自己的每一部分

我們對自己不同部分的期待可能有所不同。我們可能希望趕走自己的抑鬱症,或者改善我們的笨拙,或者讓我們的急性子變得平和起來。然而,如果這種對成長和進步的渴望讓我們憎恨當下弱小的自己,那就反而變利為害了。畢竟,希望改善自我弱小的現狀和看到自己弱小現狀後嫌惡自己有著很大的差別。一個是出於對自我成長的渴望,而另一個是殘酷的自我拒絕。

自我同情的最深層含義是與我們自己的每一部分都有同情心。我們同情我們的焦慮,同情我們的孤獨,甚至是我們的自我批評。這意味著每一種思想,每一種感覺,每一種行為都能被同情所接納。事實上,當我們學會了對自己的部分感到同情時,我們就會發現,成長和治癒變得容易很多。

自我同情的故事:南希的焦慮

南希(Nancy)是一位40多歲的女性,她身兼編輯和母親二職,這令她每天都在與自己強烈的焦慮感抗爭。這麼多年來,南希看過許多治療師,也讀過許多自助類型的書籍,卻依然收效甚微——她的焦慮一直縈繞在心頭,成為她難以擺脫的大麻煩。

她是如此焦慮,總在為一切憂心忡忡。無論生活中發生的好事壞事,都能讓南希感到擔憂。不管她如何努力控制住自己不去往壞處想,那些可怕的災難總是一遍又一遍地在她腦海中演習著降臨在她或她家人的身上——即使可能性微乎其微。

讓我們一起來看看,南希可以如何運用自我批判或自我同情來應對她的焦慮。

自我批判的迴應

南希可能想:“我到底有什麼毛病啊?我總是這樣一次又一次的,用焦慮毀了我的生活。我真的很討厭這樣!停止焦慮!我真的太可悲,太軟弱了。趕緊停下!”

評估一下你自己,在多大程度上會產生與此相似的想法。(0-100%)______

自我同情的迴應

南希可能想:“我又開始擔憂了,而我真的很希望自己能停止這一切。”她慢慢坐下來,將手放在自己心口,將注意力集中在自己身體的緊張感和躁動感上——這種注意力允許她只是單純地覺察自己身體的感受,而不需去改變它。然後,通過可視化技術,南希看到了自己的祖母。她想象著在她與自己的焦慮抗爭時,祖母會如何給予她愛和抱持的鼓勵。她想象著祖母對自己說:“無論你感覺如何,無論你怎麼想,我都全心全意地愛著你。”通過幾分鐘這樣的練習,南希馬上感覺平靜多了。

評估一下你自己,在多大程度上會產生與此相似的想法。(0-100%)______

我們都不難與南希的自我批判迴應產生共鳴。她對停止焦慮有著強烈的動機,因為她能清楚地意識到自己的焦慮是如何對她的家人和自己產生傷害的。這令她自責不已,卻又無能為力。

幸運的是,南希發現自我同情對她來說是一種效果顯著的解決辦法。她從允許自己體察自己的身體感受開始(見第五章練習2),通過將注意力集中在身體上,她開始能夠不再不由自主地重複幻想那些可怕的故事,同樣地,她也能夠不需再與那個焦慮的自己頑抗。她只需要給予自己當下不良情緒足夠的包容和接納,便可以與之和平共處。

在經過幾分鐘自我同情的練習後,南希開始轉用可視化技能進行自我愈療(見第五章練習3)。她幻想著祖母向她源源不斷地傳遞著愛與同情——祖母不但鼓勵自己最強壯的部分,同樣地,自己的恐懼和傷痛也被祖母的慈愛溫柔地呵護著。這就是一個我們如何運用同情來擁抱苦痛的例子。

自我同情練習:傑瑞的憤怒

傑瑞(Jerry)是一名將近而立的男青年,在一家電商公司工作。在過去幾年裡,他意識到自己的憤怒正在逐步侵蝕他的人際關係和生活品質。他對顧客沒有耐心,對同事沒有耐心,甚至對最好的朋友也都如此。他在親密關係中也變得越發缺乏容忍,已經有兩段戀情因此夭折了。

傑瑞真的很希望能控制自己的脾氣,然而他的許多嘗試都事倍功半。傑瑞該如何應對自己的憤怒呢?

自我批判的迴應

寫下傑瑞可能使用的對他的脾氣進行自我批判的迴應。比如,“你到底有什麼毛病?快停止繼續表現得像個混球。”

自我同情的迴應

寫下傑瑞可能使用的自我同情的迴應。比如,“當你開始想要發火時,我理解這是因為你正在承受折磨,你需要獲得同情的抱持。經歷折磨也是人生常態的一種。你只需要記得,在你感受到折磨的時候,給自己注入充足的同情。”

______________

______________

______________

第二部分 自我同情地圖:按部就班的練習

4 自我同情地圖導航 ——發現適合你的練習

幸福可以習得,但需要練習。練習無可替代。

——理查德·大衛森教授

研究發現任何人都可以獲得自我同情的能力,而唯一所需的就是練習的意願。自我同情地圖中那些具有體驗性的練習課程能夠引導你,提高你控制緊張情緒的能力,讓你在面對生活的挑戰時更加應對自如,放下自我批評和妄自菲薄,治癒過去留下的傷痛。

如果你每天抽出30分鐘做這種練習,堅持14天,你會看到顯著的結果(通常是改變生命般的變化)。自我同情地圖非常珍貴,因為它就像一位經驗豐富的老師在監督、引導你進行練習。無論你在練習當中遇到什麼事,或者在某個特定練習環節中,自我同情地圖都會根據這些情況將你引入最適合的練習。按照自我同情地圖的指引,每個練習環節都是基於你所面臨的特定困難和障礙的私人定製。

如何使用地圖

每次練習流程都始於地圖頂部的練習1(詳見第五章)。之後,根據你的個人經歷回答地圖上的一系列特定問題,比如,如果你開始訓練時,覺得今天感覺非常放鬆愉悅,你將被引向第五章練習8.如果你注意到自己的身體有些緊張或不適(但還沒有嚴重到不可控制),那麼你將會被引向第五章練習2。

如果你願意,在跟隨地圖進行整體練習之前,你可以把所有單個練習環節都體驗一下。這會讓你對整個流程產生熟悉感,以及讓這些環節恰當地組合起來。

每輪自我同情訓練流程都始於第五章練習1.然後根據自我同情地圖的指引去發現最適合自己的練習。

如果你開始了14天計劃,要用本章結尾的訓練日記來跟蹤記錄以下內容:每次訓練的持續時間(我建議每輪訓練流程達到每天30分鐘),使用了哪項練習,練習中發生了什麼。當你完成14天計劃後,你可以自己決定每天用多少時間去進行自我同情練習。

何時何地:開始練習流程的建議

你可以按照自己喜歡的任何方式開始訓練流程,但這裡有一些對大部分人都有幫助的建議:

● 儘量把練習流程安排在每天的同一時間開始,這能幫你創造節律感並且讓練習更容易堅持下去。

● 儘量不要在練習結束後馬上投入其他安排和約定。很多人發現練習會帶來強烈的情緒體驗,練習之後的平復時間很有必要。

● 設法讓你的練習流程不被打擾,關掉手機,把所有可能讓你分神的東西拿開。

● 社會支持會讓練習變得容易,如果能讓你的朋友或家人知道你正在進行練習,他們能為你提供激勵或其他形式的幫助。也可以試試在網上尋找附近的冥想小組。關於社會支持,第六章至第八章會有更多參考內容。

● 這本書預留了一些空間,用於寫下你在練習中的反應,但一兩個練習流程結束後就該填滿了,你可以使用分欄的紙或專用日記本來寫下每次練習中的反應。

如果你感覺情感失控

這本手冊中的練習有很強的作用,它們會帶來激烈的情緒。通常,這是件好事,因為這意味著你能夠體驗更深層次的轉變。但是,你也有可能被激烈的情緒所壓倒,以致你不能再有效地進行練習。在練習的過程中,理想的狀態是情感強烈但不失控。如果十成代表情緒失控的話,通常的建議是把情緒激烈程度控制在四成到八成:低於四成可能不足以引發真正的轉變,高於八成會太強烈而不能有效掌控練習過程。

在練習過程中,如果你在任何時候覺得情緒失控,就直接跳到第五章練習7和練習8,穩定你自己,恢復安全感,或者乾脆停下練習放鬆一下。下面列出的跡象表明你正處於情緒失控,而且不能有效控制情緒,所以,一旦發生以下情況,請立即停止練習:

● 心跳頻率大幅提高

● 過度出汗

● 呼吸加速

● 胸悶

● 忍不住打戰或發抖

● 感覺想啜泣

● 感覺周圍環境變得不真實,或產生抽離感

● 噁心

● 混亂感

● 其他讓你感到被情緒壓倒的感覺

這些跡象說明你的身體和大腦的“戰鬥——逃跑”系統已經進入了凍結模式。當這種情況發生時,你需要立即找到安全和冷靜的空間。

發現最佳平衡點

自我同情練習不應該變成那種每日例行事件,不應該是為了完成這件事而去做,或者為了事後感覺良好而不得不耐著性子做的事情。如果因為這種心態而使用自我同情練習,它可能並不會起到預想中的效果。

相反,你應該儘量把練習視作是善待自己的過程。佛教輪迴中有一種關於冥想的說法:做好開頭,做好過程,就會得到好結果。我們在練習中感到釋懷,就說明我們的練習是正確的,這就是做好開頭。我們繼續練習,即便強烈的痛苦襲來,我們也要以治癒的心態擁抱它們,這就是做好過程。然後,當我們意識到這些練習已經改變了我們的時候,我們感到愉快,這就是得到了你所期待的好結果。

如果你在練習過程中的感覺不像上面描述的那樣,我建議你暫時中止練習,休息幾天。之後,再嘗試用新的視角重新審視自我同情地圖,看看自己是否卡在了某一個練習環節上,但實際上另一個練習才是真正適合你的。

自我同情練習可以分為兩個部分:

1.培養愉悅感和同情感(第五章練習7和練習8)

2.擁抱苦難(第五章練習2、3、4、5、6)

發現這兩類練習的最佳平衡非常重要。如果你在第一類練習上面花費了太長時間而忽略了第二類練習,你會發現你體驗到的轉變會有一點膚淺。你可能學會了在孤獨寂寞的時候找到內心的平靜,但你那些更深層次的痛苦之源並沒有得到解決。如果這些痛苦持續不斷地席捲而來,你會發現自己不得不持續練習才能避免陷入困境。如果事情確實如此,你需要的是把精力集中在擁抱痛苦的練習上,用理解和同情去擁抱痛苦,從根源上扭轉它們。

另一方面,如果你過分集中於第二類聯繫而忽略第一類,你的練習會讓你感到精力耗竭,感覺就好像是你花了幾個小時與自己的痛苦建立聯繫,但並沒有真實的改變發生。這樣的練習會讓你覺得毫無興致,就像每日例行任務。因為我們需要在自己的內心建立一個同情和愉悅感的蓄水池,這種積累起來的同情和愉悅就像是一種能量,它能夠讓我們狀態滿格地面對自己的痛苦。第五章練習7和練習8的目的就是幫助你填滿愉悅感的蓄水池。

自我同情的評估問卷

你可以在14天訓練計劃開始前和結束後填寫這些問題,根據前後兩次的結果來評估自己的進步。第一個問卷測量你所經歷的痛苦的強烈程度。自我同情擁有讓你擁抱並轉化痛苦的力量,因此你會發現自己的分數在練習結束後有所降低。如果你覺得練習有效果,你當然也可以把練習進行下去。

練習日記

每個練習流程都始於第五章練習1.然後跟著“自我同情地圖”的指引去發現最適合你自己的練習。利用這個日記跟蹤記錄自己練習的日期、長度、練習的類型,以及練習中的個人感受。如果可能,儘量為你的練習流程準備好每天30分鐘、持續14天的日程安排。

5 練習

這一章節是詳細的練習說明,它們會告訴你如何開展“自我同情地圖”中的八個練習。

練習1 自我同情的身體掃描

自我同情訓練中的每個階段都從這個練習開始。這個練習能幫助你掌握自己當前的情緒狀態,以及選擇最合適的下一個訓練步驟。

練習指南

將自己調整至舒服的姿勢,你可以微睜或閉上雙眼,讓自己感覺最為放鬆。

1.呼吸正念(Mindful Breathing)(3-10次呼吸過程)。將你的注意力集中在自己呼吸過程的生理機能上,專注於每次吸氣和呼氣過程。從開始到結束,請將注意力牢牢跟隨每次呼吸吐納。請不要試圖有意改變你呼吸的方式,只需集中注意力去感受它最自然而然的樣子。摒除一切雜念,拋開當下身邊的一切,將注意力完全放在自己身上。放下過去,不想未來,讓你的意念追隨你的每次吐納與秒針的每一次擺動起伏。重複此訓練,直到你至少能從頭到尾完全專注於3次完整的吸氣——呼氣過程。

2.身體正念(Mindfulness of the Body)(至少3次吐納,最多5分鐘)。將你的注意力從呼吸慢慢擴展至你的整個身體。隨著每次呼吸的起伏,你能感覺到彷彿自己的所有身體感官都從身體中解離出來,輕飄飄地浮在身體上方,而你的注意力正敏銳地觀察著這一切。注視著自己漂浮的身體感官,你能發覺到自己的緊張與放鬆,發覺到自己沉甸甸的混沌和飄悠悠的迷離,發覺到自己一切最細微的知覺,此刻,這一切是多麼清晰可見。逐步“掃描”你的整個身體,寫下所有你發覺到的感官知覺。例如,“肩部的緊張”“心底沉甸甸的壓抑”或是“整個身體的躁動不安”。

身體掃描練習——問題集

現在,你體內的所有感官知覺都一覽無餘地呈現在你的面前,運用以下問題來決定你將如何開展下一步行動。

你是否覺察出自己身體中存在任何形式的不適感,如緊張、躁動、沉重等等?

→ 否。如果你沒有發現自己身體中存在任何形式的不適感——這說明你感到完全的舒適和放開——前往第五章練習8.這個練習將會幫助你增強你現在已有的愉悅感。

→ 是。你是否覺得這些不適感令你瀕臨崩潰?你是否感到筋疲力盡?你是否能夠持續暴露於這種環境中?

● 瀕臨崩潰。

如果你已經瀕臨崩潰,試著問問自己關於壓力最大的部分,“你是否能夠後退幾步,讓我有機會傾聽和幫助你呢?”

→ 如果這個方法奏效,請前往第五章練習2。

→ 如果你依舊覺得不堪重負,請前往第五章練習7或練習8,這兩個練習有助於你緩和自己緊張的感覺。

● 筋疲力盡。

這意味著你愉悅和同情的能量庫儲備不足。

→ 如果這樣,請前往第五章練習7或練習8。

● 能夠持續暴露。

→ 如果你能堅持面對這些不適感,請前往第五章練習2。

身體掃描練習——案例

以下幾個例子將呈現身體掃描練習是如何進行的。這裡,需要關注的重點是你的身體是否出現任何壓力感,以及接下來如何運用上面的問題集決定你下一步行動。

奧倫(Oren)閉著雙眼,專心地感受著自己的呼吸。他專注於自己身體中的吐納和代謝,專注於每一次氣息在鼻腔中的進入與釋放。在3次呼吸後,他想象著自己的知覺已經完全擴展至整個身體的所有角落。隨著這種知覺的逐漸深入,他能發覺到自己面部的緊張和內心的沉重感。他專注地呼吸幾次,問自己:“這種感覺是否令我不堪重負,瀕臨崩潰,還是我能堅持挺過去?”通過自我詢問,奧倫發現自己依然能夠承受這種程度的不適感,於是他便前往練習2尋求幫助。

當珍妮兒(Janelle)試圖將注意力集中於自己的身體時,她覺察不到任何知覺感受。她問自己:“我是否感覺放鬆和自在?”很明顯,她並非感受如此,她只是什麼都感受不到。接著,她又問自己:“我是否感覺麻木?”馬上,她發現自己就是這種狀況。因為她沒有感受到瀕臨崩潰,同樣地,珍妮兒前往練習2尋求幫助。

喬安娜(Joanne)運用“自我同情地圖”訓練了一年多。她每天花30-45分鐘,每週5-6天在此練習上。當她坐下進入冥想,將意識集中於自己身體時,喬安娜便會感到深深的放鬆和愉悅。運用10分鐘的身體掃描,她可以看到自己體內是否有壓力升起,也同樣享受身體中呈現出的愉悅感。然後,她會前往練習8,加強她的愉悅感並使其更穩定地存在於身體之中。

當布魯斯(Bruce)試著去專注於自己的呼吸時,卻總是三心二意,難以靜下心來。在幾次呼吸後,他試著去關注自己的整個身體,卻被自己的驚恐壓得喘不過氣來。當他試圖去描述自己的感受時,卻感覺整個人被彈出了練習的情境之外。布魯斯知道,這種事情在他試圖進行身體掃描時時常發生,所以他並不會為此感到憂慮。他便會跳過卡住自己的部分,前往練習7去平復自己的躁動感。

現在,當你根據本章的練習指南完成練習時,運用身體掃描練習問題集來幫助自己決定下一個步驟。

練習2 自我接納

通過自我接納(Self-Acceptance)練習,你能夠完全地觀察到自己身體中產生的一切知覺,或是浮現在你腦海中的一切意識。你要學著用同情和專注去抱持這些身體感覺(bodilysensa tions),而不是在與其對抗的角力鬥爭中苦苦掙扎,或是被它們扼住咽喉而失去對人生的掌控。無論你的身體感覺是愉悅、不適還是中性的,你都應當用開放的悅納心歡迎它們出現在你的生命中。

當你一旦運用同情和悅納發展出抱持一切想法和身體感覺的能力,你將會發現,你不再受制於自己的負面想法和情緒。這些負面信息就如穿腸酒肉來去無痕,絲毫不能幹擾你內心的平靜。

有兩種類型的自我接納:

1.身體正念(Mindfulness of the Body):我們心懷悅納來關注自己身體的所有感知覺。無論愉悅、不適或是中性,我們允許一切感知覺在它們所屬的時間裡生成和消亡。

2.思維正念(Mindfulness of Thoughts):我們覺察到自己的思緒在腦海中來來去去。我們既不會五體投地地膜拜信仰它們,也不會面紅耳赤地與其辯駁試圖將它們證偽。我們清楚地辨識到,它們只是我們腦海中存在的想法,我們允許一切思緒在它們所屬的時間裡生成和消亡。

身體正念

在本練習中,我們將我們的情緒作為身體感覺的一種。身體感覺和思維意識都與我們的每種情緒息息相關。比如,當你感到恐懼,你的身體也會有很大一部分同時出現不同類型的不適感(也許你會感到喉嚨變緊、胸口悶得慌或是身體無法抑制地戰慄)。在本練習中,我們著重學習如何將注意力集中在覺察自己的身體感覺上。運用本練習在你身上稍做實驗,看看是否對你起效。

身體正念練習——小竅門:正念的各個階段

我的師父釋一行禪師用一幅畫面向我們描述身體正念,那就宛如一個母親傾注自己所有溫暖和慈愛,擁抱她小小的新生嬰兒。這裡,我們將學習如何用這樣的溫暖和慈愛擁抱我們生命中經歷過的一切。儘管,這也許很困難,尤其是在我們訓練剛剛開始的時候。

對我們中的許多人來說,也許我們能盡最大的努力容忍自己不適的身體感覺。在漫長的人類文化中,人們運用了各種各樣的方法試圖避免或與其作鬥爭,諸如分散注意力或是藥物成癮等形式,這些緩解或祛除身體病痛感的方法層出不窮。現在,假如我們願意對自己的身體付出更多耐心進行了解,那麼容忍自己身體的不良感受便是一個巨大的進步。

運用如上圖表,可以幫助我們思考正念訓練是如何隨著時間進程逐步深化的。我們可能從僅僅“容忍”自己的身體感覺開始,假以時日,我們會漸漸發展出“接納”。我們也許會想,“我不需要試圖消滅這種感覺,即使它們存在,我也感覺不算太差。”隨後,我們便能夠“歡迎”自己的感覺。這個時候,我們也許會想,“你好呀,我的怒火。我在此恭候你的到來,並願意用心對待你。”長此以往,我們便終將學會滿懷溫暖和愛意來擁抱自己的感覺。此時,我們會想,“親愛的悲傷,我看到你降臨到這個世界上。我很高興能夠照顧你,關懷你。”

練習指南

將自己調整至舒服的姿勢,你可以微睜或閉上雙眼,讓自己感覺最為放鬆。

將你的注意力集中在自己的身體感覺上。尤其注意你的面部、頭部、胸部和腹部。

→ 你的身體是否感到緊張?

□是

□否

如果選“是”,請指出具體位置______

→ 你的身體是否感到放鬆?

□是

□否

如果選“是”,請指出具體位置______

→ 你的身體是否感到沉重?

□是

□否

如果選“是”,請指出具體位置______

→ 你的身體是否感到輕盈?

□是

□否

如果選“是”,請指出具體位置______

→ 你的身體是否感到灼熱?

□是

□否

如果選“是”,請指出具體位置______

→ 你的身體是否感到涼爽?

□是

□否

如果選“是”,請指出具體位置______

→ 你的身體是否感到躁動不安?

□是

□否

如果選“是”,請指出具體位置______

→ 你的身體是否還有其他感覺?

□是

□否

如果選“是”,請指出具體位置______

現在,看看你是否能夠接受這些感覺逐步增強,直到達到頂峰。允許你自己去完全充分地感受它們的全部,而不試圖去做任何改變。這個練習的目的是,不去消滅你身體中任何的不適感。與之相反,你是在允許自己用開放和接納的心態,感受一切你體內產生的感覺。這些感覺可能會增強,變異為其他感覺,或是保持原樣。你所需要做的,便是站在自己感覺的身旁,觀察它們、體會它們。你也許會對自己說:“我能心平氣和地體會自己此刻的身體感覺。我能夠承受它們達到頂峰,也能接受它們逐漸消亡。我不需要為它們努力與自己抗爭。”寫下你覺察到的一切。比如,“我心頭的緊張感開始逐漸鬆弛”或是“我胃部的壓迫感變得更強烈了”。

______________

______________

______________

當你開始密切關注自己的身體感覺,你將會覺察到你身體和意識中出現的各種不同形式的迴應。

→ 如果你的意識使你分心,讓你無法保持對自己身體感覺的持續關注,不要試圖去壓抑或與之抗爭。前往下面的思維正念練習。

→ 如果你的身體感覺逐漸變得強烈,以至於使你感到不堪重負,前往第五章練習7或練習8。

→ 如果你的身體感覺逐漸增強、減弱或是新的身體感覺開始產生,繼續身體正念練習。

將你的全部注意力集中在你的身體感覺上。伴隨每次呼吸,用心感受自己身體中產生的所有感覺。如果你身體中產生的感覺是令人愉悅的(如放鬆、溫暖或開放),那麼,就充分享受吧。如果產生的感覺讓人並不愉悅(如緊張、躁動或沉重),試著用開放接納的心態去抱持它們。充分感受,並允許你的身體感覺順其自然。要相信你身體中產生的一切感覺都是合理的,看看你是否能允許自己開懷接納這一切。你可能會對自己說:“不管你的身體中產生什麼樣的感覺都是合理的,無論這些感覺讓你感到愉悅、不適或是毫無變化。我並不需要試圖去改變什麼。我需要做的就是保持心態開放,並用心感受生活贈予我的一切。”持續本練習5-10分鐘。當你感受到任何變化時,寫下來。

______________

______________

______________

身體正念練習——問題

在幾分鐘這樣的練習後,你的疼痛或不適感依然存在,還是徹底消失了?

→ 依然存在。前往第5章練習3。

→ 消失了。前往第5章練習7和練習8,加強你的愉悅和幸福感。

身體正念練習——案例

奧倫(Oren)完成了一套自我同情身體“掃描”後,覺察出自己存在面部的緊張和心口的沉重感。於是,他前往身體正念練習,給自己留出充足的時間和空間讓自己感受這種“緊張感”和“沉重感”。當他將注意力集中在自己身體上時,這些感覺變得更強烈了。奧倫並不感到憂慮,因為他知道,自己並不需要努力將其消滅,他只需讓自己充分感受它。在大約10次呼吸後,他開始對自己說:“感受到這些讓我感覺還行,我能接受它們順其然地發展。”然後,他感受到自己的“緊張感”和“沉重感”都開始慢慢釋放,變得輕鬆起來。他告訴自己:“這些感覺在逐漸消亡,這是件好事。如果它們捲土重來,也沒有關係。我將懷著開放的心態迎接我身體產生的一切感覺。“10分鐘的練習後,奧倫感受到了內心深層次的平和。

思維正念

我們大多數人都會認為,自己的想法是正確的,這顯然有些瘋狂。當我們回首四顧,就會輕易發現,自己曾經的想法和認知其實都並不那麼準確。然而,我們卻依然相信,自己腦海中蹦出的下一個想法一定是對的。

思維正念有助於我們發展出更合理的思維模式,我們可以依賴這種思維模式,產生更多理性和腳踏實地的想法。在現實中,無論清醒還是沉睡,每天在我們意識中產生的念頭不計其數。這些意識會逐條分析每天發生在我們身上的事件,並對其進行標註評論,甚至對這些標註評論再進行標註評論。這種現象一點兒也不奇怪,這就是我們的意識本身的職責之一。

可是,如果我們將自己的“想法”(thought)當作“事實”(fact)來對待,那麼問題就產生了,尤其是那些在我們的意識獲取足夠完整的信息前就產生的片面想法。試著想象一下,如果你的意識在你足夠瞭解某事物前就對其下了不公正的判斷,該是多麼令人遺憾的事啊。這種因為不公正“想法”而導致的後果,可能會產生許多不同程度的影響,甚至會影響我們生活的正常運行。

運用思維正念技術,我們會學到“想法”就僅僅是“想法”——不增不減。它們是獲得信息的重要來源——但是,這些信息很有可能經過添油加醋的。

有許多方法能幫助我們進行思維正念的訓練。本教程的目的旨在幫助你,當強烈的想法打擾到你的身體正念練習時,將注意力拉回你的身體。

練習指南

將自己調整至舒服的姿勢,你可以微睜或閉上雙眼,讓自己感覺最為放鬆。

當你在進行身體正念練習時,腦海中突然出現的念頭可能會讓你對自己的身體感覺難以保持專注。當這種情況發生時,你的首要任務是覺察自己產生了一種念頭,並且它只是個“念頭”。不要試圖與其抗爭,或是試圖趕跑它。覺察出它只是個念頭,並且允許它停留在腦海中,或是自行消散,然後將注意力拉回你正在進行的身體正念練習中。

不同的念頭在練習中的作用

不同類型的念頭對不同類型的練習起到不同的作用。以下是一些例子:

● 厭惡(Aversion)對身體感覺的作用。比如,你正在嘗試對自己身體的緊張採取開放的態度,而此時一個念頭冒起,“我討厭這種緊張。”

→ 你可能對自己說:“我當然可以討厭這種緊張,這種念頭一點也不奇怪。這種‘我討厭這種緊張’的念頭存在於我的腦海之中是完全可以容忍的,同理,讓這種緊張感此刻存在於我的身體之中,也是可以接受的。”當這種型的念頭突然冒出時,對自己進行充分的共情,懷著理解的心態去看待會產生這種念頭的自己是大有裨益的。比如,你可能會說:“我是可以去討厭這種緊張的,這是一種自然而然的想法。”然後,看看自己是否能夠在允許這種念頭在腦海中停留的同時,允許這種感覺在身體中停留。這二者同時在你身上發生,所以,你需要能夠同時接納這二者此刻在你身上停留。

______________

______________

______________

● 厭惡對正念練習的作用。比如,“這個練習對我毫無幫助。”

→ 我們中的許多人,已經逃避自己的感情很久很久了。當我們對自己終於有所瞭解之後,也許會發現,其實無窮無盡的痛苦一直在對我們虎視眈眈。你也許會說:“讓我們停止思考這些可怕的東西,做些令人愉快的事吧。”在這種情況下,你同樣需要關注自己可能產生的另一種想法:“你當然不喜歡這樣。你喜歡那些令人愉快的事物,這是人之常情。”然後,你可以輕柔地告訴自己,如果你能滿懷愛意抱持自己的苦痛,這個練習便能夠將你引領入幸福之境。這時,你便可以說:“苦痛是我人生的一部分,我願意照顧好它。”

● 與你當前感受無關的念頭。比如,“啊,別忘了買洗潔精。”

→ 這些與當前感受無關的念頭,可能是你的意識在反覆確保你不會忘的一些重要的事情,或者,僅僅是一些隨機跳出的突發想法。其實,這些念頭可能是你的意識開啟的保護機制,讓你躲避自己正在感受的苦痛,或者,這僅僅是你正常意識流中的一個小水花。當這種情況發生時,你需要覺察出自己產生了一種念頭,並且它只是個“念頭”,然後將注意力拉回你的身體感覺中。如果這是你的意識在提醒你不要忘記某事,你可以暫停幾分鐘,將這個重要事件在遺忘前記錄下來。如果這是你的意識在你感受苦痛時產生的自我保護,就將它作為一種“厭惡對身體感覺的作用”,如上面的例子所示——允許這種毫無關聯的念頭產生的同時,允許你正在體驗的情緒共存。

● 你的一些想象。比如,“我知道我就要被炒魷魚了”或者“我希望她能夠愛上我”。

→ 這些類型的念頭可能會讓你感到非常棘手。通常,這些想象的內容並不完全源於現實。比如,最近你和你的兒大吵了一架,你也許會想,“她恨死我了”或者“我真是個衝動的傻瓜”。當這些念頭產生時,我們需要做的,仍然是順其自然,不去與之抗爭,也不去趕跑它。然而,有一種方法也許會改善這種情況,那就是你對自己說:“我有一個念頭,它也許是正確的,也可能是錯誤的。我不需要在當下立馬判斷它的對錯,我只需要順其自然,接受現在發生在我身上的一切。”我們都會時不時冒出這樣那樣光怪陸離的念頭,但你一定要知道,內心的自由與平和其實與這些念頭並行不悖。想要獲得波瀾不驚的心境,重要的並不是摒除心中一切慾念,而是接納它們紛紛擾擾的同時明辨其是非,從而真正掌握自己的內心。

思維正念——問題

在你運用正念技術瞭解自己的思維後,你是否能夠將自己的注意力集中回你的身體感覺上?

→ 如果你認為“是”,回到身體正念。

→ 如果你認為“否”,繼續前往練習3。

練習3 擁抱苦痛

當你體驗到同情的感覺時,你大腦中的關懷迴路會釋放催產素和天然麻醉劑,這能夠極大地減少各種形式的精神痛苦(以及許多形式的身體痛苦)。在這個環節中,我們將練習使用你大腦中的關懷迴路來緩解壓力、焦慮、抑鬱和其他負面情緒。

擁抱苦痛(Embracing Suffering)的練習在你進行過數分鐘自我接納練習後開始,效率最高。從練習接納自己所有身體感覺和思維開始,不去試圖以任何形式改變它們,你獲得了內心的平和。這種深層次的接納就是孕育同情的最肥沃的土壤。

每個人都會經歷苦痛和磨難,沒有人能夠逃避它們。我們在人生各個階段都有可能會經歷失去、挫折和焦慮;我們同樣深知孤獨、悲傷和憤怒的滋味。然而,大多數人可能從沒聽說過運用同情來擁抱自己的苦難,因此,也就從未經歷過破繭成蝶的蛻變——看那苦痛,在同情的抱持下,轉化成為平和與諒解。這就是本階段練習的意義所在。

大體說來,擁抱苦痛有兩種類型:

1.從某個重要他人處獲得同情(Receiving compassion from someoneelse):我們試著來描繪某個重要他人的形象——一個我們認識的人,一個虔誠的信徒,一隻可愛的小寵物,或者甚至是一幅大自然的圖畫——可視化它們深愛並接納我們的樣子。它們可以通過任意讓你印象深刻的方式表達對你的同情,比如擁抱你,說些溫暖熨帖的話,或者僅僅是溫柔地注視著你。這個練習最重要的部分就是,這些“重要他人”在你正在承受磨難的時候,向你傳遞著它們源源不斷的同情。

2.向自己傳遞同情(Sending compassion to yourself):你覺到苦痛正發生在你的身體和意識中,於是,你便堅強地向自己傳遞同情。你也許會對自己說些溫暖熨帖的話,將手放在自己胸口,或是用雙臂將自己緊緊包圍。你能夠想象一股蘊含同情的能量直達你身體中飽受苦痛折磨的地方。再一次,你通過對自己最意義深重的方式,向自己傳遞了愛和關懷。

從某個重要他人處獲得同情

以下例子呈現了運用同情來擁抱苦難的第一種類型。

練習案例

蒂娜(Tina)將雙手捂在心口,沉重的孤寂感漸漸變得越來越明晰。她能感覺到這種孤寂感具體地變成壓在胸口的重量,和胃裡一陣又一陣的噁心。幾次平靜的呼吸後,蒂娜並不試圖改變這些感受,並通過可視化技術想象她的祖母。她讓祖母的形象在腦海中非常清晰地呈現,隨之便迅速感受到了身體上如釋重負的感覺。通過可視化技術,她看到祖母一遍又一遍地和自己說話。每重複一次,蒂娜都會感到自己身體中的苦痛消融一點,直到她完全獲得平和與安寧。

練習指南

將自己調整至舒服的姿勢,你可以微睜或閉上雙眼,讓自己感覺最為放鬆。

在上面的自我接納練習中,你能夠覺察到身體中存在的苦痛。無論這種壓力以什麼形式存在——無論它是憤怒、恐懼、悲傷、沮喪、孤獨、緊張、身體上的沉重感還是其他任何形式——你都能覺察到它們的存在。在本練習中,與之前的練習相似,你無須試圖趕走這些苦痛。你仍然需要保持腳踏實地的心態來接受你自己,接受你正在經歷的一切。請描述一下你現在正在經歷的痛苦。

______________

______________

______________

現在,試著來描繪某個重要他人的樣子——一個我們認識的人,一個虛構的、你所信仰的形象,一隻可愛的小寵物,一個虛構的角色,甚至是一幅大自然的圖畫——可視化它們深愛並接納我們的樣子。它們可以通過任意讓你印象深刻的方式表達對你的同情,這些“重要他人”在你正在承受磨難的時候,向你傳遞著它們源源不斷的同情。寫下你選擇的重要他人:

______________

(注意:如果你不能想象出任何對你充滿愛與接納的重要他人,請前往練習4)

現在,將注意力集中在這個重要他人身上,讓其形象清晰具體。有些人會在他們難以掌握可視化技術的時候,運用相片或是其他真實存在的物品來幫助自己形成清晰具體的重要他人形象。想象他們此刻,在你正在承受磨難的時候,是如何懷著愛與接納,向你傳遞著源源不斷同情的。注意此刻你產生的身體感覺。

→ 你的身體是否感到放鬆?

□是

□否

→ 你的身體是否感到緊張?

□是

□否

→ 你的身體是否感到輕盈?

□是

□否

→ 你的身體是否還有其他感覺?

□是

□否

如果選“是”,請指是什麼感覺______

(注意:如果你覺察出緊張或者其他形式的壓力在你的身體中存在,請前往練習6)

現在,將注意力集中在這個重要他人身上,讓你身體中積極正向的感受逐漸順其自然地增強。這些“重要他人”可以通過任意讓你印象深刻的方式表達對你的愛與接納。將你的注意力集中在自己積極的身體感覺上,並試著對你自己說:“擁有這種感受是好的。我可以讓它順其自然地增強。”

(持續1-3分鐘)

現在,想象你可視化的重要他人對你說下述的話語,如果你覺得以下話語對你來說用處不大,你同樣可以自由使用其他你認為有用的話語。

● 願你快樂。

● 願你健康。

● 願你平安。

● 願愛與你相隨。

想象這個重要他人對你重複數次這些話語,並且允許你身體中積極正向的身體感覺順其自然地增強。寫下這些正向的身體感覺是否增強,或是以其他任何形式改變了。

→ 感到增強

□是

□否

→ 感到有變化

□是

□否

如果感到有變化,請描述其是如何變化的。

______________

______________

______________

(持續本練習5-10分鐘)

向自己傳遞同情

練習指南

將自己調整至舒服的姿勢,你可以微睜或閉上雙眼,讓自己感覺最為放鬆。

在上面的自我接納練習中,你能夠覺察到身體中存在的苦痛。無論這種壓力以什麼形式存在——無論它是憤怒、恐懼、悲傷、沮喪、孤獨、緊張、身體上的沉重感還是其他任何形式——你都能覺察到它們的存在。在本練習中,與之前的練習相似,你無須試圖趕走這些苦痛。你仍然需要保持腳踏實地的心態來接受你自己,接受你正在經歷的一切。請描述一下你現在正在經歷的痛苦。

現在,將你的手捂在心口,或者臉頰一側,或者任何你覺得舒適的地方。看看你是否能夠在此刻,將愛和同情的能量傳遞給自己,將注意力尤其集中在你身體感覺正在承受苦痛的地方。你也許會對自己說:“我看到你正在承受苦痛,我就在這裡陪伴著你。”當你以這樣的方式進行練習,注意此刻你產生的身體感覺。寫下你注意到的身體感覺:

→ 你的身體是否感到放鬆?

□是

□否

→ 你的身體是否感到緊張?

□是

□否

→ 你的身體是否感到輕盈?

□是

□否

→ 你的身體是否還有其他感覺?

□是

□否

如果選“是”,請指是什麼感覺______

(注意:如果你感覺到,此刻這個練習對你沒有幫助,請前往練習4)

繼續將你的注意力集中在自己積極的身體感覺上,並且允許你身體中積極正向的身體感覺順其自然地增強。

(持續1-3分鐘)

現在,想象你對自己重複說數次下述的話語,如果你覺得以下話語對你來說用處不大,你同樣可以自由使用其他你認為有用的話語。

● 願你快樂。

● 願你健康。

● 願你平安。

● 願愛與你相隨。

寫下這些正向的身體感覺是否增強,或是以其他任何形式改變了。

→ 感到增強

□是

□否

→ 感到有變化

□是

□否

如果感到有變化,請描述其是如何變化的。

______________

______________

______________

(持續本練習5-10分鐘)

練習問題

你是否在進行了以上練習之後,自己積極正向的體驗得到了增強?

→ 如果你覺得“是”,在你為這個培訓課程安排的剩餘時間裡繼續做這些練習。

→ 如果你覺得“否”,請前往練習4。

練習4 愈療過往帶來的苦痛

想象有一棵100歲的樹,我們能夠看到它內部的年輪,看到裡面記錄著曾經有一棵50歲的樹。我們可以數一數年輪,然後準確地指出這棵百歲樹的內部哪一條年輪代表的是它的50歲。同樣,我們可以在這棵百歲樹裡,找到20歲的樹和10歲的樹的痕跡,這些都真切地存在於百歲樹的年輪中。

對我們來說也是一樣。我們所有的經歷,都會通過神經網絡連接的形式記錄在我們的大腦中。過去的經歷仍然對我們有這樣或那樣的影響,其實是因為在那段經歷中所建立的神經網絡連接仍然切實存在於我們的大腦中。也許有一天,大腦成像技術會變得足夠精確,以至於我們能夠確定大腦中某些特定經歷的精準儲存位置,比如5歲大的時候被一個哥哥羞辱的經歷,或者10歲大的時候被鄰居家的狗咬傷的經歷。

這就是為什麼我們可以治癒自己的過去。我們不能改變過去所發生的一切,但我們可以改變它對我們的影響。關於樹的年輪的比喻,是為了說明現在的我們是如何獲取關於過去的經歷的——因為它的印記仍然留在我們的心中,我們可以解讀這些經驗是如何存儲在我們的大腦中,並且改變它們。

事實上,神經科學家已經證明,改變過往傷痛的關鍵是,在體驗同情的同時與疼痛相接觸。這會觸發你大腦中一個叫作記憶重組(memory reconsolidation)的過程,它會改寫你對過往經歷的情緒反應。你的記憶不是被抹除了,它只是簡單地被改動了一下,這樣就不會造成痛苦了。

為了實現這種深層次的轉變,我們需要做的,就是去觸碰過往的傷痛,並感受我們對自己的同情——這兩者需要同時進行。

● 只喚起痛苦卻不帶著同情心,那就像不斷地拷問自己,只會使痛苦變得更糟。

● 而充滿同情卻不去觸碰痛苦,就像做第五章練習7或練習8一樣,它可以建立快樂和調節情緒,但練習者得不到任何轉變。

● 將痛苦和同情結合在一起才會導致深刻的變化。

本練習的目的就是要愈療和轉變你過往的苦痛。

練習愈療過往帶來的苦痛——案例

在達雷爾(Darrel)還是個孩子的時候,他受到過父母的情感虐待。而他現在正遭受著不安全感和自我批評的折磨。隨著他開始採用這種練習,他允許自己與那種不安全感建立連接,這會使他產生一種退縮和想哭的感覺。他做了幾次深呼吸,體會著這種感覺——什麼都不做,只是讓自己去感受它。然後,他對這種感覺有了一種之前從來沒有過的反響。他記得自己很小的時候(他的印象裡大概5歲左右),他的父親衝他大喊大叫,而他的母親卻絲毫不理睬他。當他回想起那個情景時,他身體裡的感情就變得更加強烈。

現在,達雷爾想象自己站在這個悲傷而孤獨的5歲男孩的旁邊,他感到一種憐憫之心湧上心頭。達雷爾對小男孩說,你是完美的,你的父母之所以是這樣,是因為他們還沒有學會如何善待任何人。達雷爾想,這不是小男孩的錯,他對男孩說自己非常愛他,想幫助他。這個男孩似乎放鬆了一些,達雷爾花了近一個小時的時間來感受現在的自己與當年還是一個小男孩的自己之間的聯繫。當他結束練習的時候,他注意到自己內心得到了一種很深刻的平靜感。

練習指南

將自己調整至舒服的姿勢,你可以微睜或閉上雙眼,讓自己感覺最為放鬆。

覺察你身體中此時此刻所存在的苦痛。無論這種壓力以什麼形式存在——無論它是憤怒、恐懼、悲傷、沮喪、孤獨、緊張、身體上的沉重感還是其他任何形式——你都能覺察到它們的存在。在本練習中,與之前的練習相似,你無須試圖趕走這些苦痛。你仍然需要保持腳踏實地的心態來接受你自己,接受你正在經歷的一切。請描述一下你現在正在經歷的痛苦。

______________

______________

______________

當你一旦感受到你的身體正在經歷苦痛,問問你自己:“我是什麼時候第一次切切實實地感受到,這樣的感覺存在於我的身體之內的?”你無須非要答對它第一次出現的準確時間,只需要回顧你所能記起的第一次就好。寫下一段你腦海中出現的,關於那段特定記憶或是大概時間的簡短說明。

______________

______________

______________

(注意:如果你開始感到不堪情緒重負,請前往練習8)

用可視化技術將自己處在記憶中的年齡的場景描繪出來。不要可視化自己處在創傷當中的場景,而是隻描繪那個年紀的自己而已。你還是當前的你,正在注視著過去的自己。在這個場景中,沒有其他人在場。看著你過去的自己,並且認真觀察你過去的自己呈現出的面部表情。留心覺察你此時產生的身體感覺,和現在的你想對過去的自己所說的話。寫下這些感覺和你想說的話。

______________

______________

______________

(注意:如果你的感覺或語句是充滿關懷或富含同情的,那麼,就繼續這個練習。但是,如果你感受到對過去的自己充滿憤怒、責怪或是漠不關心,則前往練習6)

現在,向過去的自己表達同情。你可以談談你的感受,或是以其他方式與過去的自己進行互動。告訴過去的自己,他是可愛的,並且不應當承受這樣糟糕的對待。或者,你也可以想象其他具有極強同情象徵意義的某人來對過去的自己表達他們的愛。用心留意過去的自己是如何做出迴應的。他是否接受了這份感情?他看起來是否充滿防禦或對抗?寫下對於你們互動的簡短描述。

______________

______________

______________

保持與過去的自己進行的對話溝通,直到你確保他可以接受你的同情。然後用任何你覺得強而有力的方式繼續表達你的同情。用心覺察你在表達自己的愛的時候,所出現的身體感覺。

(持續進行本練習5-20分鐘)

繼續可視化過去的自己,試著對他或她說如下語句。如果你覺得以下話語對你來說用處不大,你同樣可以自由使用其他你認為有用的話語。

● 願你快樂。

● 願你健康。

● 願你平安。

● 願愛與你相隨。

● 毫無疑問,你絕對是可愛的。

● 你不該被虐待。

如果這些語句讓你的同情體驗得到增強,那麼,繼續進行本練習5-10分鐘。如果沒有的話,用你自己的方式,向過去的自己表達你的愛。

練習愈療過往帶來的苦痛——問題

在進行本練習過程中,你是否覺察到身體中產生了強烈的積極正向的感受?

→ 如果你認為“是”,在你為這個培訓課程安排的剩餘時間裡繼續做這些練習。

→ 如果你認為“否”,請前往練習5。

練習5 不斷深入

儘管愛意傾注能夠愈療和化解創傷,但有時我們需要做一些更深層次上的努力。

當一個嬰孩大聲啼哭,若此時母親滿懷她全部的關注與同情將嬰孩抱入懷中,這個孩子便能很快感到安全和舒適。然而,有些時候,僅僅是充滿愛意的關注是遠遠不夠的。如果這個嬰孩仍然號啕不止,那麼,父母就需要試著去找到孩子究竟是哪裡出了問題。寶寶是餓了,尿了,困了,還是哪兒不舒服了?這是一個積極探究嬰兒痛苦原因的過程。然後,一旦父母理解了原因,他們自然會採取行動著手解決。正念練習和安撫嬰孩一樣,也是這麼一個過程。

有時,我們滿懷同情地擁抱自己的苦痛,僅僅是為了能夠覺得好受些。然而,在許多其他時候,我們的苦痛有許多深層次的原因需要我們去關注。在這些時候,我們需要採取積極主動的自我調查,以深入瞭解我們苦痛的根源。在獲得新的理解之後,我們就可以採取最有效的行動來解決這個問題。

深入瞭解自我的三個主要方法如下:

1.傾聽身體中的苦痛。苦痛,作為一種身體感覺,和我們朝夕相處,有著千絲萬縷的聯繫。如果在我們滿懷接納與同情地將苦痛擁抱後覺察不到任何改變,那麼,我們就應該開始問問自己的身體感覺,它們究竟需要我們傾聽什麼。當你的苦痛主要與身體感覺相關聯時,本練習將能為你提供有效幫助。

2.傾聽過去的自我。我們若是不能斬斷前事,與過去的自我藕斷絲連,就會導致無窮無盡的痛苦。如果嘗試對過去的自我傳遞愛和同情之後沒有看到任何改變,我們就應該詢問自我:“你需要我傾聽什麼?”當你能夠與過去承受苦痛的自己保持聯繫,卻得不到過去的自我反饋的充分迴應時,請前往練習4。

3.傾聽部分的自我。當我們在練習的時候,我們可能會覺察到一些難以抑制的念頭、幹擾,甚至是對同情的阻抗源源不斷地產生。我們自身的某些部分與我們試圖練習的方式難以和諧共存。如果你也有這樣的經歷,請前往本練習。

練習傾聽身體中的苦痛

練習指南

將自己調整至舒服的姿勢,你可以微睜或閉上雙眼,讓自己感覺最為放鬆。

覺察此刻你身體裡的痛苦。無論這種壓力以什麼形式存在——無論它是緊張、沉重、不安、麻木還是其他任何形式——你都能覺察到它們的存在。需要注意的是,這種痛苦究竟是位於你身體的某一特定部位,還是彌散地遍佈身體中的任何地方。在本練習中,你並不是在試圖讓你的痛苦消失。請你記得,你看待自己的方式,是基於你對自己深深的接納和你所經歷的一切,它們塑造了現在的你。描述一下你現在正在經歷的痛苦。

______________

______________

______________

現在,你將嘗試處理這些身體感覺帶來的問題。本練習也許與你當前遇到的問題有關,也可能無關,這都沒有問題,我們就是在進行實驗性的嘗試。你也可以嘗試問自己的身體感覺一些其他不同的問題,然後靜候迴應。我們可能無法理智地回答這些問題。我們的目的是當你關注自己身體中苦痛的同時,看看自己能否覺察出自己面對這些問題產生的自然而然的迴應。現在,重新關注你身體感覺中與苦痛相聯繫的部分,輕柔而緩慢地問它們如下問題,並寫下你覺察到的任何信息:

● 作為我的苦痛,你是如何對我進行幫助的?

● 作為我的苦痛,你的職責是什麼?

● 你需要我傾聽你訴說什麼?

● 你究竟需要什麼?

寫下你的苦痛告訴了你些什麼。

______________

______________

______________

練習傾聽身體中的苦痛——問題

在這種類型的練習中,你的苦痛可能會表現出一種積極主動的傾向(它在試著滿足自己的需要,它需要你的幫助,它在試圖保護你,等等),或者它會表現得充滿敵意。

→ 如果你聽到了它的敵意,請前往練習6。

→ 如果你聽到了它的需求,或者其他積極主動的傾向,就懷著同情與這部分的自我進行對話溝通。

練習傾聽身體中的苦痛——案例

芭芭拉(Barbara)閉著眼睛坐在她的冥想椅上,將注意力集中於自己的身體感覺,意識到她所描述的感覺就像一塊沉重的石頭壓在她五臟六腑上。這種感覺讓她覺得自己快要哭出來了。在本書中嘗試了練習2-練習4後,芭芭拉感覺心中的石頭並沒有發生改變。於是她詢問自己心中的巨石:“你的職責是什麼?”她感覺到一個從內心發出的聲音說:“我沒有職責。”她試著問另一個問題:“你需要什麼?”那個聲音迴應道:“我不知道。我只是感到,自己深深的,深深的孤獨。”

芭芭拉本能地把雙手放在自己的腹部,說道:“我明白了。我現在就陪伴在你身旁,我會傾聽你一切訴說。”她覺得石頭溶解為一股悲傷和孤獨的巨大浪潮,擊穿了自己整個身體。然而,芭芭拉並沒有被壓垮,她讓自己感受到了這些感覺。在接下來的20分鐘裡,她慢慢地,重複地說著:“我聽說你感到孤獨。我現在就陪伴在你身旁,我會傾聽你一切訴說。”最終,她感到悲傷漸漸淡去,留下了她之前從未體驗過的,美好甜蜜的平和與撫慰。

傾聽過去的自我

練習指南

將自己調整至舒服的姿勢,你可以微睜或閉上雙眼,讓自己感覺最為放鬆。

覺察此刻你身體裡的痛苦。用10次呼吸的時間來感受這種身體感覺,並且不去試圖改變它。現在,回顧你能回憶起的第一次產生這種身體感覺時的體驗,並且在腦海中形成一幅清晰的畫面。將注意力高度集中在此刻腦海中形成的過去的自己的臉上。當現在的你和過去的你同時充分呈現在自己面前時,注意此時你身體中產生的任何感覺。試著對過去的自己說:“我就在你左右陪伴著你。”如果,過去的你產生了任何迴應,寫下這些迴應。

______________

______________

______________

現在,你將試著詢問過去的自己一些問題。本練習也許與你當前遇到的問題有關,也可能無關,這都沒有問題,我們就是在進行實驗性的嘗試。你也可以嘗試問過去的自己一些其他不同的問題,然後靜候迴應。我們可能無法理智地回答這些問題。我們的目的是當你關注過去的自己的同時,看看自己能否覺察出自己面對這些問題產生的自然而然的迴應。現在,輕柔而緩慢地問過去的你如下問題,並寫下你聽到的任何信息:

● 你感覺如何?

● 為什麼你會有這樣的感覺?

● 我能做些什麼來幫助你嗎?

● 你要做些什麼來保護自己呢?

● 有什麼事是你希望通過告訴我,來確保自己的安全的?

寫下過去的自己告訴你的事情。

______________

______________

______________

練習傾聽過去的自我——問題

→ 過去的自我是否對你的傾聽作出了積極的迴應?

→ 如果你認為“是”,繼續與過去的自我進行對話溝通,直到它感覺奏效。如果過去的自我看上去願意從現在的你這裡獲得更多的同情,試著回到練習4。

如果你過去的自我用自我批判或消極負向的方式來回應你的善意,請前往練習6。

練習傾聽過去的自我——案例

當美狄亞(Medea)試著向6歲時的自己表達愛和同情時,那個小小的女孩看上去對她的愛意防備重重。美狄亞運用可視化技術使自己想象的畫面保持清晰,然後向小女孩時的自己說:“你是不是感到害怕呀?”那個小姑娘怯生生地回答:“是。”美狄亞又問:“你在做些什麼來確保自己安全呢?”小姑娘答道,如果她卸下自己的防備,就會有人攻擊她。美狄亞用共情表示了對小姑娘防禦的理解,然後告訴小姑娘,當自己聽到她說人們對幼小的自己有多麼殘酷時,自己有多麼地傷心。然後,美狄亞向自己解釋道,她的成人自我有足夠的能力保護那個小女孩不再受到任何人的傷害。通過這則對話,美狄亞的6歲自我開始漸漸放下心防,表示願意相信她。當這個小女孩徹底放下防備時,美狄亞重新向她表達了自己滿滿的愛與同情。在這個練習進行了25分鐘後,美狄亞感到筋疲力盡,不知不覺中就睡著了。當她醒過來時,美狄亞發現,她對自己的感受有了深刻的變化。在她的內心深處,感受到了前所未有的自信,感覺到自己堅不可摧。

傾聽部分的自我

練習指南

將自己調整至舒服的姿勢,你可以微睜或閉上雙眼,讓自己感覺最為放鬆。

將自己的注意力集中於身體感覺上,留心可能產生的念頭、幹擾或是阻抗。注意這些幹擾或阻抗是以什麼形式出現的。試著對你自己說:“有一部分的自我不願意以這種方式來練習自我同情。”如果這種感覺真實存在,那麼,就讓你與這部分的自我慢慢接觸。你也許會感到這部分的自我存在於你身體中的某個特定位置,甚至有自己的形狀或顏色。當你與這部分的自我接觸上——當你感受到它的存在——詢問你的這一部分自我:“你的職責是什麼?你是如何對我進行幫助的?”寫下任何你覺察到的迴應。

______________

______________

______________

練習傾聽部分的自我——問題

你能否看到那個部分的自我中,具有積極正面的傾向(例如,它想要保護你,或者試圖阻止你感受到過多的痛苦)?

→ 如果你認為“是”,繼續與它進行對話溝通。試著與之共情,同時幫助它理解你的立場。持續這個練習直到本訓練階段結束。

→ 如果你聽不到任何迴應,或者你部分的自我對你充滿敵意或批判,那麼,請前往練習6。

練習傾聽部分的自我——案例

當科裡(Corey)試著向自己身體中的苦痛傳遞同情時,他一直對自己曾經的經歷感到愧疚不已。他非常清楚自己是多麼迫切地渴求著自我同情,因為他確信自己對女友的吹毛求疵是來源於自己深深的不安全感。他想在這段感情中表現得更溫柔和善一些,因此,科裡具有十足的動機通過自我同情練習來改變自己。然而,當他試著向自己傳遞同情時(或者通過可視化技術,看到某個重要他人向自己傳遞同情),他的不安全感反而會變得更加強烈。

現在,他的練習進入了傾聽部分的自我這一階段。他詢問自己的不安全感:“你的職責是什麼?你是如何對我進行幫助的?”然後,他迅速明確地瞭解到,這一部分的自我實際上是在保護他,防止他成為別人的笑柄。科裡聽到自己部分自我的第一個迴應就是:“如果別人看到你這麼做,他們一定會無情地嘲笑你的。”

儘管這話聽起來有些嚴苛,但科裡將這種迴應視為一種自我保護,而非充滿敵意的自我批判,所以他便開始試著去與其對話溝通。科裡認為,他的前女友如果知道他開始進行冥想並接觸到了自己的內心感受,一定會為此感到非常高興。所以,他詢問自己這部分的自我:“你認為每個人都會嘲笑我,還是隻有一些人?”部分的自我回應道:“只有那些在意你的人。”科裡停頓了一下,開始深思究竟有誰可能會大笑,然後,他的父親第一個從他的腦海中跳了出來。他又繼續詢問自己那部分的自我:“如果父親看見了我們,你是否會害怕他對此的看法?”一陣鑽心的恐懼立刻直擊科裡的身體,他聽到了一聲微弱的回答:“是。”

科裡每年只會去看望父親一兩次,他們也極少交談。在通過與自己的內心對話後,科裡決定,自己不要再為父親的苛刻而活著。他再次與自己那部分的自我進行了溝通:“沒錯,父親的確非常在意我。他會嘲笑我,甚至有時還會大動肝火。但無論如何,他已經老了,不再是個明智的人了。如果我繼續像這樣一直為了討好他而行事,那麼,我就永遠也無法獲得真正的愛。”隨即,一股感情滿溢的暖流將科裡包裹了起來——這股暖流裡交織著恐懼、激動和解脫。科裡開始練習自我接納,讓自己順其自然地感受這一切,並不試圖去與之對抗。沉浸在這些複雜的感情35分鐘之後,他最終擺脫了恐懼,並感受到了平和。他將自己的手捂在心口,不去想任何人對自己的看法,並源源不斷地將同情的能量輸入自己的身體中。當他一旦感受到了同情帶來的平和感,科裡就發現,自己的父親也揹負了許多,他已經確確實實是個孤獨的老人了。本練習中,科裡對自我的同情的學習也能夠自然而然地教會他對父親的同情。

練習6 當同情有困難時

自我同情可能會是困難的,但就我的經驗來看,它依然能夠實現。任何可能阻礙我們體驗自我同情的障礙都是可以克服的,甚至可能比我們想象的還要簡單得多。在本環節中,我們將學習如何用同情和理解來擁抱障礙本身。

在進行同情練習的過程中,我們沒有任何敵人。我們自己就是和平使者,我們的使命就是去尋找一切方法,來擁抱、理解我們產生的一切思想、情緒和知覺。這可能並不是一件容易的事,但這依然要比終日與自己為敵輕鬆得多。現在,我們將從發出停火信號開始,進行本階段的自我同情練習。

首先需要說明的是,在面對自己的陰暗面時,我們不是毫無反抗能力的投降者。我們並不會把自己的心靈領土割讓給自我厭棄或絕望,我們也絕不會允許自己被這些陰暗面奴役,或是被它們摧毀。我們都會學到,越是在意自己的陰暗面,越會讓它像瘋長的藤蔓一樣漸漸爬滿我們的心靈。如此這般,我們最終將會看到自己那些陰暗的部分變成了一個號啕的幼童,脆弱而又永遠索求不止。它們毫無理智,也不會對任何事情負責。然而,它們全部的需求其實也很簡單,那就是愛、理解和願意修復一切破損的情感紐帶的意願。本練習就是一個面對衝突積極有效的非暴力解決方式,在我們與自己相處的關係中,它是一個效果良好的維繫者。

當你越瞭解束縛住自己傳遞自我同情的障礙時,你就越容易解開它的捆綁。通常有兩種類型的障礙會阻礙你自我同情的發展:不堪重負(overwhelm)和競爭承諾(competing commitments)。

當不堪重負是自我同情的障礙時

不堪重負是我們需要克服的兩種障礙中較為容易攻破的那一個,因為解決這個問題,我們大多隻需要多休息一會兒以獲得能量恢復。畢竟,承受苦痛需要耗費我們大量的能量。如果我們不向自己儲存愉悅和同情的蓄電池中重新注入充足的能量,我們將會漸漸耗盡,直到枯竭。如果我們正在經歷不可控制的悲傷、絕望,或者不能在苦痛面前咬牙堅持,那麼我們就有可能變得不堪重負。

練習處理不堪重負帶來的問題,第一步就是要將你自己從壓力中解放出來,身體和精神上都必須得到充分的休息調整。身體上的休息可能就如我們日常理解的那樣,好好睡個大懶覺,或許你還可以做一些合理的身體鍛鍊,也可以去大自然中放鬆一下緊張的心情。不管什麼活動,只要是那些有助於你重獲能量、讓你能夠重新找回自我、感覺踏踏實實的事情,就放開去做吧。在這個階段,擁抱苦痛不是你的首要任務,所以暫停一切接近苦痛的活動對你來說很有意義。與此同時,不要中斷你的整個自我同情練習,請前往第五章練習7和練習8。

如果你已經獲得了充分休息,並且進行過以上兩個練習的嘗試,但仍然感覺摸不著獲得平和與愉悅的門道,那麼,你則很有可能面對的是另一個發展同情的障礙:競爭承諾(我們將在下文中進行詳細闡述)。

當競爭承諾是自我同情的障礙時

競爭承諾 [1] 是我們在發展自我同情過程中,比不堪重負更為棘手的障礙,但處理它們的方式可能更為多種多樣。競爭承諾,意指那些我們表現出的不理智和自我毀滅的方式。我們可能會批判自己、責怪自己,或者拒絕接受那些真正對我們有所幫助的苦口良藥。然而,當我們更深層次地進行自我審視時,我們便會看到那些“負面”或者“毀滅性的”部分自我其實正在承受苦痛,並迫切地渴望著同情。

我們每個人都會有多重自我。比如,我們很有可能在感到某些事物充滿誘惑的同時,又對它充滿恐懼,或者在渴望某些事物的時候,又希望自己能遏制這種渴望。這些矛盾心理並不意味著你的腦部出現了機能失常,或是你出現了什麼心理問題。與之相反,這就是健康的腦正常工作的一個方面。

根據科學家目前研究發現,我們的大腦會同時多條任務線並行。事實上,現在你的腦部可能就正在處理數以億計的工作任務。你的腦部需要控制你的心跳速率,控制你的平衡感,保持免疫系統的運作,排除可能危及你生存的潛在威脅,還要將投射在你視網膜上的光線轉譯成字母,將字母組合為單詞,單詞形成思想,然後再將這些思想與你的生活經驗聯繫起來。看,我們人類的腦部是多麼地令人驚歎啊!

在理想條件下,這些不同的進程都會有條不紊地在人體中共同協作。當它們配合良好時,你會感到自己是個協調統一的人,用前後連貫的思維和情緒行事。然而,我們的思維和情緒中常常會出現許多衝突,這就導致了許多問題的產生。

下面的例子將會進一步闡明我的觀點:

米切爾(Mitchell)長久地處於抑鬱症的折磨之中,為此,他上門向我求助。他告訴我,他曾經讀過許多心理自助書籍,也求助過其他許多治療師,但都收效甚微。然而,他依然強烈地渴望改善自己的情況,也非常努力地試著去尋找一切可能的解決方案。

當米切爾和我討論他的過往史時,他告訴我,他成長的家庭有這麼一個特點:當他狀況良好時,大家往往都無視他的存在,而當他一旦出現抑鬱的問題,家人就紛紛給予他深切的關愛和照料。當我一聽到米切爾這個描述,術語“競爭承諾”立馬在我腦海中閃現了出來。

哈佛心理學家羅伯特·凱根(Robert Kegan)創造了競爭承諾這個術語,用來描述同一時間裡,一個人的不同部分是如何擁有不同需要的。在米切爾的案例中,一部分的他的確想要感覺更好,但是我不得不開始懷疑另一部分的他(一個他自己沒有意識到其存在的部分)可能其實在恐懼抑鬱從自己身上消失。

顯而易見的是,在米切爾的意識中,他並不想要繼續抑鬱下去。他堅定地認為自己為了改善這種情況願意付出一切努力。然而,當他向我闡述自己過往經歷中,抑鬱是他獲得家人愛與關注的唯一方式,這便促使我去思考,是否有一部分的他其實在潛意識中相信,抑鬱是獲得愛的一個好方法。要驗證這個想法是否成立,必須通過一些實踐進行檢驗。我設計了一個方法來達到這個目的,這個方法將在本章稍後部分進行具體說明。

我讓米切爾試著與他自己心內的抑鬱進行接觸,並在身體中感受它的存在。他向我描述,這是一種整個身體不斷被淹沒、逐漸下沉的感覺,讓他只想放棄一切躺下來。我設計了一個句子補充練習,讓他一旦有上述感受時,便試著進行這個練習。我將句子的第一部分給出,讓他用腦子裡蹦出的任意想法來完成整個句子,即使這個句子意義不明。我說道:“試著完成這個句子‘我不能擺脫我的抑鬱,因為如果我這麼做……’並用你腦海中冒出的任意想法說完這個句子。我們將重複這個練習幾次。”

米切爾最開始說的一些事情驗證了我的猜測。他說:“我不能擺脫我的抑鬱,因為如果我這麼做,我就毫無存在感。”他自己被自己說出的這句話嚇了一大跳,所以,我讓他大聲重複這個句子數次,看看他是否覺得這個想法依然成立。他說:“我簡直無法相信,但這個句子的確如我所想。真的有一部分的我會認為如果我停止抑鬱狀態,就不會有人注意到我的存在。我是不是瘋了?”

我回答他:“你當然沒瘋。你所成長的家庭就是問題之所在。當你停止抑鬱狀態時,你的家人就會忽略你。儘管很大一部分你希望停止抑鬱,但是聽起來還有一小部分的你相信,人們不會注意到你的存在,除非你抑鬱了。這是非常正常的,我們需要做的就是幫助那一小部分的你認識到,你不再生活於那樣的家庭環境中了。這種過往的策略也許曾經有用,但是現在已經失效了。”

我讓他再重複這個句子數次(“我不能擺脫我的抑鬱,因為如果我這麼做,我就毫無存在感。”)並告訴我,當他說出這個句子時,感覺自己多少歲。他告訴我,感覺自己大概7歲。根據這個,我讓米切爾運用可視化技術,看到自己作為一個7歲男孩的樣子。當這個7歲男孩的形象在米切爾腦海中漸漸清晰,我們告訴這個男孩,他能找出在家庭中滿足自己需要的方法真是棒極了,我們為他感到驕傲。要知道,通過開動腦筋發現抑鬱是獲得關照和愛的最佳方式可真不是一件容易的事。那個小男孩為我們能發現他的強項高興極了。然後,我們又告訴他,不是每個人都會像他家人那樣想的。這個消息讓我們面前的7歲小男孩大吃一驚,他曾經堅持了那麼久的信念——“沒人會注意到我的存在,除非我抑鬱了”——竟然也有不成立的時候。我們告訴他:“許多其他人事實上更願意去愛不抑鬱的你。”我們持續這樣的溝通對話方式,直到這個7歲的小男孩看起來瞭解並相信了我們的說法。

這次經驗對米切爾來說,是一個深刻而顛覆的轉折。在我們合作之前,他感到對自己的抑鬱無能為力。他曾經認為自己竭盡全力尋求轉變,但其實他並沒有自己想象的那麼堅定。然後,他發現了自己先前從未看到過的一面,這個部分對他來說是前所未有的。這一部分對堅持他的抑鬱來說,具有不可小覷的作用。

心理學家和內在家庭系統治療理論(Internal Family Sys tems) [2] 創始人,理查德·施瓦茨(Richard Schwartz),稱這部分為管理者(manager)。它的職責是讓米切爾通過抑鬱獲得他人持續的關愛,從而使他得到保護。米切爾越是想要擺脫他的抑鬱,這個保護機制就越是感到他的脆弱,從而越是加大力度去“保護”他。因為米切爾自己並不能意識到這個管理者的存在,因此,他便陷入了一種自我的內部矛盾中。

當我們探索到了米切爾的這個部分,我們並沒有懲罰或是責怪它。相反,我們與它進行了充分的共情。我們儘自己最大努力向這個部分表達了我們的感激,我們感謝它相信自己在進行一項非常重要的工作,並堅守崗位。但是,我們接著進行了一項關鍵的步驟,那就是告訴它一個極其重要,但顯然它並不知道的信息——當你不抑鬱時,許多人依然會對你充滿關愛。

在此,我將具體說明這個方法的主要步驟。我在稍後會為你提供練習指南來幫助你自己試著進行這個部分的練習。

1.與你的苦痛,或是任何你發現的發展自我同情的障礙進行接觸。感受它在你身體中的存在。

2.運用一些詢問技術(如句子補充練習)來幫助你清晰地表達這個部分,說明為什麼它相信這些障礙對它來說非常重要且值得保留。

3.當你一旦瞭解為什麼這個部分想要保留你發展自我同情的障礙,試著去辨認這個部分是多大年齡時的你。那些解釋你障礙為何存在的語句,你可以向自己多次重複,然後注意辨認當你說出這些語句時,感覺自己多大年齡。

4.運用可視化技術,看到這個年齡的自己。在這個過程中,發現那些在如今是障礙的部分,對那個時候的你來說是多麼具有現實意義的策略。

5.然後,向你幼小的自我解釋為什麼這些策略如今已經失去效用了。

當我向人們描述競爭承諾時,我發現大致有兩種迴應。一些人會說,“噢,當然。這個說法很有道理。”而另一些人則會說,“這聽起來很瘋狂。這和我的情況完全不相符。”我並不期待你會完全買賬,相信自己身上存在競爭承諾。那僅僅是因為你遇到了發展自我同情的障礙,所以這個說法讓你將信將疑。口說無憑,比起用理論說服你,我更願意邀請你用以下方法進行自我練習,在自己身上做個實驗。

當你處理競爭承諾時,有如下兩個尤為重要的概念:

1.在你的自我中有一個部分堅信,保留你發展自我同情的障礙比趕走它更為重要。這個部分的你對堅持你的障礙來說,具有不可小覷的作用。

2.我們並非意圖根除你這個部分的自我對障礙的堅持。與之相反,我們想要去了解為何你的這部分自我如此重視自己的職責。我們想要運用同情去呵護這個部分,並用充滿關愛的方式與之對話溝通。

以下是一些發展自我同情過程中障礙的常見類型。你可能會在你迄今為止的同情練習中遇到過一種或數種。

1.當你運用可視化技術看到過去的自己(通常是幼童時期),你責怪過去的自我讓你承受了這麼多苦痛。

2.當你運用可視化技術看到過去的自己,你過去的自我拒絕相信,自己不應該是現在的你因為苦痛而責怪的對象。

3.你心中有一個針對你充滿敵意或批判的聲音,而你無法與之和解。

4.當你試圖進行自我同情時,你體驗到你身上會具有強烈的壓力。

以下是人們堅持進行自我批判時一些常見的理由。仔細閱讀每一條,看看是否與你的情況相符。

1.保留連接感。如果我發現自己不應當被虐待,那麼,我的想法就會與我父母的想法相悖。如果我認為自己應當被虐待,那麼,我就可以感受到自己和他們的連接感。

2.保留控制感的幻象。如果我承認我是自己遭受虐待的原因,那麼,我至少能控制自己的表現,讓事態有機會得到改善。如果我否認自己所受的虐待是因我而起,那麼,事情就會完全脫離我的控制——那是非常可怕的。

3.保留公平感。如果我遭受的虐待不是因為我自己的原因而起,那麼,我就是生活在一個即使沒有做錯任何事的好人也會無緣無故受到傷害的世界裡。如果這樣的話,這個世界也太不公平了。

4.保護一段關係。如果我相信自己無論如何都是值得被愛的,我生命中一些重要他人將會拒絕我。這些人相信,如果我不乖,我將活該受到輕視和不被包容。

5.逃避對生活的責任。如果我知道自己健康正常,那麼我就必須要對我的生活負責。如果我堅信自己出了毛病,那麼,我就可以為自己逃避責任找藉口了。

練習指南

(注意:如果你在進行本練習過程中任何時候感到在情緒上不堪重負,請立即停止練習並稍事休息。你可以使用第五章練習7和練習8來使你激烈的情緒迴歸正常。另外,在受過訓練的精神健康專業人士指導下進行本練習也可能會增進其功效。)

將自己調整至舒服的姿勢,你可以微睜或閉上雙眼,讓自己感覺最為放鬆。

你會進行本練習,是因為你在發展自我同情的過程中遇到了一些障礙。寫下這些障礙存在的形式,如激烈的自我批判念頭,或是因為被虐經歷而責怪自己。

______________

______________

______________

現在,讓你自己和這些障礙進行接觸。如果這個障礙在你進行可視化練習時出現,再次嘗試相同的可視化場景。做出一切嘗試來引出這個障礙。我們並非試圖使其變得令人不堪重負,而是要讓它變得足夠強烈,讓你有機會能夠充分去感受它。當它出現時,寫下你覺察到的身體感覺。

______________

______________

______________

當你接觸到了自己的障礙,並且覺察到了自己此時的身體感覺,試著對你自己說這些語句,看看它們是否與你的狀況相符:“有一部分的我不想終止這種感覺,或者不想對我進行這些改善;有一部分的我有保留它的需要;有一部分的我認為我理所應當這樣。”寫下讓你感覺相符的語句(如果有的話),或者其他任何突然冒出來的想法。

______________

______________

______________

持續留心感受你的身體感覺,並感受到你正在與這部分的自我進行接觸。試著對你自己說:“我已經做好準備來傾聽你的訴說。你可以告訴我你的職責,你想要做的事,以及為什麼你覺得這樣對你來說很重要。我不會傷害你。”寫下任何你此時的想法。

______________

______________

______________

現在,試著將這個句子補充完整。寫下任何突然在你腦海中冒出的想法,並將這個練習進行5次。請填充以下句子:

1.“我拒絕對自己進行同情,是因為如果我這麼做的話……”

______________

______________

______________

2.“我拒絕對自己進行同情,是因為如果我這麼做的話……”

______________

______________

______________

3.“我拒絕對自己進行同情,是因為如果我這麼做的話……”

______________

______________

______________

4.“我拒絕對自己進行同情,是因為如果我這麼做的話……”

______________

______________

______________

5.“我拒絕對自己進行同情,是因為如果我這麼做的話……”

______________

______________

______________

在句子補充練習中選擇一到兩個你感到對你來說情緒最強烈的,重複進行數次練習(大聲說出或心中默唸),注意辨別你在說出這些語句的時候覺得自己多大年齡。寫下你覺得自己幾歲(如果包含一個具體的場景,同樣將其寫下)。

______________

運用可視化技術看到那個年齡的自己。一旦你對過去的自己形成了清晰的形象,花一些時間試著去了解那個時候的自我,並與之共情。你能否看見,這部分的自我相信自己正在努力幫助你,或是相信自己滿足了你的某些重要需求?你可以與過去的自我進行對話溝通,向其詢問任何問題來瞭解其堅持重視的信念、感受或是行為。一旦你看到這些,弄懂它在你過去的經驗中是如何具有現實意義的,並且向你過去的自我表達感激,感謝它承擔瞭如此重要的職責。寫下你覺察到了什麼。

______________

______________

______________

現在,告訴你的這部分自我,它遺失了什麼重要信息。告訴它它所需要了解的一切,讓它知道自己已經無須再繼續阻礙你生命中的自我同情了(通常,這需要你現下的生活與孩提時期相比,發生了很大改變)。持續與你這部分自我進行對話溝通,直到獲得相互的瞭解。當你一旦與這個部分進行溝通,說明你理解為什麼它覺得自己的職責非常重要,並說服它它的職責現在已經不再必要了,這個部分就會停止它的工作。請花費充足的時間在與這個部分的溝通上。寫下出現了什麼情況。

______________

______________

______________

競爭承諾練習——問題

你是否發現有一部分的自我在阻礙你的自我同情?

● 如果你認為“是”,你是否能夠與這部分的自我進行共情?

→ 如果你認為“是”,繼續向這部分的自我傳遞同情,這個過程需要至少10分鐘。

→ 如果你認為“否”,稍事休息,或前往練習8.然後再次嘗試本練習,或者在受過訓練的精神健康專業人士指導下進行本練習。

● 如果你認為“否”,請在受過訓練的精神健康專業人士指導下進行本練習。

練習7 自然而然的同情

自然而然的同情練習可以用以下方式進行:

● 它可以被用作增強你腦中關懷迴路的訓練,用來增強你產生同情的能力。就像是為你關懷迴路打造的熱身運動一樣。

● 它可以被用作熱身練習——讓你做好準備向自己傳遞同情。當自我同情作為開頭太難進行時,這個練習則易於啟動得多。

● 它同樣可以被用來讓你感到踏實,在你以任何形式感到不堪重負時平復你激烈的情緒——無論這種情緒是在你進行自我同情訓練,還是日常生活中產生。

自然而然的同情練習有以下三種基本形式:

1.給予練習。我們選擇一些給予對象——一個人、一隻動物或者任何其他什麼東西——向他們給予我們的愛與同情。

2.接受練習。我們幻想某個重要他人——一個我們認識的人,一個信仰的形象或者甚至是一個自然的場景——可視化他們愛著並接納我們的樣子。

3.給予和接受練習。我們選擇某個重要他人,在我們的呼吸過程中交替地進行給予和接受。當吸入空氣時,我接受同情。當呼出空氣時,我給予同情。

給予練習

練習指南

將自己調整至舒服的姿勢,你可以微睜或閉上雙眼,讓自己感覺最為放鬆。你可以將你的手捂在心口,或是用雙臂環繞自己,或者將手放在臉頰一側。

想象不同的重要他人——可以是一個人、一隻動物或者其他任何東西——直到你感受到對方給你帶來自然而然並且簡單樸素的溫暖和愛的感覺。寫下你選擇的重要他人。你可以為他畫一幅肖像,或者找一張可以被你拿在手上的相片或是印刷圖。

______________

______________

______________

現在,繼續將注意力集中在你的重要他人身上,讓其形象變得非常清晰。注意你的身體感覺。你是否覺察到自己身體中出現放鬆感、緊張感或是輕盈感?寫下你覺察出的身體感覺。

______________

______________

______________

(注意:如果你覺察出身體中存在緊張感,或是任何其他形式的壓力,跳過本練習,並前往本節稍後的“接受練習”)

持續將注意力集中在這個重要他人身上,讓你身體中積極正向的感受逐漸順其自然地增強。

(持續至少10次呼吸的時間)

現在,試著想象你對可視化的重要他人說下述的話語。如果你覺得以下話語對你來說用處不大,你同樣可以自由使用其他你認為有用的話語。

● 願你快樂。

● 願你健康。

● 願你平安。

● 願愛與你相隨。

重複這些語句數次,讓你身體中積極正向的感受逐漸順其自然地增強。寫下你此時注意到的身體感覺。

______________

______________

______________

(持續重複本練習至少5分鐘)

給予練習——小提示:創造屬於你自己的語句

一些人喜歡運用語句來給予同情,而另一些則偏愛各種各樣的可視化想象。如果你喜歡運用語句,你可以使用上述建議的句子,或是基於你的個人經歷創造一些新的,對你來說具有強大能量的語句。以下是一些其他可供選擇的例子:

● 願你平靜。

● 願你安逸。

● 願你愉悅。

● 願你明瞭自己的渴求。

● 願你知曉自己的美。

給予練習——案例

傑夫(Jeff)緊閉雙眼,將雙手捂在心口,腦海中浮現出自己愛犬的畫面。他讓畫面變得越發清晰,並在胸中感受到了一股放鬆、溫暖而包容的能量。他將腦海中的畫面定格,呼吸數次,然後開始在心中重複地默唸:“願你快樂,願愛與你相隨。”他一遍又一遍地重複著這些語句,直到身體中開始產生積極正向的感受,並開始熱淚盈眶。他持續將愛犬的畫面停留在腦海中並重覆上述語句約20分鐘,這個過程令他很享受自己目前達到的同情、愛與平和的狀態。每當傑夫開始體驗到抑鬱或是挫敗感時,他就會使用這個練習來幫助自己恢復平靜。他也喜歡把這項練習列入日常生活中,在每天早晨這樣進行冥想10分鐘。

給予練習——問題

在進行本練習過程中,你是否覺察到身體中產生了積極正向的感受?

→ 如果你認為“是”,在你為這個培訓課程安排的剩餘時間裡繼續做這些練習。在下一個練習階段中,你可以選擇練習1作為訓練的開始,也可以回到本練習。

→ 如果你認為“否”,請嘗試進行接受練習。

接受練習

練習指南

將自己調整至舒服的姿勢,你可以微睜或閉上雙眼,讓自己感覺最為放鬆。你可以將你的手捂在心口,或是用雙臂環繞自己,或者將手放在臉頰一側。

看看你是否能描繪某個重要他人的樣子——一個你認識的人、一個你所信仰的形象、一幅自然的畫卷、一隻可愛的小寵物,甚至是一束明亮而溫柔的白光——那些能夠完全深愛並接納你的重要他人。寫下你選擇的重要他人。

______________

現在,繼續將注意力集中在你的重要他人身上,讓其形象變得清晰,注意你的身體感覺。你是否覺察到自己的身體會感到放鬆、緊張,或是輕盈?寫下你覺察出的身體感覺。

______________

______________

______________

(注意:如果你覺察出身體中存在緊張感,或是任何其他形式的壓力,跳過本練習,前往練習6)

持續將注意力集中在這個重要他人身上,讓你身體中積極正向的感受逐漸順其自然地增強。

(持續至少10次呼吸的時間)

現在,試著想象你的可視化的重要他人對你說下述的話語。如果你覺得以下話語對你來說用處不大,你同樣可以自由使用其他你認為有用的話語。

● 願你快樂。

● 願你健康。

● 願你平安。

● 願愛與你相隨。

想象你選擇的重要他人重複這些語句數次,讓你身體中積極正向的感受逐漸順其自然地增強。寫下你此時注意到的身體感覺。

(持續重複本練習至少5分鐘)

接受練習——小提示:我可以想象誰?

在本練習中,這個“重要他人”無論在世還是已逝,真實還是虛構,都能夠成為你想象的對象。重點在於,你對這個重要他人的可視化想象能夠有效地激活你的腦中的關懷迴路,並且能使你產生愛與同情的感受。

接受練習——案例

卡拉(Carla)閉著雙眼,運用可視化技術想象著她的姑媽佩吉(Peggy)用一種滿溢著愛與理解的目光注視著自己。她看到姑媽對她說:“願你知道你正被愛包圍,願你獲得平靜和自由。”她感到自己身體充滿了溫暖和輕盈感,通過專注的體會,卡拉感受到這種美好的感覺在自己體內不斷增強。每當她將這個練習進行5分鐘左右,就能夠開始感覺到內心深處漸漸產生的寧靜與平和。所以,只要卡拉每天一有閒暇時光,她便會進行這個練習至少4-5次。

______________

______________

______________

接受練習——問題

在進行本練習過程中,你是否覺察到身體中產生了強烈的積極正向的感受?

→ 如果你認為“是”,在你為這個培訓課程安排的剩餘時間裡繼續做這些練習。在下一個練習階段中,你可以選擇練習1作為訓練的開始,也可以回到本練習。

→ 如果你認為“否”,請前往練習6。

給予和接受練習

練習指南

將自己調整至舒服的姿勢,你可以微睜或閉上雙眼,讓自己感覺最為放鬆。你可以將你的手捂在心口,或是用雙臂環繞自己,或者將手放在臉頰一側。

描繪某個重要他人的形象——一個你認識的人或一隻可愛的小寵物——那些能夠讓你感受到安全和舒適的重要他人。寫下你選擇的重要他人。

______________

______________

______________

伴隨著每次呼吸,你將在呼吸過程中交替地給予和接受同情。當吸入空氣時,想象自己接受同情——無論是從其他人還是其他地方獲得這種感受。當呼出空氣時,想象自己給予這個重要他人或是其他地方以同情。要注意,你們雙方都有機會獲得充分的同情,並不存在彼此得失交換的不公平。寫下你覺察出的身體感覺。

______________

______________

______________

(持續重複本練習至少5分鐘)

給予和接受練習——案例

馬丁(Martin)運用可視化技術,將自己4歲的小侄女在腦海中描繪了出來。當馬丁吸氣時,他能感覺到自己的侄女有多麼愛他。當他呼氣時,他能夠感覺到自己有多麼愛著這個可愛的小姑娘。在這個練習剛開始進行的時候,其實馬丁覺得尷尬極了,畢竟他並不是一個非常習慣與他人分享親密感的人。他曾經想過放棄這樣的練習,但最後還是決定至少堅持幾分鐘的嘗試。幾次呼吸之後,馬丁覺察到自己的身體正在漸漸地放鬆起來,一股奇妙的暖意在他的胸口升騰起來。5分鐘後,馬丁終於控制不住自己,在一種深深的治癒感中禁不住淚流滿面。在堅持這個練習40分鐘後,馬丁越來越感激自己的侄女像一個小天使一樣出現在他的生命裡。第二天,當馬丁有了更多的空閒時間,他又將這個練習進行了2小時左右。訓練結束後,馬丁感覺到自己已經做好準備,回到自我同情地圖的頂端,全心全意地去治癒自己。

練習8 培養愉悅

幸福從哪兒來?愉悅是否可以人為地培養?究竟幸福和安樂來源何處?是擁有超越常人的好運氣,獲得人生中至高無上的成就,含著金湯匙出生從小錦衣玉食,還是可以通過自己的訓練培養出這種令人嚮往的感覺?

那些研究幸福的心理學家們——比如,積極心理學家——通過海量的數據得出結論,幸福來源於一套定義明確的技能和態度。當我們培養同情、感恩、樂觀和正念的時候,我們就會知道快樂在生命的每一刻都是可以得到的。事實上,當下是我們唯一能找到幸福的地方。如果希望能夠在未來感到快樂,我們能做的最好的事情就是在現在找到幸福。

研究人員發現,滿足和快樂並非來自我們得到了想要的東西——比如,財富、新車或成功的事業。事實上,即使是特別重大的外部事件也只能影響我們的幸福感很小一段時間。例如,根據研究,中了彩票的人平均在獲獎6個月後又回覆到了以前的幸福水平(當然,對於那些在貧窮或其他艱難困苦中掙扎的人來說,更好的物質條件對人們的幸福感有更持久的影響)。

因此,很顯而易見的是,我們中的許多人浪費了很多時間,在錯誤的地方尋找幸福。我們相信,只有自己在解決了某些問題,或是實現了某些目標後,才有可能觸摸到開啟幸福之門的鑰匙。我們認為自己未來一定會取得人生的勝利,但是現在時機仍未成熟,所以仍需長久的勞心費力。就是這些觀點使得我們無法獲得快樂,這也是引起世界上許多不必要痛苦的原因。

我們不能通過改善我們生活中的外部環境來尋找幸福,與之相反,我們認識到,快樂來自於發展特定的技能——並且因此,我們可以把注意力集中在發展這些技能上。當我們加強了自己著眼當下的能力,去注意生命每一刻發生的美好時,那麼,我們的幸福就不再那麼依賴於生活中瞬息萬變的外部條件了。

正念的愉悅

正念的重要作用之一,就是學習抱持和轉變我們所承受的苦痛——這是本書的核心部分。然而,正念本身同樣可以作為獲得愉悅的一個來源。

正念幫助我們認識到,其實在生命中的這一刻,我們已經擁有了獲得幸福的一切條件。許多人每天都在大口地喝著他們的茶或咖啡,但他們卻從未細細品嚐過它們的香氣。他們的心被煩惱和失落佔據,彷彿和自己非常陌生。當你學會如何放慢匆匆趕路的腳步,駐足品味一下手中的香茗,你就會發現這種感覺是多麼地美妙。坐在一棵灑下陰涼的大樹旁,和朋友一起散散步,在寒冷的早晨洗個熱水澡,如果我們知道如何用心留意的話,這些平凡的小事都可以成為我們快樂的源泉。

樂觀的愉悅

許多悲觀主義者認為,他們的立場只是出於理性和現實。但事實恰恰相反,對生活的悲觀看法其實是一個完全不理性的立場,這一點我將在下面的內容中做出解釋。

如果你真的想要成為一個理性和現實的人,你必須承認你不知道將來會發生什麼。事實上,我們也確實不知道,哪怕是兩分鐘後,將會發生什麼。

《塞翁失馬》的故事非常清楚地說明瞭這一點。

從前有一個農夫,他的馬跑了,所有的鄰居都來了,對他說:“這真是太倒黴了。”農夫回答說:“也許吧。”幾天後,馬回來了,又帶回了五匹野馬。鄰居們又來了,對他說:“你可真是好運氣。”農夫說:“也許吧。”當農夫的兒子試著騎上其中一匹野馬時,他被撅蹄子的馬兒甩了下來,摔斷了胳膊。鄰居們又紛紛對農夫說:“這實在是太倒黴了。”農夫又說:“也許吧。”最後,一路軍隊路過村莊,徵召所有體格健全的年輕人入伍。農夫的兒子因為摔斷了胳膊,得以留在了家中。鄰居們紛紛過來慶賀:“這可真是太幸運了!”農夫依然像從前那樣回答他們:“也許吧。”

所以,即使某些事情已經發生了,我們也不能知道它會在將來對我們產生怎樣的影響,所以唯一理性的觀點就是承認我們對此一無所知。然而,也正是因為我們不知道自己生命中發生的某件事對自己來說究竟最終是好是壞,我們才有機會切實可行地把這件事變成好事一樁。

如果你失去了工作,你可以去相信這是件好事——這並不是因為你相信自己可以預測到,未來自己會因為失業而受益,而是樂觀的信念會有助於你在尋找下一份工作中擁有更多的精力和熱情。另一方面,用悲觀的視角來預測出一個消極的結果不僅是非理性的——因為你無從得知事情會朝哪一個方向發展——也通常是無益於現實的,因為這很大程度上會損害你的行動能力。

培養愉悅的練習

以下是一些你可以用來進行本練習的方法:

● 如果你在完成練習1後感受到了平和與放鬆,這個練習可以幫助你加深這種幸福安樂的感覺。

● 如果你在訓練中的任何時候感覺到被激烈的苦痛侵襲得不堪重負,這個練習可以幫助你調節自己的情緒。

● 這個練習可以幫助你在抱持苦痛和滋養幸福間獲得平衡。如果你過分專注於自己的痛苦,便會很容易耗盡能量,變得筋疲力盡。用這種方法來補充自己情緒的能量儲備同樣是本練習的重要步驟之一,你需要為你的苦痛注入同情的能量。

培養愉悅練習——提示

你也許會發現,當你身處於一些貼近自然的美景之中,或是與他人共同訓練時,這個練習將會變得更加事半功倍。試著去探索對你培養愉悅最有幫助的環境吧。

練習指南

將自己調整至舒服的姿勢,你可以微睜或閉上雙眼,讓自己感覺最為放鬆。

將你的注意力集中在每次呼吸中,空氣進入你的體內又被呼出的感覺上。試著體會自己是否能專注於這種感覺,從開始吸氣的一刻直到呼出的最後一刻。

(進行3-5次呼吸練習)

讓你自己充分享受這種呼吸帶來的感覺,這是一種無比舒適美妙的體會。讓你自己有機會放空一切,於此時此刻,僅僅享受這種自在呼吸的感覺。在當下,你沒有任何要去做的事,也沒有任何要去的地方。懷著對自己充分的慷慨和包容,享受當下自在的呼吸吧。

(進行5-10次呼吸練習)

當你進行每次呼吸時,都感覺生命的能量充滿了你的整個身體。你活在當下,這就是一個生命賦予你的寶貴禮物。讓你自己切實體會到活在當下的感受。伴隨著每次呼吸,充分感覺生命的能量在你體內逐漸充盈的過程。生命中的每一分鐘都是上天寶貴的饋贈,讓自己充分感受這種活在當下的愉悅吧。

(進行5-10次呼吸練習)

現在,想象你自己正身處於一個臨終安養院裡,僅僅剩下最後5分鐘的生命——花一些時間讓自己全心投入,感受到它的真實性。接著,一個人走進了你的房間,告訴你,他可以給你額外24小時的生命。天哪,這簡直是個奇蹟!而在現實中,你確實還有這樣可以好好活著的24小時,這也同樣是個值得感恩的奇蹟。當你呼吸時,讓自己感恩並珍惜自己現在好好活著的每一個時刻。

(進行5-10次呼吸練習)

現在,慢慢地體會到,你身體的每一部分都非常健康,相互配合協調,運作良好。我們每個人身上都會存在一些功能不佳,或者力不從心的部分,但是它們只是一小部分,並不是構成我們人體的全部零件。你身體中的其他許多部分都健康正常,如果你忽略了它們,忽略了那些你現在已經擁有的組成幸福的要素,那可就真的太不幸了。你的眼睛是否能看到天空的湛藍?你的耳朵是否能聽到鳥兒婉轉鳴啼,聽到嬰孩牙牙學語?你的舌頭是否能品嚐到香茗的回味悠長?你的身體能否感受到所愛之人懷抱的溫暖?在人生的每個時刻,我們都可能會有難以估量的難題需要面對,但更重要的是,我們同樣可能會擁有難以估量的可能去獲得幸福和快樂。現在,我們應當將自己完全投入到尋找美好的努力中去發現生活的意義。伴隨你的每次呼吸,讓你的思緒重拾生活中每個點點滴滴,大大小小的奇蹟吧。

(進行5-10次呼吸練習)

現在,讓我們放下一切阻擋我們在生命的此時此刻完全放開自我的一切吧。讓我們放下所有的任務和忙碌,即使這些任務似乎永遠也完不成,但是快樂依然是觸手可得的。讓我們不想過去,不問將來,因為我們深深地瞭解,只有當生命的當下時分才完全掌握在自己手中。盡情地感受完全放飛自我的感覺吧,放下一切負擔,發現生活中點點滴滴的奇蹟,你是如此自由和平靜,伴隨著你每一次甜美的呼吸。

(進行5-10次呼吸練習)

現在,將你的全部注意力集中在你的身體感覺上。伴隨每次呼吸,用心感受自己所產生的所有身體感覺,如放鬆、溫暖、開放,或是其他任何感覺。寫下你覺察到的感覺。

______________

______________

______________

培養愉悅練習——問題

通過本練習,你是否能夠在身體中產生愉悅欣喜與平和安康的感覺?你在練習結束時覺察到的感覺通常是積極的嗎?

→ 如果你認為“是”,你可以運用本練習來強化自己在生活中尋找愉悅的能力。當你專注於擁抱苦痛時,它也可以用來補充你的能量。

→ 如果你認為“否”,請前往練習6。

培養愉悅可供選擇的方法

培養愉悅有好幾種可供選擇的方法,你可以在以下方法中進行試驗,找到自己感覺最有幫助的方法。

√隨他去

將自己調整至舒服的姿勢,你可以微睜或閉上雙眼,讓自己感覺最為放鬆。

覺察出自己身體中是否存在任何緊張或沉重的感覺,然後大膽地放手,隨他去。伴隨著每次呼吸,感覺到自己身體中的緊張正在一點一點地瓦解。

現在問問你自己:“在我的堅持的信念中,我認為自己需要擁有什麼才能獲得快樂?我認為自己又是不需要什麼呢?”伴隨幾次呼吸,傾聽你自己心中浮現出來的答案。

現在試著對你自己說:“即使我沒有擁有那些,我知道,在當下這一時刻,幸福也是有跡可循的。那些我希望擁有的事物,有緣自會出現在我的生命中。但是,若是用心,幸福便已經常伴我左右了。”

放下那些令你因為求而不得而困擾不已的一切吧。試著對你自己說:“幸福就在此時此地,它是如此真實和無須粉飾,就像這個世界原本的樣子那樣。一切都無須改變。”

√無事煩心

將自己調整至舒服的姿勢,你可以微睜或閉上雙眼,讓自己感覺最為放鬆。

伴隨著你的每次呼吸,讓你自己完全停止手邊正在進行的一切事務。讓你的身體停下來,並溫和地邀請你的思緒停止試圖去完成任何事情或解決任何問題。試著對自己說:“就在這幾分鐘裡,我選擇什麼都不做。我可以試著晚一點兒去修復、解決或者創造一些東西,但是現在,我可以什麼都不做。”保持呼吸,放下一切。

試著說:“現在,我就在這裡。我什麼都不用做,也哪裡都不要去。我在這裡。此時此刻,我什麼都沒做。我生命中的每一件事都可以在我休息並放空自己的時候等上幾分鐘。現在,我無處要去,無事煩心。”

記住,在這一刻,你已經擁有了幸福。你已經擁有了所有得到快樂所必需的東西。你無須去做任何額外的事情,幸福已經觸手可及了。

√互即互入(Interbeing) [3]

將自己調整至舒服的姿勢,你可以微睜或閉上雙眼,讓自己感覺最為放鬆。

將注意力集中在你呼吸的感覺上。讓你的呼吸將你的思緒完全引領進入當下的時刻。意識到所有你獲得快樂所需的條件都已經存在,你就可以放開執念,再也不需要去做任何掙扎或努力了。沒有什麼是需要去改變的。就讓你的思緒漸漸平和下來吧。

現在,漸漸覺察和感知你的身體。意識到每一個組成你身體的分子,都曾經以其他形式在這個世界上存在過。你血液中的每一個水分子,都以你所飲所食的形式進入你的身體。想象自己正在細品一杯香茗。茶湯在你的杯子裡,卻不在你的身體裡。然後,你緩緩將茶湯飲下。現在,一些水變成了你的一部分,成為在你的身體內循環流動的一部分。而這些水在成為你的一部分之前,甚至在成為你的茶湯之前,它已經在其他地方存在很長時間了。作為雨水、河流、海洋和雲層,這些水在自然中循環流動。現在,它會在一段時間內構成你的一部分。而當你吸氣和呼氣時,要意識到你體內的每一個分子都曾經是土壤、石頭或海洋。組成你身體的全部元素都曾是自然界中一切其他存在,並且它們終將會以這樣的形式再次出現在這個宇宙中。至此,你就可以意識到,自己不可能從大自然中分離出來,也不可能和這個世間其他萬物切斷聯繫。

從你自己有意識的呼吸中,感受到平靜、開放和腳踏實地的能量,從你的身體中體會你的祖先留下的印記。你可以看到,你的身體是你母親和父親身體的延續。你瞳孔的顏色,你皮膚的色調,你的身高和麵部特徵——你可能會發現,你父母的身體以這樣血脈相承的延續,存在於你身體的各個部位。

你有著生物意義上的祖先,同樣也有著精神意義上的祖先。這些人教會了你和你的家人如何一代一代地生存下去。所有這些祖先的痕跡都以力量和智慧的形式保留在你體內。你可以看到,他們的力量和智慧在你身上得到了延續。你同樣可以看到,祖先身上的痛苦,也伴隨著血脈世世代代延續,在你身上呈現了出來。在許多方面,你的痛苦可以被看作是你祖先的痛苦從上古至今的延展。在你的身上,你這個人,你的每一部分,都凝聚著人類霜冷長河的點點滴滴。而今,你面臨著一場變革性的實踐,這意味著你就有機會來選擇和培養屬於你自己的力量和幸福。同樣的,你也可以選擇去擁抱和愈療祖先從血脈中傳遞給你的痛苦。當你治癒這種痛苦的時候,你便治癒了祖祖輩輩,子子孫孫,治癒了在這條血脈鏈上一代又一代傳承的人們的過去和未來。


【註釋】

[1] 競爭承諾這個術語由哈佛心理學家羅伯特·凱根(Robert Kegan)創造。凱根教授曾經擔任哈佛醫學院和哈佛教育學院聯合成立的醫學教育改革項目聯席主任,以及哈佛大學教育管理和領導力研究所主任。在他看來,如果人類能夠克服不願變革的心理原因,就能極大釋放個人和組織的潛力。變革未能發生,是因為我們兩者都想要,一隻腳踩著油門,另一隻腳踩著剎車,這就是我們人類與生俱來的矛盾性。這套流程會幫助我們誠實地審視自己有哪些和目標背道而馳的行為。接下來,我們要找到這些行為背後隱藏的競爭承諾,以及承諾背後的假設。我們常常會發現一些隱藏很深的重大假設並不正確,進而在此基礎上,我們可以突破變革的阻礙。

[2] 內在家庭系統治療理論的主要假設之一認為,家庭的互動模式是可以代代相傳的。家庭是一個人成長過程中最重要的環境之一,家庭結構是否完整,父母婚姻質量如何無一不影響著子女的成長和發展。個體在婚姻選擇和其他關係中傾向於重複他們在原生家庭中學到的相處模式,並且繼續把相似的模式傳遞給他們的孩子。

[3] 釋一行禪師在英文中創造了interbeing(互即互入)這個詞,主張沒有任何事情能獨立於其他事物而存在。萬物是互相依存、互相關聯的。因為這是事物的本質。

第三部分 維護——自我同情下的日常生活

6 每日練習 ——一步一蓮花

如果你能在自我同情地圖的指導下堅持進行每天30分鐘,連續14天的自我同情練習,那麼,你就達成了一個了不起的成就。花點時間為自己慶祝一下吧!你此時所花的時間,是一種非凡的投資——把時間和精力投入到你自己的幸福,你朋友、家人、同事和社會的幸福中。要知道,花點時間慶祝生活中美好的事物是非常值得的,否則,我們就錯過了那麼多美麗和幸福。

許多來自外部的力量同樣為你完成這個訓練項目作出了巨大貢獻。你的家人和朋友可能在你洩氣的時候給你支持,讓你有力量繼續咬牙堅持,或是讓你在生活中優先做出選擇以幫助你獲得更好的資源進行自我發展。你可能經歷了一些損失或不幸,促使你在生活中發展自我同情以求改善。你今天所擁有的品質,是歷經許多人生起伏累積下的沉澱,也是你博採眾長,用心從身邊來來往往的人群中見賢思齊的善果。用一些時間來整理思緒,重新回憶一下你生命之旅中形形色色的經歷和人們。你之所以能夠成為現在的你,離不開這一切出現在你的生命旅途中,為你生命的質量沉澱下厚重的積累。因此,讓自己心懷感恩,感謝他們出現在你的生命裡吧。停下來,做幾次平靜又悠長的呼吸,想想你生命中出現的一切人和事是如何把你帶入一個更富有自我同情的境界的。

勇往直前

你已經完成了14天的訓練計劃,現在是時候考慮如何在你的餘生中融入自我同情的實踐了。儘管科學家們已經通過研究證明,每天進行30分鐘,持續14天的系統訓練足以在你的大腦和行為中產生可測量的變化,但這只是一種理想的實驗室狀態下形成的“可能性”。這些科學家們進一步表明,如果將自我同情訓練的規模在個體身上擴大,那麼,它的收效會更加明顯。也就是說,自我同情訓練就像學習一門新的語言或樂器一樣,你投入越多的時間和精力去培養同情和自我同情,它們就會在你身上形成越大的回報。

如果你像我一樣相信自我同情是一種值得珍視的無價之寶,那麼,將自我同情練習變成你生活中重要的一部分便就是一件水到渠成的事了。最終你將會發現,自我同情練習不再僅僅是你生活中的一個部分,更是一個指引你一生的幸福指南。如果你已經為了減輕抑鬱或改變一些負面行為開始了這種訓練,但經過一段時間的系統訓練後,你的訓練目標就可以擴展到對你周圍環境和身邊一切事物的同情。

練習的四種形式

當你一旦決定把自我同情練習變成你生活中的一個重要部分,接下來的一個重要步驟就是創造一種專屬於你自己的訓練方式,將同情訓練變成與你個性匹配的私人定製練習。我將列出四種主要的個性化訓練,並且,建議你在訓練過程中,在這四種訓練形式中至少各找出一個元素,納入到你日常生活的同情練習裡。

每日正式練習

你的每日正式練習可能會成為你生命中強大的精神支柱。這是你每天固定抽出時間,來全神貫注培養同情和自我同情的時刻。它可以包括靜坐冥想,步行冥想,祈禱,吟誦,學習勵志或精神文本,練習太極、瑜伽或是傾聽悅耳的鈴聲。本書的第二部分可以有效地指導你進行日常實踐。除此之外,你的每日正式練習還可以包含許多其他你所喜歡和習慣的形式。如果你能持續每天花20-30分鐘去做正式的同情練習,那就太棒了。但如果你因為各種原因不能抽出較長的完整時間,哪怕是每天3分鐘,也比中斷練習強得多。

隨時隨地的練習

在我們日常生活中的每時每刻,也同樣可以開展自我同情練習。這種練習的開展不僅僅侷限於在大段完整的冥想時間中,那些我們走路、開車、洗碗等零散的時間也都是進行練習的好時機。這些零散時間中的自我同情練習可以被看作是我們的非正式練習,它也可以和正式的練習一樣具有改變生命的強大力量。

1942年,當我的冥想師父釋一行禪師在越南第一次成為佛教徒時,有人贈予了他一本小詩集。贈書人吩咐新入門的教徒牢記其中的內容,並每日誦讀。其中有一首小詩是關於醒來,一首是關於穿上長袍,還有一首是關於洗臉,如此等等。這本小集子相當於是對初斷紅塵的佛家子弟進行的關於六根清淨佛家生活的入門介紹。這些寧靜簡樸的詩句告訴我們,要將正念和同情引入生命中的每一行動和每一時刻。釋一行禪師將這些詩句與當代的思想融合,改編寫入了他的著作《當下一刻,美妙一刻》(Present Moment,Wonderful Moment)中。那首關於醒來的小詩是這樣寫的:

Waking up this morning,Ismile。

甦醒在這個美妙的早晨,我不禁笑顏舒展。

Twenty-four brand new hours are before me。

又是二十四個嶄新的小時在等我用心填滿。

Everyday Practice I vow to live fully in each moment,

我許下承諾,誓將每一刻過得絢爛,

and look at allbeings with the eyes of compassion。

用同情之眼,看萬物在時光裡來去變幻8

這僅僅是一個向你展示可以如何將自我同情帶入日常生活中的小例子。與其站在淋浴噴頭下僅僅將自己的身體匆匆沖洗乾淨,不如試著去想,淋浴也是一種善待自己的方式。在踏入噴灑的熱水前,你可以對自己說:“現在你能夠好好享受這一刻靜心沐浴的閒暇時光了。這一刻,你沒有任何事情需要心力交瘁,也沒有任何地方需要鞍馬勞神。”也許你在辛苦工作了一天之後很晚才回到家中,只能簡單衝5分鐘的澡,但這短短的5分鐘也足以成為一個讓你深深享受的給自己的小禮物。

當我引導人們進行靜修時,常常會讓學員們選擇至少一件他們每天都會做的事,然後寫一首小詩,幫助他們在進行這項日常活動時帶著同情。這件日常活動可能是早上醒來離開溫暖的被窩,離家時踩下汽車的油門,或者是工作了一天後開門回家。你需要思考自己能如何充滿慈悲和同情地去做這個舉動,同時背誦自己寫下的小詩,讓自己在忙碌的一天中依然能夠為形成這種意識創造出一個小空間。

在我自己的生活中,用心關注自己的身體感覺是我每天最重要的練習之一。我用好幾種特別的行動(譬如站起、坐下、結束對話)作為提醒自己關注當下身體中情緒狀態的信號。這個練習的目的是讓我能夠時刻監控自己身體中的緊張、激動和沉重的感覺。它具有令人不可思議的效果,在苦痛即使非常微弱的時候,這個練習也能幫助我及時覺察到它的存在,因此,這使得我能夠更加輕鬆地做到用同情抱持自己的苦痛。

靜修(Retreats)

靜修為發展自我同情提供了最佳條件。我認為,好的冥想是一種完全投入的浸入式體驗,與學習一門外語相似,需要將自己完全沉浸在一個特定的氛圍中。你有一段時間——從一天到幾個月——會被提醒要回到你的自我同情練習中,從你醒來直到睡覺都要保持這樣的狀態。

無論在美國還是在世界其他地方,都有著許多不同流派的靜修方式和不同類型的靜修中心。我個人最喜歡的是梅村禪修中心及其相關訓練中心提供的項目。這裡的靜修由僧侶和比丘尼引導,這些在佛門修行的子弟將一生都投入到了發展正念和同情之上。他們的靜修方式不僅包括正坐冥想,還包括唱歌、戶外散步和小組討論等。我相信,每個人都會有適合他的靜修方式,因此,我強烈建議你去探索不同的靜修中心,直到你找到一個令你覺得舒服的地方。

如果你每年都能去進行靜修(待一天或更長時間),那將大有裨益。如果沒有這樣的機會,那麼,你也可以在家中用一整天來進行靜修練習。將你一天的日程做出清晰的計劃安排,做一些包括但不限於冥想、閱讀、寫日記、祈禱、瑜伽等修煉心靈的活動,除此之外什麼事情都不要安排進這一天裡。靜修的每一天都會給你其他的日常生活帶來巨大的能量。有些人甚至會每週安排一整天來進行調整和靜修。

團體支持

當有其他人從旁支持的時候,練習正念和同情要容易得多。如果我們隻身修行,就必須要依靠自己強大的意志力來避免被長久以來業已形成的消極習慣所影響。相比之下,與志同道合的朋友一起修行,可以創造出一種集體動力的氛圍,這種氛圍能夠很好地幫助我們與自己的觀念和諧相處。

如果你足夠幸運的話,你可能會找到一個冥想小組,或一個專門致力於培養自我同情的教會團體——並且他們同時也是一群令你能感到舒適的人。這些團體中的大多數都會將活動聚集在某個人的家裡,包括靜坐冥想、步行冥想和討論。然而,即使是隻有一個朋友或家人支持你發展自我同情的志向,也同樣能夠對你的修行非常有幫助。

加深你的練習

我希望本書中介紹的練習方法能夠使你的創傷得到治癒,自我得以釋放。然而,這些練習其實只是一個入門引導,現今我們擁有的正念和自我同情知識是一個更為廣闊深遠的體系。在此,我推薦你對一些泰斗的思想做進一步探索,包括釋一行禪師,塔拉·布萊克(Tara Brach),莎朗·莎茲伯格(Sharon Salzberg),克里斯廷·內夫(Kristin Neff),克里斯托弗·K.傑默(Chris Germer),保羅·吉爾伯特(Paul Gilbert)和理查德·施瓦茨(Richard Schwartz)。找到你信任的老師,可以為你前往同情的道路上起到令人難以置信的助力。

釋一行禪師對“互即互入”的教導是對培養同情尤為有用的方法之一。他創造術語“互即互入”來指代一種特殊的內省自己和注視世界的禪觀,思考我是誰,我是如何與世界相聯繫的。

如果我們相信自己是完全與他人割裂並隔絕的,這就是一種在自我同情和對他人的同情之間存在衝突的想法。互即互入的教導就解釋了這是一個錯誤的觀點。

我們可以通過審視你現在正在閱讀的這一頁紙張來開始瞭解互即互入。這一頁紙看似平平無奇,但你同樣知道,它曾經是一棵樹的一部分。沒有這棵樹,這一頁紙也就不可能會存在。釋一行禪師這麼說道,如果你知道如何深深地看透這一頁紙,那麼,這棵樹就會出現在紙上。

這棵樹,在陽光、土壤和雨水的共同作用下生長而成。沒有這些自然之物,這棵樹也就不可能存在,所以,這些自然之物也必然會一併出現在這一頁紙張之上。而在另一個層面上,這棵樹被人們伐倒,拖進工廠裡造成了紙張,也離不開工人們和他們的祖先綿延不息的世代延續。如果沿著這條思路不斷探尋,我們便能很快發現,宇宙間萬事萬物都為這頁紙張在我們面前的呈現做出了環環相扣的貢獻。釋一行禪師用互即互入這個詞來包羅這所有的過程,如他所言,沒有任何東西是可以獨立地存在的,它必須與其他萬物相互即入。

現在,用這樣的思路來對你自己進行思考。你血液中湧動的每一個水分子都是由你所食所飲進入你的身體。在此之前,它們曾經是從天而降的雨水,並且在比這更前的時候,每一滴小水珠都曾經是這個星球上海洋的一部分。組成你骨骼的每一個鈣分子都曾經是土壤的一部分。每一個從你口中說出的詞彙都是由其他某個人曾經向你傳授而來。你的每個念頭、每種想法,都曾經被數以萬計的人和事塑造打磨。深深回望,你便可以在自己身上看到地球、雨水和你生命中來來去去的人。你與這個廣闊的世界有著極其密切的聯繫。意識到這一點,你便會發現,自我同情完全不同於自私,它是對構成你每一部分的所有元素充滿同情。


【註釋】

[1] 這裡,譯者並沒有將原文標題Everyday Practice:Peace Is Every Step進行直接翻譯,而是借用對作者深有啟發的釋一行禪師同樣標題的著作《一步一蓮花》(PeaceIsEveryStep)的同樣中文譯法。釋一行禪師在這本書中啟發性地寫道:生命的意義只能從當下去尋找/逝者已矣,來者不可追/如果我們不反求當下/就永遠探觸不到生命的脈動/來吧,還等什麼,當下這個片刻,對於生活,你品味到什麼。

7 生理上的自我關懷

自我同情並不僅僅是關懷我們的思維和情緒,它同樣意味著用寬容善待我們自己的身體。科學家日前表明,心理健康和生理健康具有很強的內在聯繫。如果我們承擔著過度的心理壓力,那麼我們的血壓會上升,免疫力會下降,消化系統會出現問題,同時會提高我們面臨惡疾的風險。這個道理反之亦然,如果我們的身體長期處於失衡狀態(比如飲食和睡眠方面),這同樣會對我們的情緒產生很大影響。

本章將著重強調兩個關懷我們身體的要素:用同情來激勵自己(motivating ourselves with compassion)和找到平衡的生活方式(finding a balanced lifestyle)。

在試圖激勵自己做出健康的選擇時,幾乎每個人都會受益於使用更多的和善和更少的批判。這將是本章的重點。然而,有些人會發現改變飲食、運動或睡眠的某些方面同樣也會使他的情緒產生令人驚歎的改善。我將分享一個病人的例子,經過治療,他的飲食問題不再是他情緒困擾的核心。

我曾經遇到過一個長期飽受焦慮症折磨的病人。他的病症愈發嚴重,以致對工作也產生了極其嚴重的影響,因此他不得不上門向我求助。在嘗試了3次探索各種正念、同情和放鬆練習之後,我們一無所獲,他的焦慮依然一如既往地強烈。根據一位同事的建議,我詢問了他的飲食和生活方式,驚訝地發現他竟然每天要喝8杯咖啡。他從來沒有想到咖啡因會對自己的情緒產生影響。我建議他每天減少一到兩杯,看看是否有幫助。一週後,當我再次看到他時,他告訴我,他的焦慮已經徹底消失了,並向我表示了深深的感激之情(儘管咖啡因戒斷反應令他一度頭痛難忍)。

用同情來激勵自己

我們都想做出健康的選擇,但事實上,這並不容易。我們常常會面臨這樣的衝突:在長久的健康和及時行樂之間左右為難。我們中的大多數人都將健康的選擇等同於自己心裡對自己的一聲批判的、嚴厲的、剋制的呵斥。而另一個溫柔而甜美的聲音又常常向你呼喚:“去吧,再多吃點冰淇淋。你今天已經辛苦了一天了。”

當你的日子過得艱難不易時,對自己溫柔一些當然沒有什麼錯。但事實上,我們大多數人都沒有經歷過被溫柔而甜美的聲音呼喚去鍛鍊或吃蔬菜,這就會導致麻煩的產生。相反,提倡健康選擇的聲音聽起來像是冷酷無情的要求:“我才不在乎你是否累得要死,總之你得趕緊爬起來給我鍛鍊去。否則,你就會變成一個……”(在這裡可以插入一個居高臨下的侮辱)

如果我們在內心深處都有同情和關心的聲音呢?有一個聲音說:“你不一定要做最健康的事情。”有時你可以選擇此刻感覺良好的東西。但想象一下,如果另一個聲音說:“我不希望你是因為害怕被人瞧不起才去進行鍛鍊。我希望,你之所以會去進行鍛鍊,是因為鍛鍊令你感覺良好,讓你能成為自己所期待的理想自我的模樣。”

如果,在我們內心深處的聲音——無論是讓我們放棄抵抗跌入誘惑的溫柔鄉,還是讓我們提起精神克己行事——都是溫柔而甜美,富含同情和關懷的呢?一個聲音會對你說:“你不用一直堅持去做那些最健康的選擇。有些時候,你可以去嘗試一些讓你在這一刻覺得最美妙的事情。”同時,幻想另一個同樣柔和的聲音對你說:“我不希望你會認為,鍛鍊是因為你自己害怕被別人拋棄才不得已而為之的負擔。你想要去鍛鍊,是因為你知道這是對你非常有益的,它能提升你的能量,也能幫助你成為更理想的自己。”

用更溫柔的聲音進行健康呼籲

回憶你最近一次因為飲食、鍛鍊或睡眠而產生內心衝突的場景。就像是你的身體分裂成兩個小人,一個在極力主張你享受當下,而另一個則高呼讓你為了健康作長遠計劃。想象你自己回到了那個時刻中,並且切身聽到這兩個小人在你耳邊的聲音。

那個讓你享受當下的聲音依然就像我們印象中那樣,聽起來非常柔軟撫慰。現在,將注意力集中到另一個聲音上——那個鼓勵你為了健康去計劃長遠,堅定地拒絕當下誘惑的聲音。它是如何向你提出它的建議的?它是否用了侮辱責罵、討價還價、恐嚇威脅的聲音向你提出要求?寫下它以這種方式要求你時說出的內容。

______________

______________

______________

現在,我們將要試著去幫助這個聲音用一種更富於同情的方式進行表達。看看你是否能覺察自己的這一部分其實正在承受苦痛——就像它在怕些什麼似的。你能否辨別出令這些聲音感受到恐懼的威脅是什麼?將它們寫下來。

______________

______________

______________

看看這個在你身體裡的聲音是如何承受苦痛的,試著去理解,它只是希望你能得到安全和健康。這是一種積極正向的善意。現在,試著去幫助你身體裡的這個聲音用一種更加充滿關懷的方式表達它的恐懼和積極的善意。寫下它這麼表達時,可能會說出的內容。

______________

______________

______________

你越是能設身處地地理解自己身體中這個為健康搖旗的聲音,並且鼓勵它與你用和善溫柔的聲音交流,你就越能輕鬆地接受它的建議並作出利於長遠的決定。

找到平衡的生活方式

我們所生活的世界包羅萬象,作為生活在這個世界中獨立的個體,我們每個人的生活方式都大相徑庭。比如,有很大一部分人看起來在避免攝入谷蛋白(來自小麥、黑麥、大麥等穀物)的情況下會具有更加健康的生活狀態,而有些人在睡眠不足9小時的時候就會痛苦萬分。

我們每個人的身體都是不同的,對你來說健康的生活方式,對我來說則可能恰恰相反。這意味著我們必須進行不斷地探索和實驗,來看看自己的生活方式上發生哪些改變可能是有益的。市面上充斥著各種各樣對營養科學和生活方式的研究,它們的主要目的是試圖尋找對普羅大眾具有廣泛適用性的標準化方案,然而,對每個個體來說,這種普遍性可能恰恰正是問題所在。如果所有人都使用相似的標準,那麼我們——尤其是那些具有特殊性的小眾群體——可能就會錯過一些對我們最有效的生活方式。

例如,我有個名叫洛薩(Lothar)的朋友,長久以來一直在與不規律的睡眠作鬥爭。他在夜裡總是輾轉難眠,總要捱到天將泛起魚肚白時才略有睏意。好不容易一覺睡去,要到中午才起得來。這樣的睡眠規律使得他一直在早上昏昏沉沉的。他四處尋找對付失眠的辦法,或者試圖在調各種鬧鈴上下功夫,但似乎都沒有什麼作用。凡是你能想象到的失眠療法,洛薩可能都試了個遍。最後,他在一篇閱讀中瞭解到,有些人在晚上對藍光很敏感——因為這影響了控制他們睡眠模式的荷爾蒙分泌。於是,他把家裡所有的普通全光譜燈泡都換成了有助於睡眠的低藍光燈泡,這些燈泡可以發出橙光或紅光。這項改變效果幾乎是立竿見影。洛薩從此在晚上10點左右開始犯困,然後一大早就從床上爬起來,這對他來說是前所未有的。我知道有些人也許也嘗試過類似的應對策略,但對他們來說沒有任何效果。重要的一點是,我們每個人都是不同的,如果我們願意嘗試不同的新方法,那麼,就可能會發現一些對我們的生活方式產生革命性變化的驚喜。

現在讓我們看看健康生活方式的四個主要組成部分,並思考有哪些具體的策略可以改善你的生活。

飲食

關於健康飲食的觀點眾說紛紜。有些是基於優秀的科學研究,有一些則可能是流行於大眾之中的民間時尚。在此,我將著重推薦一些大多數膳食專家都認可的飲食方式。

● 蔬菜對你非常有益。研究發現,即使是適應性良好的人群,維生素缺乏也可能會造成他們的心理健康問題。此外,科學家們還發現,複合維生素補充劑並不能滿足人體所需的所有的重要營養成分,服用維生素片並不能替代日常飲食中的營養攝入。因此,每個膳食專家都會建議你在飲食中增加蔬菜的比例。但是,你應該吃多少蔬菜呢?我們並沒有一個標準答案,但可以肯定的是,即使吃非常大量的蔬菜,對我們身體造成傷害的可能性也很小很小。因此要儘可能實現食物的多樣性。另外,水果也是營養均衡的重要來源。

● 過量的糖、咖啡因和酒精是不好的。有些人在這些物質的幫助下會提高工作或學習效率,但過量的糖分、咖啡因和酒精會對大多數人產生負面影響。如果你有依賴上述物質的傾向,那麼,請試著在幾周內完全戒除這些物質,並觀察自己在這段時間內是否能夠感覺良好(如果你對這些物質的使用真的大大超過專家建議的標準,你可能需要一個逐漸減量的適應過程,以避免頭痛和其他戒斷症狀)。如果一想到要完全戒除這些物質會使你感到害怕,這可能表明,你正在使用其中某種物質來應對情緒問題。如果是這樣的話,我建議你從現在開始考慮把它從你的生活中完全趕走,用自我同情取而代之。

● 你是否有食物敏感問題或過敏症?乳製品、麵筋、雞蛋、堅果和大豆就是一些典型例子——它們對一些人來說是營養豐富的健康食品,而對另一些人來說,卻可能是致命的食物過敏源。發現你對特定食物敏感最常見的方法之一就是嘗試排除飲食,這是一個從你的飲食列表中去除可疑食物的過程,並在幾周內慢慢地讓它們重回餐桌。除非你對營養學有很高的造詣,那麼,這個過程最好在專業人士的指導下進行。

鍛鍊

運動已經被證明和藥物一樣能有效治療抑鬱症9.但必須注意的是,當你想要通過運動嘗試治療抑鬱症的時候,還是要在醫生的指導下進行。

● 你是否坐太久了?有句俗話說,久坐害同吸菸。科學研究表明,總是坐在電腦前會對我們的健康和情緒產生負面影響。你可以嘗試每一兩個小時從電腦前起來休息一下,或者乾脆站在桌子前工作。

● 什麼樣的運動讓你感覺良好?有些人享受從跑步或有氧運動中獲得的“跑者高潮”,而另一些人則喜歡打籃球或其他團體合作的運動。無論動感課程還是舉鐵訓練,將這些常規的運動鍛鍊以一種你真正享受的方式融入日常生活中,它們都將對你每一天的情緒產生巨大的積極作用。

睡眠

美國疾病控制與預防中心(CDC)的報告顯示,超過30%的美國成年人正在經歷長期睡眠不足的痛苦。睡眠問題幾乎與我們的每一個生理和心理健康問題都高度相關,睡眠不足大大提升了我們產生健康問題的風險。對我來說,我時常會感覺到有一些莫名其妙情緒低落的時刻。但當我打了個小盹兒醒來之後,這種沮喪的感覺便會好得多了。

● 嘗試連續7天的8小時睡眠。有些人需要8小時以上的睡眠時間,有些人則可以稍微少一點。美國疾病控制與預防中心建議,成人每晚睡眠時間不得少於7小時。試著給自己連續7天多一點的睡眠時間,看看它是否能讓你感覺在生活的某些方面有所改善。

● 你的睡眠有問題嗎?在看過醫生後,你可以嘗試一些輔助手段來幫助改善睡眠問題。比如,在早上服用適當劑量的維生素D,在睡覺前練習自我同情,讓你的臥室更暗和更涼爽些(根據睡眠專家建議,約18.5攝氏度或更低),以及白天進行適當戶外運動等。另外,你還可以在睡前1小時關掉所有的電子設備和屏幕。嘗試一下這些辦法,看看它們是否能夠對你的睡眠有所幫助。

連接感

嘗試與他人,或是更宏大的事物建立連接感,是獲得幸福安樂的重要來源。

● 嘗試志願活動。許多人可能會不約而同地發現,提供幫助或服務是一種建立連接感的有效方法。事實上,有大量的研究表明,志願服務可以像治療或藥物一樣有效地減少抑鬱。提供服務的過程中,你所獲得他人真誠的感激,和那種你有能力用自己的力量給他人的生活產生積極影響的感覺正是快樂的源泉。你可以考慮為當地的收容所或動物保護協會(SPCA)遛狗,為“上門送餐服務”(Mealson Wheels)這樣的公益組織送外賣,在老年護理機構陪老人們消磨時光,或是在任何吸引你的組織裡工作等。

● 試著每天花點時間與大自然相處。有大量的研究表明,大自然的環境能對人類的情感健康提供無與倫比的支持。這些研究中有一些可測量的因素,如直射的陽光、更好的空氣質量、更佳的運動效果等。然而,身處自然帶來的好處可不僅僅只是這樣,同樣的,還有作為廣闊宇宙中的一個組成部分,那種天人合一的微妙體會。

8 人際關係中的同情和自我同情

自我同情的練習幫助我們認識到人性的美。當我們能夠做到這一點的時候,我們就能在別人身上看到同樣的美麗,這讓我們更容易同情他們。以這種方式,自我同情支持我們對每個人的同情,這有助於加強我們和他人的關係,幫助我們與他人和解以及解決衝突。本章描述瞭如何使用自我同情練習來改善你生活中與他人的關係。

兩種關係的毒瘤:批判和索取

非暴力溝通理論的創造者馬歇爾·羅森伯格(Marshall Rosenberg)認為,每一種批評都是一種悲劇性的錯誤表達。換句話說,我們有一個未滿足的需求,然而,我們常常會直接批判他人沒有滿足我們的需要,而不是告訴人們我們的需求是什麼,以及他們能做什麼來幫助我們獲得滿足。這通常是因為我們沒有明確地對我們自己的需求或痛苦進行思考。相反,我們對其他人吹毛求疵,並不斷地責怪他們害我們因為這種錯誤受苦。羅森伯格把這種想法稱為“悲劇”,因為那些我們真正需要的,能將我們從苦痛中救起並讓我們獲得疏解的東西——他人對我們的理解和幫助——在我們對他們批評不休的時候,就變得難以實現了。

羅森伯格還聲稱,每一次索取都是一場悲劇性的請求。索取是悲慘的,因為我們都希望人們能夠主動地支持我們,或者心甘情願地為我們有所付出,但當我們提出要求的時候,這種主動性就不復存在了。舉個例子來說,如果我想讓我的妻子聽我說說我這一天的辛苦,我真正想要的是讓她感覺良好地對我進行傾聽。我希望她能享受這種被我需要的感覺。然而,如果我向她提出要求,她就只有兩個選擇,要麼讓自己被迫聽我說話,要麼無情地拒絕。這樣的話,我所希望聽到的回答甚至都不是她能夠想到的備選選項之一。

在一段關係中,幾乎每一種衝突或失調都包含批判和索取。我們無須對自己表現出的批判和索取感到慚愧,它們是我們自身苦痛的一種表達,需要我們的同情而不是嫌惡。幸運的是,通過深層次的理解和同情,我們通常可以清除這些關係上的毒瘤。

改造批判和索取的練習

選擇一段你經歷過的衝突的關係,我們將探索其中你的一些做法,如果運用其他方式表現,效果是否會大有不同。承認你對對方心懷批判之情,或是曾向對方一度索取並不意味著你要承擔雙方衝突的全部責任。本練習並不意圖要追究責任究竟在誰,而是看看你在這段關係中是否有更好的方式自處和表現。

(注意:如果此時你正在考慮是否該結束一段關係,那麼,本練習就並不適用於現在的你。更明確地說,這個練習是為了讓你能改善一段你想要繼續走下去的關係。)

如果你確定自己想要維持當前這段關係,首先要做的是徹底放棄那些找出衝突的首要責任究竟在誰的想法。與之相反,我們將專注於衝突本身的每一個部分,並嘗試在每一個部分上去改變它。

評估自己的批判和索取

在自己心中想象出那個你想要獲得其理解和支持的人。現在,將以下情況進行清晰具體的描述,你是否覺察到自己身體裡出現了緊張、焦躁或其他形式的痛苦?如果情況如此,問問你自己,是否希望那個人會在某種程度上,做出一些與之前相比有所不同的表現?你是否希望他們對你更和善,更瞭解,或者他們從此願意去做那些你一直要求的事情?如果你意識到,你其實希望對方的表現不同於他們原本的樣子,那麼,批判和索取就可能已經存在於你身上了。

反思你的批判和索取可能是什麼。批判,是對他人吹毛求疵的一種形式。這是因為對方在某些方面沒有得到你的認可,你認為他們應該做出改變。你的批判是什麼?索取,是強烈依戀於他人的某種特定行事方式,或者說,強烈要求他人的區別對待。你的索取是什麼?

請讓我再一次提醒你,如果你在自己身上覺察出自己的批判和索取,請不要為自己感到慚愧。這並不是你的錯,也並不意味著你必須要為你在這段關係中遇到的衝突負全部責任。而更重要的是,如果我們能找到形成你批判和索取的根源,那麼,我們就能更容易地解決關係中的衝突問題。

覺察和治癒根源

每一個批判和索取都源自於未滿足的需求或情感的痛苦。你能否在自己身上找出加劇你批判和索取的苦痛?你可能會為自己過去的損失感到悲傷,你可能會害怕在未來受到他人的拒絕,你也可能深切地渴望得到他人的理解,但又害怕知音難覓。如果你在自己身上發現了這樣的問題,請將注意力集中在這些問題上,並使用從第五章開始的練習,試著用同情來擁抱自己身上出現的問題,讓自己懷著平常心去感受這些苦痛,就像其他正常存在的身體感覺一樣普通,而不會深陷在那些令你悲傷的情緒中。然後,將愛和同情的能量引導到你自己身上——引導到那些你正在承受著苦痛的部分。持續自我同情的練習,直到你感覺慢慢獲得心境的平和。

現在,當你體內滿滿地充盈著自我同情的時候,再一次想象那個對你非常重要的人。當你深深地沉浸在自我同情的擁抱中時,你對衝突的看法有了哪些改變?你的批判和索取又是否產生了變化?根據我的經驗,當我胸懷自我同情的時候,更善於和他人溝通我的需求,並能更加良好地傾聽別人的意見。

我的美好和你的美好

我相信同情的本質在於看到自己和他人身上的美好。為了能夠真正做到對自己的同情,深入地觀察我們自己的需求、感覺、想法和行動會是一個不錯的開始。當我們思考這個問題的時候,我們可以看到,我們的所思、所感和所做的一切,都是我們在那一刻,為了創造幸福或從痛苦中解脫出來的最好的嘗試。

讓我給你講一個故事,我想,這個故事最好地詮釋了我們能夠如何找到對每個人的同情,甚至看到他身上的美好。

幾年前,我有一個叫詹姆斯(James)的病人,他和一個叫瓦妮莎(Vanessa)的女人有過一段婚外情。當他意識到這段戀情正在對他的婚姻產生破壞時,詹姆斯就下定決心要與瓦妮莎斷了。當他告訴瓦妮莎自己想要停止這段關係時,瓦妮莎用自殺來威脅他打消這個念頭。詹姆斯認為,瓦妮莎只是在通過自殺威脅來控制他,所以他還是決定離開了。當這段婚外情結束後的第二天,詹姆斯接到了一個電話,瓦妮莎在他離去的一個小時後,就在公寓裡結束了自己的生命。

詹姆斯聽到這個噩耗,感到既羞愧又後悔。他意識到,他不但傷害了自己的妻子,同時也對瓦妮莎的死有著無可推脫的責任,於是,飽受內心痛苦的他向我求助,希望能和我談談。

老實說,當我第一次聽到他的故事時,我很難不去像他自己那樣責怪他。所幸,多年來我一直在堅持練習自我同情,所以當我覺察到自己的胸部和麵部的緊張感時,我開始有意識地進行呼吸(正如練習2中所呈現的)。我讓自己用心感受所有的身體感覺,同時向自己傳遞同情的能量。幾次呼吸之後,我覺察到了自己內心裡,有一種深深的悲哀。

我想到了我從未見過的瓦妮莎的死,我多麼希望自己能夠幫助她。當我再望向此時此刻坐在我面前的詹姆斯,又看到了他臉上那種無可救藥的絕望的神情時,我是多麼希望自己能夠幫助他們避免這場悲劇啊。有一部分的我在為這無可挽回的一切感到難以承受的悲傷,而這一部分的我正在極度渴求著同情。

當詹姆斯開始在我面前哭泣時,我允許自己同樣去感受自己身上所有的悲傷。因為我知道,如果我試圖去忽略我自己的感受並完全專注於他時,我就無法感同身受地與他共情,從而進一步瞭解他需要我提供怎樣的幫助。我默默地告訴自己:“世界上每天都有這樣的悲劇發生,你不能阻止所有的悲劇。我知道,如果你有機會的話,你一定會去阻止的,但這實在是不可能的啊。”我可以看到,自己內心深處痛苦的部分,就是想要幫助別人的那部分。在詹姆斯的故事裡,有太多的劇痛和失去,這讓一部分的我也為此掙扎,難以承受這一切的沉重。

我開始與自己的那一部分進行共情,默默地對它說:“我知道你所希望的就是去幫助別人,你害怕自己不能做任何事來改善這一切。你感到無能為力。”這正是我需要聽到的。我需要認識到,那存在於我心中的厭棄感來自於一種幫助別人的願望,而我不得不承認,我可能沒有辦法實現自己這個願望去改變這種狀況,因為我實在無能為力。我正在經歷一種在人類生活中並不罕見的狀況:我真的很想幫忙,但是我不知從何下手。當我意識到這一點時,我對自己說:“你想幫忙,但你不知道該怎麼做。每個人都可能會有這種感覺。”這句話釋放了一股自我同情的洪流,在此之後,我就能放下對詹姆斯帶著偏見的評斷,從而更清楚全面地看待他。

我看向詹姆斯,看得出他正後悔得瀕臨崩潰。然後我又對自己重複了一遍上面的語句:“你想幫忙,但你不知道該怎麼做。”不知怎麼地,當我承認了這一點後,我的心扉突然向詹姆斯敞開,並對他產生了一股強有力的暖意。我的的確確想幫助他,但是我無從下手。這種認知幫助我完整地將我和他之間的關係呈現在自己面前。

當我注視著他的時候,我看到了一個無比孤獨的人,這個人從未意圖要去傷害任何人。我眼前的他是那麼地不知所措而無地自容。我們都不知道該做些什麼,而這感覺就像是我們之間的一種強有力的聯繫。我們都不是完美的人,都在試圖撤回已經進行過的操作,但我們不能。

通過自我同情的練習,我對詹姆斯的所有抗拒伴隨著發生過的一切,都在我心中消失了。我可以向所有的人敞開心扉並完全呈現自己,這讓我能更深入地看清詹姆斯。我看到了他的痛苦和對幸福的苦苦渴求,這是他做出一切決定的全部動機。他曾經將瓦妮莎作為擺脫痛苦的一種方式,但這場婚外情並不能幫助他真正地獲得解脫。出於同樣的原因,他離開了瓦妮莎,回到了他的婚姻中。在這所有的決定中,他一直都只是一個悲傷、孤獨、困惑的凡人,像一個迷路的孩子一樣,在到處尋找能夠帶給他幸福的東西。雖然你和我可能不會犯詹姆斯所犯的錯誤,但我們可能會出於相似的迷茫和不知所措,犯下我們自己經歷中的錯誤。

如果我們牢記眾生皆苦並嚮往幸福,但往往入地無門,我們就能看到我們所共有的深刻的人性。當我們看到人性中這部分的美好——金無足赤,人無完人。我們中沒有人是完美的,但我們都在以自己的方式尋找幸福——如是,我們就有可能發現對任何人的同情。

你能給予的最好的禮物

2005年,我住在法國南部的梅村修道院,這是我師父釋一行禪師修行的地方。他曾給我講過一個關於一棵香蕉樹的故事。在這個故事裡,曾有一個弟子向他請教了一個關於生命意義的問題,釋一行禪師用他多年前在越南叢林中冥想時頓悟的禪思作為迴應。

他說,他曾坐在一棵年輕的香蕉樹下,凝視著它的葉子。它只有三片葉子。有一片已經完全長成,是寬闊的、舒展的、深綠色的;第二片葉子長在第一片葉子下面,仍部分捲曲著;第三片葉子又嫩又黃,剛剛開始張開一點點。他深深地凝望著這些年輕的葉子,看到那片最大的葉子正在享受著它作為一片葉子的幸福。它充分地吸收著陽光和雨水,渾身上下都散發著美麗與寧靜的光芒。然而,它並沒有丟下其他的葉子而追求自己的幸福。事實上,當它沐浴在陽光下,充分享受陽光的滋養時,它也在滋養著這棵香蕉樹上其他年輕的葉子、這棵香蕉樹和這一整個叢林。他接著解釋說:“我們每一個人就像這片葉子一樣。當我們以安樂與同情滋養我們自己時,我們其實也正在支持所有其他生物的幸福與安康。”

讓我們花點時間來想象一下這個畫面。把你自己想象成這片美麗的,充分生長的香蕉葉子。要認識到,雖然你是一個獨一無二的存在,但你也與這棵樹的其他部分以及整個叢林有著密不可分的聯繫。你越是用平和與安樂的陽光來滋養自己,你就越能獲得更多的能量來支持與你相連接的所有人和事物。當你意識到你與所有這一切之間的聯繫時,你就會發現,你能給予這個世界的最好的禮物,就是你自己的平和與安樂。

反思日誌

這是一個讓你進行自我反思的空間,寫下你的個人思考、語句、念頭或者任何你想要記住的東西。

______________

______________

______________

______________

______________

______________

可持續的練習日記:第15天及以後

這是一個在你進行練習第14天之後,持續練習的日誌記錄。

記住:你的每個練習階段都要從練習1開始。然後按照自我同情的地圖所示,找到最適合你的方法。使用這個日誌來記錄你練習的日期、練習的時長、你使用的練習以及你在練習過程中出現的想法。如果可能的話,試著每天留出30分鐘來進行練習。

參考文獻

致謝

從釋一行禪師身上,從梅村僧侶和比丘尼身上,從我有幸遇到的所有精神導師身上,我學到了很多讓我一生享用不盡的改變痛苦、培養

愉悅的方法。對他們,我不勝感激。

我同樣要對導師和朋友們的支持和鼓勵表示深深的感激,尤其是喬安妮·弗萊德(Joanne Friday),克里斯·K.傑默(Chris K.Germer),理查·戴維森(Richie Davidson),迪克·施瓦茨(Dick Schwartz),塔拉·布萊克(Tara Brach)和拉里·博揚(Larry Boyang)。

諾頓出版社(W.W.Norton)的所有員工都極富熱忱,把這本書最終精彩地呈現了出來。非常感謝諸位對本項目的指導和信任。在此再次感謝本·亞爾令(Ben Yarling)和查克·米勒(Chuck Millar)的精彩編輯。

謹以此書送給我無與倫比的妻子安妮(Annie)和兒子芬尼根(Finnegan),謝謝你們成為我在這世間全部的靈感和愛的源泉。