讚譽
在世界經濟論壇上,我親眼看到賈妮思·馬圖雅諾的正念領導力訓練對全球商業領袖產生了真實的影響。她的這本新書《正念領導力:卓越領導者的內在煉》棒極了,可以讓世界各地的讀者都能接觸和瞭解到這個訓練的原理。不管你是公司的領導者或者只是想在緊張的現代生活節奏裡喘口氣,本書都會給你提供一些寶貴的智慧與實用的建議。
——阿里安娜·赫芬頓,《赫芬頓郵報》(Huffington Post)
傳媒集團主席兼總編
正念領導力改變了我的生活。作為一位公司變革的推動者,更好地理解自己和他人的能力是我啟動善巧和可持續改進的關鍵。在《正念領導力:卓越領導者的內在煉》裡,作為正念領導力的先鋒,賈妮思給大家提供了許多實用的練習,這些方法曾經幫助我豐富了自身的領導力技能,並打開了我最有意義的職業與生活的維度。
——安德烈亞斯·梅森,德意志交通信貸銀行(DVB Bank SE)
資深副總裁
第一次正念靜營的經歷對我來說是一場生命的轉變,賈妮思給了我非常多的鼓勵。在我們學習如何成為正念領導者的過程中,她的教導非常清晰、充滿激勵,並且時常提醒我們要溫和地對待自己,這一切非常美妙。《正念領導力:卓越領導者的內在煉》會對所有閱讀此書並堅持練習的人有所裨益。
——蓋爾S.波洛克,少將(已退休)
賈妮思·馬圖雅諾知道什麼是卓越的領導力,同時給我們演示該如何培養它。《正念領導力:卓越領導者的內在煉》不僅僅提供了一些正念技巧的簡單應用,更主要的是將心智的訓練與可靠的商業實踐融入了這些實用且極具轉化力的領導力練習之中。
——詹姆斯·紀緬,《正念雜誌》與Mindful.org網站出版人
賈妮思·馬圖雅諾對於許多她在通用磨坊食品公司的朋友來說是一股正能量。這本探索正念領導力框架的新書非常精彩,可以為任何想要平衡複雜的現代生活和領導力的人士提供幫助。
——邁克爾L.戴維斯,通用磨坊食品公司人力資源執行副總裁
這本書裡有非常多的實用步驟,可以用來培養最重要的資源——員工的能力,從而幫助業務成功。如果你是一位商業領導者,同時想創造可持續的基於溝通和信任的公司環境,那麼這就是一本必讀書。
——馬特·曼伯,醫學博士,《可持續的健康:一個轉化心智、身體和精神的整合方法》作者
每個地方的領導者都在尋找讓自己變得更有正念的方法,賈妮思·馬圖雅諾及時的新書《正念領導力:卓越領導者的內在煉》絕對是一本正念領導者的成長指南。如果你願意按照她實用的建議和簡捷的方法來練習,那麼這本書將改變你的人生。你不僅會成為一位更好的領導者,同時也會擁有更充實的人生。
——比爾·喬治,哈佛商學院教授、前美敦力(Medtronic)
董事長兼CEO
領導者的必讀書!這本書非常吸引人,展現了正念是如何轉化組織中的領導力、提升個人的身心健康水平以及幫助組織成功的。再加上有說服力的來自真實世界的案例,這本書值得每一位組織中的領導者閱讀。
——理查德J.戴維森,威斯康星大學麥迪遜分校心智健康研究
中心(Center for Investigating Healthy Minds)創始人兼主任
在我們目前生活的世界裡,每個人在某種程度上都是領導者,都在試圖找到有效的方法以迴應要求和複雜度倍增的生活。《正念領導力:卓越領導者的內在煉》從一位大公司資深高管的角度給我們提供了切實可行的行動策略,從而幫助我們提高專注力和創造力,並且成為有同情心的領導者。在這本實用直截了當的書中,賈妮思·馬圖雅諾分享了自己實際有效的方法,相信從家庭主婦到名人領袖,這些練習可以幫助所有人。我極力推薦此書!
——蒂姆·瑞安,俄亥俄州國會議員、《正念國家》作者
賈妮思·馬圖雅諾是一位備受尊重的高管,同時在通過正念和情商改變世界的運動中也是一位領導者。有了這本充滿洞察力的書,來自不同性質和規模組織的領導者不僅能在工作的每個方面變得更加有效,而且也能變得更加快樂。
——陳一鳴,谷歌「開心一哥」、全球暢銷書
《硅谷最受歡迎的情商課》作者
賈妮思發現正念並且最終將之運用於領導力提升的個人故事非常鼓舞人心。這不是什麼所謂「新時代心態」的花言巧語,它讓我這樣一個對正念毫無概念的人通過鍛鍊專注力而成為更好的領導者、父親和丈夫。
——喬·恩茲,通用磨坊食品公司副總裁
這本書非常感人,同時又極其鼓舞人心。無論你已經是一位領導者,或者準備領導團隊,還是有人在「領導你」,閱讀此書並且照著練習將會讓你找到一條生命線,幫助你發現卓越領導之道,並激發自己最深層的潛能。
——馬克·威廉姆斯,牛津大學臨床心理學教授、
牛津大學正念中心創辦人
賈妮思·馬圖雅諾親自踐行過領導力,懂得真實世界中領導力面臨的挑戰。在《正念領導力:卓越領導者的內在煉》中,她以專注力訓練的方法迴應了這些挑戰,建議大家培養時刻覺察當下的能力。書中提到的系列練習不單單能轉化你的領導力,更能讓你重新認識自己。
——帕特·巴里克,城市豐收(City Harvest)副總裁
引言
修煉內心以實現卓越領導
領導一個團體是我們生活中會遇到的最具有挑戰性的事情之一。這要求領導者具備數不勝數的技能,受過全面、完整的教育,擁有不斷燃燒的激情。在多數情況下,我們擔任領導者的角色是出於自己有所成就的抱負。作為領導者,我們會認為自己承擔很長的工作時間、做出巨大的犧牲、掌握整個事業的成敗是理所應當的事。但是,在當今全球每天24小時不間斷運作以及緊密聯繫的環境下,領導者所承擔的繁重任務總是讓人無法把精神集中在最為重要的事情上,而且這也極大地限制了我們實現卓越領導的能力。坦白地說,或許我們應該承認,很多時候我們整天忙得心急火燎,卻感覺實際上是在浪費時間,並沒有發揮自己的特長。
事情應該這樣繼續下去嗎?慶幸的是,答案是否定的。
你可以通過培養內心對於重要事件的專注力、更善於洞察事件真相、提升創造力以及擁有同情心等能力來實現卓越領導。如果能做到這些,你就可以做出更明智的決策,滿足大家的期待。而這些決策往往能帶來多贏的局面,包括對組織本身、對員工以及對社會都大有益處。
我如何與正念領導力結緣
和正念領導力的相遇十分偶然,當時我還是全球最大企業之一的通用磨坊(General Mills)食品公司負責公共責任的副總裁兼法務副總顧問。(在第2章我將詳述在接觸到正念訓練之前的情況以及正念訓練給我個人帶來的轉變。)
我當時和大多數公司高管一樣處於高強度的生活節奏之下,這種感覺對於生活繁忙的人來說,無論是政府部長還是孩子們的媽媽,都能夠感受得到。每天疲於應付工作內外無休止的各種事務,這對個人造成了極大的困擾。不過我發現正念訓練教會了我去尋找生活中最迫切需要的東西,那就是「空間」(space)。
我這裡所說的「空間」並不是指把個人的辦公室安排得大一點(儘管這也會有不小的幫助),我說的是精神和情緒上的空間,就像網絡的帶寬一樣,是可以觀察、感受、傾聽與反思我們面前以及內心所發生的一切的能力。當擁有那個「空間」的時候,就算情況緊急,我們也能夠以冷靜、有創意和人性化的方式來應對,而不只是面對壓力時做出應激反應。
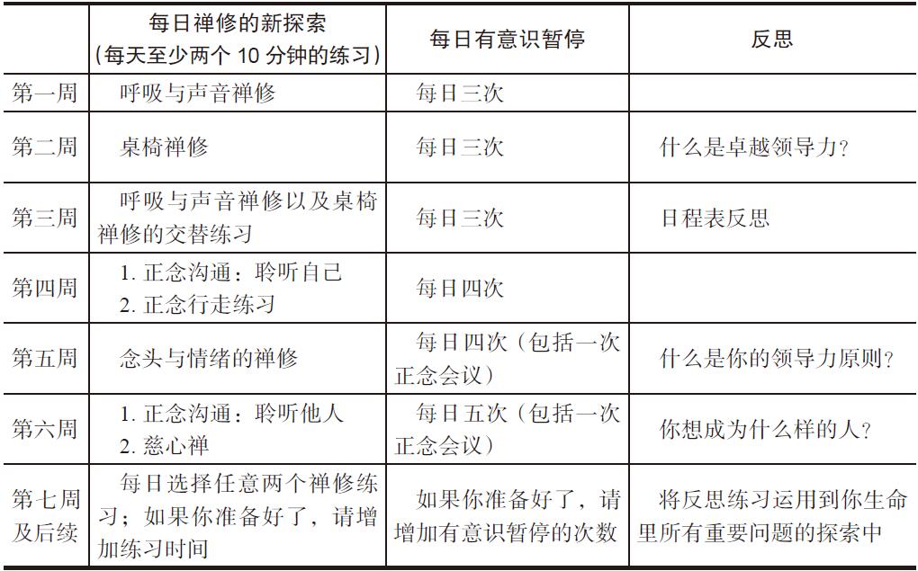
一開始我在通用磨坊食品公司內部幫助培訓了一個由公司執行官和總監組成的核心小組,接著是來自公司上下的數千名員工。通用磨坊食品公司一向由於公司卓越的領導力培訓和企業社會責任而受到廣泛的認可,現在公司的領導者為了他們自身和團隊的利益又接受了正念訓練。緊接著,在通用磨坊食品公司之外,世界各地對正念訓練的需求也紛至沓來,這也促使我在2010年創立了正念領導力學院(The Institute for Mindful Leadership)。時至今日,來自全球60多家組織的商業領導者和機構僱員,包括《財富》500強公司的管理者、企業家、非營利機構的主管、軍官、學術機構的行政人員、律師、教師、醫療保健專業人士,都通過正念領導力課程接受了正念訓練。2013年,我還受邀到瑞士達沃斯世界經濟論壇為來自全球的傑出領袖們舉辦了一次正念領導力的研討會。
如何才能從正念領導力訓練中獲益
正念不是單純的減壓工具或者僅僅做些深呼吸那麼簡單。正念也不是宗教,它是一種經常被人忽略的針對心智的訓練方法。就像我們知道身體能夠通過鍛鍊變得強壯一樣,通過30多年的研究,我們發現心智同樣可以通過訓練來加強。本書能夠讓你瞭解啟動心智訓練的方法,繼而實現卓越領導,擁有精彩的人生。
本書第一部分將具體解釋什麼是正念領導力,為什麼我會開始正念領導力訓練,進而去幫助他人,以及為何正念訓練對發展卓越領導力有如此明顯的效果等。
在第二部分,你將會學到一系列簡捷的培養卓越領導力的方法,包括禪修、反思以及有意識暫停(一種把注意力專注在日常工作尤其是混亂時刻的心智訓練)。所有這些方法都是在過去多年的正念領導力工作坊和靜修營中不斷地嘗試、測驗和提煉之後得出的。關於禪修和反思的內容也可以通過登錄本書的英文網站或者掃描二維碼來獲取音頻資料。
在第三部分,我們要求你把訓練的成果運用到實際工作中,並且融入自己對問題的思考中。這樣你就能從一位善於執行的管理者轉變為卓越的領導者。
附錄A列了一張本書中提到的所有關於禪修、反思和有意識暫停方法的索引,以便你在任何時候都能找到想要練習的方法。在附錄B中,你會找到一個按圖索驥的方法,根據書中提出的要點來設計個性化的正念項目。書中涉及的受益於正念領導力訓練的領導者的事例都是真實可靠的,出於保護隱私與商業機密的考慮,只是改寫了這些領導者的姓名與所在機構的名稱。
我們每一個人都有實現卓越領導的潛力,然而在面對我們眼前的人、業務與機會時,卻往往沒有用足我們所有的能力來做出正確的選擇和決策,其代價也許會超出我們的承受範圍。當然,要改變我們在過去生活中習以為常的過度繁忙與注意力渙散的處世方式,需要的不僅僅是美好的願望。
我們需要訓練內在的心智能力,時刻能意識到自己處於注意力渙散的狀態,或者正受到過去或將來想法的幹擾,並且重新把注意力帶回當下面對的人與事上。練就了高度的注意力之後,就算身處混亂之中,我們仍有空間來做出清醒明智的抉擇。不論你是領導著一家全球性企業、小型合夥機構、一幫同事、醫院、社區團體還是家庭,本書都能幫你做得更好。
第一部分 什麼是正念領導力
第1章 在亂境中領導
發揮領導力的機會無處不在,但領導的能力卻深藏於我們自身。
——美國前國務卿,馬德琳·奧爾布賴特(Madeleine Albright)
漫長的一天臨近結束,你駕車行駛在回家的路上,收音機播著新聞,在一系列關於經濟和世界範圍內衝突的最新報道中,你聽到播音員播報了一條關於某知名食品公司由於產品中含有可能導致嚴重腸胃疾病的細菌而召回產品的消息。被召回產品中包含你最喜歡的巧克力曲奇!現在,你一邊心不在焉地聽著餘下的內容,一邊開始琢磨:櫃子裡還有剩餘的曲奇嗎?我昨天晚上吃了嗎?兒子帶的午餐裡有曲奇嗎?上週六我有些犯惡心,是不是因為吃了曲奇呢?
想過全美範圍的召回決策是如何做出的嗎?這可以說是一家公司所面臨的最具挑戰性的決策之一。需要考慮的因素包括消費者的安全、公司來之不易的品牌聲譽、數以百萬計的資金,甚至還可能包括很多人的工作崗位,而這麼複雜的決策需要在短短的一天內做出。當公司掌握了質量問題的確鑿證據時,做出決策很簡單。但有時候,當證據並不能確鑿地說明問題,而且領導者們在意見上不能達成一致時,應該怎麼處理呢?
幾年前,一位《財富》500強公司的資深高管吉姆跟我講述了一次召回行動的決策過程,同時他告訴我正念領導力是如何在他和團隊面臨這樣一個挑戰性的決策時發揮重要作用的。
那天和往常的工作日一樣,我有不少會要開,要優先處理很多事務,也有很多潛在的商業機會要去把握。這時,電話鈴響了,這不是一個無關緊要的電話,它的重要程度可以讓你把所有事情推開,集中精力在這件事情上。我取消了日程上所有的會議,並且放下手頭所有優先處理的事務。一條主要的生產線存在嚴重汙染的可能!當有關食品安全的問題產生時,我是負責向首席執行官建議是否要召回產品的三人領導小組的成員之一。蘇、馬克和我都是經驗豐富的管理人員,我們之前也帶領團隊應對過潛在召回的情況。慶幸的是,這類事件在公司並不常見,而且處理這次事件的團隊已經一起工作多年。我們相互熟知,尊重他人的專業技能與經驗。
在接到電話的一小時之內,我們這支處理召回事務的團隊已經掌握了數據、調查報告、相關意見和所涉及的問題。第一步是要了解問題的嚴重性。不幸的是,我很快得知,涉及這次事件的產品是在全球範圍內銷售的巧克力糖,它可能攜有特別是對老人和小孩造成嚴重疾病的病菌。
在這種情形下,我們面臨巨大的壓力。一方面我們擔心任何會對消費者健康產生的威脅,另一方面也顧慮到公司將會面臨的公關問題,以及召回行動將造成的數百萬美元的損失和給品牌本身帶來的嚴重影響。負責召回的團隊根據已經掌握的情況和進一步測試的結果開始工作。我們通知了政府相關部門,並且建議它們針對潛在問題做進一步的調查。我們召集了外部的專家,包括微生物學家和食品科學家,來諮詢相關的技術問題。我知道所有的一切必須在未來24小時或者48小時內完成。如果確實是產品存在問題,我們必須很快向首席執行官提出處理意見來保護消費者的權益。
一般情況下,測試結果和消費者投訴信息很快能讓我們達成共識。我們要麼確認這是一起質量事故,要麼證實不存在質量問題,然後做出明確的決策,這是通過事實與分析得到的結果。但這次事情並沒有那麼簡單,儘管整個團隊馬不停蹄地工作,一個小時接著一個小時不停地核查數量巨大的科學分析和測試結果,我們得到的依然只是一個未經充分證實的結果——某地區突發了由於食物引起的疾病,而我們的糖果被列入可能的原因之一。沒有結論性的數據,沒有明確的跡象,也沒有無可辯駁的證據。這一次,我們知道召回的決策將不能單單建立在數據和專家的意見之上了,蘇、馬克和我都知道我們必須依靠自己的經驗和直覺才能做出最後的決定。
到了第二天傍晚,時間已經所剩無幾了。蘇、馬克和我暫時離開了召回工作組,來到一間空的會議室商議事態。我們坐下之後,馬克建議每個人先把自己對事態的整體分析和是否召回的意見做一個簡單的獨白陳述(monologue)。記得那時很慶幸我們之前都受過正念溝通的訓練,所以大家都很善於獨白陳述和深度聆聽。一開始,我暗暗抱希望於大家能形成共識,但事實上沒有。那接下來該怎麼辦呢?
我們可以選擇開展一場基於各自論點的討論,就是那種會耗費大量時間卻鮮有成效的爭辯。其結果往往是妥協,或者是隻得到部分人支持的抉擇。從當時的情況來說,以此作為決策的方法,造成的代價可能會很大。
所以,我們不再討論下去,蘇建議我們各自把目前知道的情況再做些仔細分析,並且花些時間深思熟慮一番,我們說好一小時後再見面。馬克走出會議室,在公司大廈附近漫步。蘇找到了一間安靜的空房間坐了下來。我衝了一杯咖啡,回到辦公室,關上門,讓自己沉浸在能夠把一天來的所見、所聞、所感重新回顧一下的安靜氛圍中。在這種安靜氛圍中,我才能真正根據直覺做出判斷。
一小時之後,我們回到會議室,再次交流了各自的意見。這次我們達成了一個清晰、堅定的共識。公司裡的很多人不會喜歡這個決定,但對我們三個人來說,決定是:必須召回產品。
在吉姆的案例中,跟絕大多數艱難的決定一樣,能夠達成一個清晰明確的抉擇是至關重要的。在一致決定的堅實基礎和相互支持的情況下,吉姆、馬克和蘇能夠更加堅定地把他們的意見傳達給首席執行官(與其他人)。這不是單純依靠數據做出的決定,因為數據得出的結果並不確鑿,而是依靠集體的經驗與直覺。當吉姆、馬克和蘇把一致的建議告訴首席執行官時,他只問了一個問題:「誰有不同的意見嗎?」當得到的答覆是否定的時候,他很快同意了這個建議。他們明確的意見也幫助了首席執行官,讓他能夠堅定地執行一次損失巨大的召回行動,因為所有的顧問都得出了相同的結論,這是一個正確的決定。
現在所有的人都將把精力轉向更有效、更快速地處理召回事宜上。這不是任何人都想看到的結果,但是這樣做出的決定更易於執行,並且從長期看,更加能讓他們接受,因為他們已經花了必要的時間做出了最好的決定。這並不是在不確定的處境下做出的匆忙的、未經深思熟慮的決定,也不是漫長的爭辯之後做出的妥協。這個決定是團隊領導者們根據自己的能力,知道何時應該讓心沉靜下來,以便自己能更好地做出選擇的結果。
作為接受過正念領導力訓練的經理人,吉姆、馬克和蘇知道該如何把他們已有的業務、領導力技能及長期積累的經驗與心智訓練結合起來。正念領導力訓練能夠讓他們瞭解到人們總是急於做出反應的習慣、在壓力下思維偏於狹隘的傾向、一些困難的溝通動態也可以在極少共識的情況下得到解決,而不在於做出複雜的選擇,以及信息過載的負面影響,等等。這種訓練同樣幫助他們選擇暫時性地忍受「不知道答案」的模糊性,從而為釐清現狀和做出迴應提供足夠安靜的氛圍與空間。單單傳統的商業訓練或者心智訓練都不足以幫助他們做出最佳的決策,只有這兩者的結合才能發揮出巨大的威力。
吉姆、馬克和蘇有勇氣暫停一下,等塵埃落定之後,再運用他們所有的能力來指導最終的決定。身處亂境,這幾位領導者展現了自己優秀的領導力。不少時候,我們很難意識到,充滿壓力的環境會如何影響我們的領導力。在面臨決策時,特別是那些困難的決策,我們其實都擁有內在的能力來全力以赴,但是我們必須意識到什麼時候自己會在應激的狀態下做出決定,並且學會如何做出清醒的抉擇。
所有人都有實現卓越領導的能力,或許你目前正處在一個決策者的位置上,你做出的選擇將影響周邊或者更大範圍的人,因此你把自己視為領導者,同時也被人看作領袖。或者你並沒有處於領導者的位置,但你每天的工作會讓你像領導者一樣影響到他人的生活。無論如何,正如本章開篇引文中,美國前國務卿奧爾布賴特所說的那樣,我們都有發揮領導力的機會。而當她提到領導力「深藏於我們自身」時,她指的就是通過正念領導力訓練激發出來的那種領導力潛能。
我們為什麼需要正念領導力
要回答這個問題,我們先要了解什麼是正念(mindful)的狀態。
如果當下你是有正念的,那麼你在自己的生命中就是臨在[1]的,而你此刻的體驗將……
不會是你希望的樣子,
不會是你所期待的,
不會看到比當下的現實更多或更少,
也不會因為評判而產生條件反射(conditioned reaction),
……而是符合當下的現實,當它發展變化時,平靜從容地面對每一刻。
當我們考慮到當今領導者所面臨的一系列挑戰時,培養正念領導力的必要性是顯而易見的。我們生存和工作的環境處於不斷的變化之中,時間現在都以互聯網的微秒來計算,公司面臨著新的、複雜的經濟與資源的限制,我們每天24小時不間斷地遭受著一系列科技產品的侵襲,這些設備產生的信息過剩讓人產生的焦慮感與疏離感使我們不知所措,感到孤立無援。世界變化的腳步是如此之快,以至於很多現在接受職業訓練的人剛準備踏上工作崗位,就發現職業發展的方向已然隨時間發生了改變。一個模式接著另一個模式不斷地變化,我們處理了大量信息,但實際上內心的確定性不是增加而是減少了。無論就任何一個事件,我們都能聽到數量大得驚人的意見與聲音,以至於我們往往不知道該相信誰,該遵循什麼意見。
另一方面,世界又變得越來越小,當我們能用一種真正具有創造性、建設性與同情的眼光來看待當前複雜的環境中蘊含的潛力時,這些混亂的時刻反而能產生巨大的機會與創新的可能性。是我們主動承擔領導責任並且重新定義何為卓越領導的時候了!
在我的職業生涯中,從一開始的華爾街僱員、社區志願者、三家大型企業的員工到在一家《財富》200強企業擔任15年的高管,再到目前為世界範圍內的領導者提供正念領導力訓練,我始終發現最優秀的領導者的素質要遠遠超過「解決問題,把活幹好」這個層次。最優秀的領導者,無論男女,都受過最好的訓練,擁有聰明的大腦、溫暖的內心、擁抱自身使命的激情、與他們的同事和所在社區強有力的聯結,以及對當下的現實保持開放的勇氣。他們有內在的驅動力,不斷追求卓越、創新和與眾不同。
但是,他們經常感到自己的能力與領導力訓練有所欠缺。他們告訴我,儘管他們的工作一帆風順,能順利地完成季度目標,但依然覺得自己的生活,無論是家庭還是工作並不充實。他們感到似乎缺少了一些東西,那是什麼呢?
最常見的答案是:空間。
我們往往沒有空間來透口氣,來理清思路,保持專注,來深度聆聽我們自己和別人的聲音。正如我們在吉姆的故事中所看到的,這需要訓練與勇氣的結合,才能主動地創造出這種空間。
人們在自己生活中創造空間的一種方式就是參加正念領導力靜修營。在最近一次我帶領的靜修營中,一位正值職業發展期的市場總監莎拉,把她的生活描述為「嚴酷的考驗」。和很多人一樣,她努力操持著一個年輕的家庭與一份成功的職業。在一次早間禪修練習之後,她和其他參與者分享道,她感覺自己的生活快要滿溢出來了。「每天才到中午,我就覺得自己的一天過得十分成功,因為我覺得我已經完成了很多事情。畢竟我從一個會場急忙趕到另一個會場,期間肯定做了很多實實在在的事情。最重要的是,我從總經理那裡得到了良好的評價。」
那天晚些時候,在靜修營裡,當莎拉用額外的時間停下來仔細察覺她生活中的細節時,她開始意識到一份滿滿的日程表與一個充實的生活還是有很大區別的。「我只是一味在清單上查找要做的事情而已,」她說,「但是我並沒有全身心地投入其中,我沒有時間表現創造力和創新的精神,儘管我有能力做到。很多時候,我感到太過匆忙了,只是快速地批准一個項目以儘快結束一件事,儘管我內心知道,如果時間充裕,我可以為這個項目貢獻更多的價值。」
莎拉認識到,生活在這樣一種永不停歇的、單調的工作節奏中會讓自己付出很大的代價。其中之一就是,那些通過和諧、健康的合作才會產生的創造力與創新精神會受到損害:當我們如此繁忙時,所有的工作就是核查各個事項,見到同事時敷衍地打聲招呼,整天浸泡在各種會議與電話中,這樣又怎能指望和同事以及所在社群形成緊密的聯結呢?我們整天處於自動導航模式[2],看著手錶,詫異於一天的時間去了哪裡;翻看日曆時納悶為什麼昨天還是感恩節,今天都已經入春了。這樣的狀態,我們又怎麼能指望實實在在地實現卓越領導呢?
無論我們的領導力會影響數百萬人、數百人還是僅僅幾個人,我們都很難接受在生活中、家庭裡或者我們的組織中繼續處於自動導航的狀態。我們不能一再錯過與同事、所愛的人、我們為之服務的人建立親密聯繫的機會。我們再不能三心二意地做決策,或者只是被動反應,而應該合理迴應並且能夠發起行動。我們不能失去激勵我們成為領導者的初心。在這裡,正念領導力可以幫助我們實現卓越領導。
到目前為止,我們討論了在工作環境中展現領導力的必要性。而在個人生活中,領導力同樣重要,甚至重要性更高。實現卓越領導不僅包含在工作中做出清醒明智的選擇,同樣包含你的生活方式,你和家庭成員、朋友、所在社群聯結的方式。卓有成效的生活同樣需要正念領導力。
[1] be present,意指全然存在於當下。——譯者注
[2] 自動導航模式,意指人的大腦自動執行重複性的習慣反應。——譯者注
什麼樣的人才稱得上正念領導者
正念領導者通過專注力、清晰的思維、創造力和同情心的培養,在服務他人時展現出關注當下的領導力(leadership presence)。
關注當下的領導力是一種切實的品質,需要對當下有完整的、不帶評判的關注。正念領導者身邊的人都會看到並且感受到它的存在。
我的一位朋友曾經去參加一次地方性的集會,並想讓當時身為總統競選人的比爾·克林頓解答一個關於醫保的重要問題。當他到現場的時候,發現那裡人潮湧動、聲音嘈雜。他擠到最前面,在警察設置的路障旁邊等待,不久克林頓來了,順著路障一路與人們握手。當我的朋友伸出手,克林頓握住之後,他大聲喊出了想提的問題。當時,身為競選人的克林頓停下腳步,面對面地回答了他的問題。後來,我的朋友告訴我:「在我們很短時間的對話裡,看上去克林頓是在心無旁騖地解答我的問題,似乎周圍的其他人都不存在一樣。」他覺得自己的聲音得到了傾聽,並且受到了尊重。這就是關注當下的領導力:你把全部的注意力集中在當下正在做的事情上,周圍的其他人也會意識到這一點。
關注當下的領導力具有強大的力量。在生活中,你大概會記得一些自己體驗過的無論是自己還是他人關注當下並展現出領導力的時刻,可能是在一對一的談話中,也可能是面對一大群聽眾的時候。我們很遠就能覺察到這種關注當下的領導力。
你肯定也會記得一些更為常見的時刻,那就是你的注意力沒有完全集中在當下,或者感覺到面前正在和你說話的人有點心不在焉。和所有人一樣,儘管你千方百計想要集中注意力,但還是非常容易走神——心思會在過去與未來之間遊走,僅僅部分停留在現在。在這種情形下,你很難展現出內在的專注力。
為什麼會那樣呢?關於活在當下(being present),我們又知道些什麼呢?
讓我們先來回憶一下,在某些情境中你似乎進入了全然覺知(full awareness)的狀態。在那些時刻,彷彿除了你所關注的事情,其餘的一切都已不復存在了。往往這是一些值得銘記的時刻,例如,當你的孩子出生時,時間彷彿都停止了,世界上的一切,除了手中熟睡的、奇蹟般的柔軟身體之外,都不存在了。你不會因為將要做的事情或者室內的噪聲分心,你所有的注意力,包括思維、身體和心靈,都全然沉浸於這一刻。
或許也可能只是普通一刻,經常被忽視、不會被特意慶祝;或許那是你停下來欣賞日落的時候,夕陽西下的景象或許讓你凝神屏息,被當下的美景完全吸引,彷彿全身心地沉入了永恆之中,但事實上只是短暫的一瞬而已。在這短短的瞬間,你感受到了色彩繽紛的晚霞投下的斑駁光影,而身體彷彿在吸收著漸漸逝去的自然能量,讓你感到自己還屬於一個更為廣大的存在。
或許清晨你在一家咖啡館裡,正快速盤算著新的一天的計劃安排,突然一抬頭,看到了牆上的一幅畫,或者感受到了咖啡館溫暖醉人的芳香。無論是哪種情況,都暫時中斷了你緊張忙碌的思緒,讓你能夠更加充實地活在那一刻。
當我們拋開了備忘錄(checklist)、腦海裡編織的故事情節或者絮絮叨叨的內心對話,完全與自己的身體和感覺同在時,這些當下的時刻就給生活賦予了真正的意義。除此之外,對於我們中的一些身居要職的人來說,保持臨在的能力與正念領導力的展現,不僅對個人至關重要,而且會對我們身邊的人(包括家人和朋友)、我們工作的組織、我們所生活的社區,甚至是周遭的世界產生潛在的漣漪效應(ripple effect)。如同把一顆小小的鵝卵石扔進一池安靜的水塘,漣漪就會波及整個池水。同樣,培養正念領導力的利益也會遠遠超出我們自身的範圍。
當我們的機構為公司的員工提供正念領導力訓練時,我們就會親自見證漣漪效應的產生。在開始階段往往是高層領導者先參加靜修營或者課程。當訓練漸漸改變了他們的領導方式,身邊的人就會注意到這些變化,並且很快也要求加入到訓練當中。我們經常聽到有人說,他們注意到自己的經理身上發生的轉化(transformation)。有人這麼講:「我之所以來參加工作坊,是因為我問經理為什麼她能始終讓我感受到自己的重要性和我發言的價值,儘管當時我也意識到她正忙得不可開交,她建議我瞭解一下正念領導力,所以我就來了。」作為領導者,我們都往往會低估自己對周邊的人產生的或好或壞的影響。與分心或者自動導航的狀態相比,當我們保持臨在並專注投入的時候,漣漪效應的結果是截然不同的。但是,僅僅主觀上想要保持臨在,想要產生積極的漣漪效應是不夠的。我們必須訓練自己的心智。
要培養正念領導力,首先要知道我們在一種被稱為「持續的間斷注意力」(continuous partial attention)的心智狀態上所花的時間。就像我們絕大多數人一樣,你或許會自得於同時處理多項任務的能力,可以一邊開電話會議,一邊寫幾封電子郵件,還可以一邊吃著桌上的沙拉。
聽上去很熟悉吧?但是,當你在聽電話時,實際上聽到了什麼呢?你能在電子郵件中分享自己最有質量的思考嗎?你能全然享受自己的午餐或者是否還記得自己已經吃過飯了嗎?
關於同時處理多項工作的弊端,有一件事讓我印象深刻。一天早晨,我在辦公桌前準備當天的工作,全天排滿了會議,同時我也在查看新的郵件,當時收到了一封我丈夫發來的郵件,轉發自我女兒的老師,想讓我們在她的日程安排上選一天去開家長會,我丈夫想在回覆之前,先問一下我哪天合適。我給丈夫回覆道:「週四上午10點可以……永遠愛你,昨晚謝謝你。」很好,完成任務。只是我在匆忙之間僅有間斷的注意力,以至於把那些話也發給了我女兒的老師。不用說,當我最終意識到發生了什麼,我就再不會忘記這件事了。
這倒也沒什麼大礙,只是稍稍有些尷尬。當然,像我們這樣有些工作閱歷的人,都可以指出日常郵件中的錯誤和一些不完整的、倉促含糊的表達。
觀察一下公司走廊裡的同事或者大樓前面人行道上的人,你就會發現由於「多任務處理」(multitasking)產生的失聯(disconnection)現象。你會注意到有些人在走路的時候發短信、查郵件,很可能會冷不丁撞到牆或者其他人。現在無論是在和別人一起走路還是談話時,這些曾經被認為是不禮貌的行為幾乎都被普遍接受了。拋開禮貌不說,持續的間斷注意力同樣是非常勞神低效的。腦神經科學告訴我們,心智同時處理多項任務的能力極其有限,這決定了我們人類做事時應當一心一意、專心致志。
辦公室的走廊曾經是人們打招呼和即興談話的地方,人們能夠在走廊裡建立起良好的聯繫。從生理學方面來說,穿過走廊原先能讓人獲得短暫的個人空間,可以把上一個會議裡的想法清空,以更開放的心智到達下一個會場。現在,當所有人的手指滑動著智能手機的屏幕,匆匆穿過走廊的時候,人們之間幾乎沒有任何聯結。結果是,每個人在到達下一個會場的時候,腦子裡還是上一個會場的情景。
我們過著匆忙、碎片化和日益複雜的生活,似乎更容易失去安住於當下所帶來的內心富足和全然投入了。現在有許多方式會引誘我們分心、淹沒直覺以及注意力碎片化,我們能很快地走完一生以至於根本沒有將自己所有的能力和注意力留給生命中任何一刻。
對此我們能做些什麼呢?關注當下的領導力是少數人的天生特質還是能夠後天培養的呢?我們能不能通過訓練自己的心智從而在匆忙、碎片化和複雜的生活中始終保持專注、清明、充滿創造力與同情心呢?
很慶幸,答案是肯定的。
實現卓越領導、對我們正在做的事情保持全然的臨在、與他人聯結,這些都是我們每個人都擁有的內在能力。從我自己的經歷來看,那些卓越的領導者,或者期望成為卓越領導者的人,都熱切地想要培養這些能力,正念領導力的訓練正是他們所需要的。通過一些簡單的練習來鍛鍊注意力以及隨時對自己的身心狀況的覺察力,你就能合理地運用自己所有的能力,包括清晰的思維、溫暖的愛心以及明智的決策,並且開始看到從真實出發進行領導的可喜成果。
正念領導力訓練初體驗
試著做一個簡單的試驗來慢慢地熟悉我們心的活動。現在,舒服地坐好,閉上眼睛,感受自己正在呼吸。只是感受身體的呼吸,就做這麼多,這是你唯一要做的事情,不需要去調整呼吸,只是感受吸氣與呼氣時身體的感覺(sensation)。保持這種狀態5分鐘,把注意力保持在呼吸的感覺上。
你注意到了什麼?
如果你和大多數人一樣,會發現這個看似十分簡單的任務其實並不那麼容易。你是否注意到,儘管自己想要把注意力專注在呼吸上,但心裡還是不斷地從一個念頭跳到另一個念頭。
只要保持練習,不管當時正處在一場混亂的會議還是一次困難的談話當中,呼吸的覺察就像一根有用的心錨能把你帶回到當下,不然我們的心可能會充滿各種幹擾。呼吸的感覺只有在當下才能感受到,不是在過去也不是在未來。所以,如果你能夠特地把注意力專注到呼吸上,只需要幾個呼吸,心就會從對未來的擔憂和對過去的回憶裡回到此時此地的當下。
在培養自己處於當下的能力時,你會發現經常分心的習慣會遮蔽你清晰的頭腦以應對現況,擠壓你創新的空間,也會妨礙與他人保持必要的聯結和開放的同情心。
儘管技術的發展和24小時不間斷的信息流使我們的注意力越來越碎片化,越來越分散,但讓心保持專注的能力卻是能夠培養的。通過這本關於正念領導力的指南,你能夠學到很多訓練心智的方法,並把這些訓練運用到每天的領導與生活所面臨的挑戰中去。
關於正念、壓力與健康的貼士
儘管把正念帶入領導力訓練的初衷並不是改善身心的健康狀況,但數以千計的正念練習者的親身經歷,包括一系列的研究成果都表明,我們的確能通過正念練習,從很多方面來提升身體的健康水平。正念訓練對健康帶來的益處可以概括為「減壓」。
在我們的身心現象當中,壓力是一個複雜的系統反應。我們要壓力來有效地迴應挑戰、機遇、威脅與突發情況。但如果長時間處於高壓狀態,身心將會付出很大代價,產生一系列的後果。正念給健康帶來的一個最大益處就是幫助我們更好地對壓力做出反應。同時,對身心狀況更多的覺察會讓我們選擇更好的生活方式,從而改善長期的健康狀況。
同時,還有一些研究者得出結論,正念訓練可以讓我們變得更加有復原力,更平和地面對人生的挑戰。在喬·卡巴金(Jon Kabat-Zinn)[1]和理查德·戴維森(Richard Davidson)的研究報告中指出,威斯康星州的一家生物科技公司正在接受正念訓練的員工的大腦活動顯示,他們在面對挑戰時,做出的應激反應更少,相應地,他們的壓力感就會更小。如果面對挑戰,你能夠更平靜地應對,不做出過激反應,你的健康狀況肯定會得到提升。顯然,這些對個人健康和身心狀態產生的積極影響能幫助你實現卓越的領導。
[1] 正念減壓課程的創始人。——譯者注
第2章 尋找領導力的空間
你必須學會在活動中保持靜止,而在寧靜中保持活力。
——英迪拉·甘地(Indira Gandhi)
在新千年即將來臨之際,和很多人一樣,我作為「職業雜技師」還在不斷地磨鍊自己的技術。當然,我說的不是馬戲團的雜技師,而是像雜技師一樣在一心多用(multitasking)的環境中工作的人。在我的生活中,不讓很多拋在空中的雜技球落地,同樣需要快速的行動和謹慎的平衡。這些雜技球由我的很多身份構成:
身為人妻,嫁給了我大學時的男友(這段婚姻還在幸福地延續中);
身為人母,有兩個出色的孩子:一個10歲,一個15歲;
身為高管,是通用磨坊食品公司的副總裁和法務副總顧問;
作為女兒,與漸漸老去的父母依舊保持著親密關係;
作為社區志願者,是我們社區一家主要的非營利機構的董事會主席。
生活十分繁忙,但我總覺得自己的人生正在朝著正確的方向前進。然而……一個新的雜技球出現了,這不是一個輕鬆的球,而是一個像健身實心球一樣巨大的雜技球。
通用磨坊食品公司決定要收購品食樂公司(Pillsbury Company),實際上是兩家規模相當的企業的合併。我按照聯邦貿易委員會的要求,帶領工作組展開反壟斷調查。雖然開始時這項任務看上去沒什麼特別(我之前已經領導過多次收購項目),但這次卻最終演化成一場瘋狂的噩夢。項目的複雜程度遠遠超過了尋常的4~5個月的工作量,達到了將近18個月之久。關於這次相對簡單的調查過程為何要花費如此長的時間,需要另外寫一本書才能解釋清楚。當時我們瞭解的情況是,這個過程要持續幾個月,並且要求我們每天工作12~14個小時,這兩家公司的所有人都在等待結果,隨著時間的推移,他們越來越焦慮。我經常天一亮就來到辦公室,天黑了還回不了家。
某個週一的早晨,當我從停車場出來走在去辦公室的路上,腦子裡正琢磨今天開會的內容時,突然邂逅了一位品食樂公司的高管,他問我事情進展如何,我跟他講了現在面臨的很多挑戰。他說:「你知道,如果這件事情不能通過,品食樂公司的一萬名員工很可能會失去他們的工作。」
我在負責這個項目的整個過程中都記著他說的這句話。對我來說,這一萬個工作崗位就意味著一萬個家庭,我不想讓他們經受失去工作的艱辛。他的話給了我很大的壓力。一個月接著一個月,這個雜技球變得越來越重,球已經變成了山岩巨礫,讓表演雜技的過程不堪重負。這項工作左右了我的生活。
隨後,當調查工作進行了6個月,我已成功地讓事情處於一種微弱的平衡時,母親去世了。我感覺腳下的大地因母親的去世而震顫,她疾病纏身已經有一陣子了,我也意識到她將不久於人世,但我對於這一刻的到來並沒有做好真正的準備。誰又能在這種事情上做好準備呢?公司裡沒有其他人能夠接替我的工作,我就把工作當成了從悲痛中走出來的方式。葬禮之後的第二天,我又回到了緊張的收購準備工作中。
然而,又發生了令人難以接受的變故。母親去世之後僅6個月,我又茫然地料理父親的喪事。由於手術期間的併發症,他在手術檯上突發性死亡。我感到震顫的大地又遭遇了一次強震的襲擊。在6個月之內,雙親相繼離世,他們賦予我生命,是我生命中最重要的人,而我卻沒有時間來真正地體驗悲傷。
當時我非常緊張和不安,說實話,我無法給予生命中的其他人和事應有的關注。無論如何,品食樂的項目最終完成了,收購取得了成功,短期內大量失業的局面得到了扭轉。總算結束了!
當時我在想,自己又能回到常規的狀態了:晚上又能睡個好覺,逐步把瘦掉的20磅[1]重新長回來了;現在,應該能夠從失去雙親的悲痛中恢復過來了。
但這一切都沒有發生。
儘管我已經開始幫助兩家公司漸漸融合成一家,並且工作時間與之前相比更加規律了,我還是不能把那幾個月裡失去的東西重新再找回來。幾乎沒有休息,也沒有圍繞父母的去世進行什麼深入的情感體驗,我又重新回到了工作中,我又變成了雜技師。這是成功的、努力工作的成就者的習慣,我們總是立刻回到自己的工作中,因為事業做出很多犧牲,我們也因此受到嘉獎。
然而,我的內心彷彿缺了一塊,而且不知道如何才能找回來。後來我才知道,喪失了那麼多精神動力之後,當時自己的復原力幾乎是零了。
一位很好的醫生朋友看出了我笑容背後的悲傷。一天,他建議我應該安排一個星期的時間去溫泉浴場度假,找人好好照顧我自己,吃些健康食物,做做按摩,睡幾個好覺。第二天,他還發來一封郵件,附帶最新的關於全美最好的溫泉浴場的《查格調查》(Zagat Survey)。榜單第一名是在亞利桑那州的米拉沃(Miraval)溫泉浴場。我打開鏈接,看見沙漠之中有一處美麗的休閒勝地,那裡提供一系列充滿關懷的服務和課程,看起來非常吸引人。當然,我很難想象回家後如何告訴家人我要拋下他們獨自去度假。在工作最關鍵的那段時間,我已經讓他們自己去度了一次假,這次我不想再離開他們了,所以不能去。
但是,在即將離開米拉沃網站時,我注意到一個特別的課程項目廣告,那是由喬·卡巴金博士指導的針對高管的密集靜修營,叫作「正念的力量」。我從來沒有聽說過喬·卡巴金這個人,但是關於心的訓練理念非常吸引我,於是就開始搜索正念到底是什麼。
我不是新紀元運動(New Age)的追隨者,完全不是。我是通用磨坊食品公司的副總裁,我沒有生活在加利福尼亞的海灘邊上,而是在明尼蘇達。我確實喜歡看看辦公室外的綠樹,但不會光著腳、頭上戴著花、圍著樹跳舞。如果要花六天的時間去一個溫泉接受訓練,我必須確保這時間花得值。
我找到一些關於正念減壓效果的研究報告,這大大激發了我的興趣。我瞭解到該項目的開發者正是此次課程的指導者,他是麻省理工學院的微生物學博士。這些信息讓我確信這次經歷會建立在科學的基礎之上,而不是單單停留在新紀元運動的口號和那些陳詞濫調上。我跟家人商量過後,得到了他們的一致支持,於是便報名參加了。
結果證明,這是一次前所未有的經歷,而且是迄今為止我做過的最困難的十件事之一。一開始,喬讓我們圍坐成一圈的12個人靜坐45分鐘。我還記得那時在腦海裡冒出的各種想法:他讓我們直挺挺地幹坐45分鐘嗎?為什麼要花這麼長的時間呢?這個星期肯定得不到什麼心的訓練,我也肯定會瘋掉的!
有趣的是,我還清楚地記得在課程的最後一天,自己帶著小小的坐墊來到禪堂做早間練習,心裡卻想著「只有一個小時啊,好像短了點」。
在這兩個反差極大的時刻之間,我第一次接觸到正念,開始學習如何訓練自己的心並活在當下。我瞭解到大多數人一輩子都過多地思慮過去與未來,卻忽略了當下這個我們可以生活其中、有所作為的唯一時刻。
一個長期面對多重任務並竭力平衡生活中各種要求的人,以快節奏奔跑了這麼多年,特別是在高強度的18個月的工作之後,想要停下來,學著去活在當下,感覺就像用赤手空拳去擊打磚牆一樣困難。在探索正念的那幾天裡,我漸漸發現了或者說重新發現了自己活在當下的能力。有了這個發現,我開始在頭腦、身體和心靈的各個層面重新找回了曾經的自己。慢慢地,心的復原力甦醒了。
剛到家,先生在門口接我,他立刻感覺到了我的一些改變。相比之前,我的心變得更加開放,身體也得到了充分的休息,情緒也趨於平穩。我繼續做著每天的禪修練習,並且開始注意到一些自己的心沒有正念的時刻。例如,有時候我會發現自己不自覺地開始考慮明天的會議,而沒有傾聽正開著的會議內容;有時候我會一邊吃午飯一邊查郵件,完全沒有嚐到湯的味道。另外,在某些情況下,我開始覺察到不少自己對人、對事的下意識反應,而這些都可以用已經掌握的正念練習來調整,因為練習能夠創造出心靈的空間,從而能夠清醒地做出不同的選擇。對舊習慣的新發現,使我能夠進一步探索和擴展自己的心智能力。
起初幾年,我的禪修練習總是私下進行。我認為大多數同事不會理解我為什麼要進行禪修。實際上,我敢肯定一些人不會喜歡公司的高層律師成為一個老套的閒人,整天沉浸在平靜的禪修中,律師必須思維敏銳、堅定自信。我的同事缺少對正念的理解,他們或許會把禪修理解為我已經失去了前進的動力和堅定的信念。
我繼續保持著日常的禪修練習,同時想了解更多。於是我又申請了為卡巴金博士「正念的力量」課程的畢業生準備的靜修營。這次靜修營由薩奇·桑託萊利(Saki Santorelli)帶領,他是馬薩諸塞大學醫學院正念中心(The Centre for Mindfulness at the University of Massachusetts Medical School)的主任。
自從初次見到薩奇,直到之後的多年裡我們保持著很密切的關係。他給我分享了正念的智慧與體驗,幫助我深化了自身的練習,並教會了我傳授正念的藝術。我也受邀加入了正念中心的諮詢委員會,成為領導力項目教學主任,並且發揮了自己在戰略規劃方面的專長來支持中心的運作。我們成了同事和朋友,共同開發了第一個正念領導力課程,而且共同指導了5年的領導力工作坊。這對於我來說是一段豐富且充實的旅程,並且最終促成了我人生的一次重要轉折。
同時,在通用磨坊食品公司,我越來越意識到正念練習讓我成為一個更好的領導者。我也愈發感受到同事、朋友以及在其他一些社群共事過的人身上呈現出來的充滿壓力的狀態。實現卓越的領導,無論是過去還是現在都是一件非常困難的事情。他們努力工作,感到筋疲力盡,同時充滿了挫敗感,因為他們沒有時間和空間來找到有創意的解決方案、輔導辦法以及戰略性的智慧,但這些偏偏又是他們力所能及的。
我開始思考,自己正在做的正念練習項目,是否能夠用來培育直接與實現卓越領導相關的心智能力。這已經在我的生活中產生了遠遠超過單純減壓的效果,它轉變了生活中我面對混亂局面的應對方式,而這種轉變也漸漸被其他人注意並感知到了。
有一天傍晚,我坐在辦公桌旁,看看手錶,已經該下班了。一天的工作結束了,我留意到有一種滿足感油然而生。幾乎同時,我記起了那些並不如意的日子,而那時候,我會看著手錶,驚異地發現已經該回家了,同時又納悶當天的時間是怎麼悄然而逝的。
這個短暫的時刻是一次突破,體現出心的訓練讓我的生活發生瞭如此巨大的變化。儘管我還不能夠時刻保持正念,但這個轉變已經讓我體會到為了自己的家人和工作活在當下與懊惱生命的流逝之間的差別。
[1] 1磅約等於0.45千克。
與同事分享我的發現
2005年的一個秋天,我和一位朋友正在去參加高管會議的路上。會議的主題是創新。我們安排了一下午的時間來討論什麼因素會阻礙或促進創新。我們正在尋找一切可能的方法來激發新的想法以拓展新的業務領域。
我們圍坐於分散擺放的桌子前,在引導師的帶領下試圖瞭解是什麼阻礙了更大的創新。幾個小時過去了,我們還是沒有取得什麼大的進展。一位副總裁站起來,語氣裡透著沮喪地說道:「各位,並不是我們沒有好的想法,有的!我們的員工充滿智慧與創造力。但問題是,只要有人提出一個想法,坐在桌邊的所有人都會立刻出來指責這個想法的不是,他們會說‘我們沒有資金、高層不會接受、類似的想法在十年前已經做過了、這要花費太多時間’等。所以這個想法在還沒有機會發芽之前,就已經枯萎了。」在場的人對他的發言都感同身受。
在那一刻我意識到,自己得想辦法將正念領導力訓練帶入到卓越領導力的培養流程中去。我從那位副總裁的話中聽出來,人的思維會有一些固定的模式,而這些模式經常會從個人和組織層面限制我們。現在面臨的挑戰是:要開發出讓一家相對保守的公司所能接受的訓練方法,並能吸引那些被認為已經接受過良好訓練的領導者。
為了在最短的時間內能夠在公司內部產生最大的影響,我一開始必須面向公司的高層管理人員。那時我擔任通用磨坊食品公司的高管已經有一段時間了,知道這群職場精英都是充滿智慧和鑽研精神並不斷追求卓越的人。我同樣知道我們這些人都有接受市面上一系列最新、最好的領導力訓練的機會,所以正念領導力訓練將必須跨過很高的門檻。
因為我已經用正念練習來專門提升自己作為領導者的效率,承擔更大的責任,與生活中的其他人更深入地交流以及保持生活的平衡,所以我並不希望將正念訓練僅僅視為一個減壓與提升健康狀況的項目。這種心智訓練將有可能找到新的領導力模式。一開始可以幫助領導者自身,之後會在整個公司範圍內產生影響,而最終將影響整個社會。
起初,我和一些同事進行了私下交流,和他們分享自己的體驗,並邀請他們一起體驗我和薩奇共同開發的新課程。當有了14位自願參與者時,我和薩奇陪著他們一起來到明尼蘇達的一家小型旅館,舉行了第一次為期4天的正念領導力靜修營。後來這類靜修營被稱作「通過正念培養當下的領導力」(Cultivating Leadership Presence Through Mindfulness)課程。這是一次高強度的獨特體驗,我希望從參與者那裡得到坦誠的反饋,甚至我有一些焦慮不安,大家對這個課程到底是什麼感覺呢?長期從事管理工作,我已經不會把任何成功看成是理所當然的事。我希望經過評估之後,對成功與失敗的因素能有更深入的瞭解。
我給他們寄了一份調查表,上面有5個開放的問題:
你認為靜修營有價值嗎?
你認為哪些環節是沒有價值的?
什麼讓你感到驚訝?
訓練是否會對公司產生價值?
如果能產生價值,將如何產生?
當收到調查的反饋後,我發現最常出現的字眼是蛻變(transformative)。
這是他們發自內心的反饋。當公司裡其他人問參加靜修營的同事的體驗時,他們的回答通常是「你一定要去試試」。快速的傳播就這樣開始了,有每週一次的禪修會、兩月一次的深度練習以及最終每年一次的畢業生靜修營。這從來都不是公司主辦的項目,而是由領導者自己發起並傳播開的,之後也是領導者們請我想辦法訓練他們屬下各層面的員工,這個要求最終形成了為期7周的「正念領導力與健康」(Mindful Leadership and Wellness)課程。幾年之後,我被要求開發一項針對新晉經理的訓練課程,最終開發了一個為期兩天的項目,稱作「不尋常的領導:有意識暫停的力量」(Leading Differently:The Power of a Purposeful Pause)。
這個訓練方法的快速傳播、領導者們紛紛要求額外的正念訓練項目來支持他們的工作、以及把訓練推廣到機構內的所有員工等事實,都是對正念領導力有效性的很好的測試。當通用磨坊食品公司的領導者開始運用心智訓練來培養自身的專注力、創造力、思維清晰度及同情心時,他們也為在工作環境中創造更多的激勵與關懷提供了空間,同時他們確保了屬下的其他同事同樣有機會接受訓練。7年之後,這個旅程仍然在繼續,已經有超過500位員工參加了正念領導力與健康課程。
2008年,我和薩奇決定讓全世界的領導者都能夠參與到訓練中來,我再一次私下與通用磨坊食品公司之外的領導者進行了交流。當然,通用磨坊食品公司的畢業生靜修營還在進行。
隨著對4天靜修營的需求的持續升溫,我和薩奇清醒地意識到可能需要成立一個專門的非營利機構來開展課程,同時又專門訓練課程教師——那些既瞭解領導者的角色又有正念練習經驗的人。在家人和很多曾經接受過訓練的領導者的支持鼓勵下,我在2010年創辦了正念領導力學院。學院旨在邀請更多的來自社會及企業各個層面的領導者參與到正念領導力的訓練中來,而這正是目前卓越領導力培養中所缺失的一環。離開公司法務部,轉而投身於正念領導力訓練的推廣與傳授,這絕不是我曾經的職業生涯規劃,完全是我之前沒有預料到的一次轉型。實際上,直到現在,有時候我還在好奇這一切是怎麼發生的。能夠在這條道路上繼續前進,並幫助人們發現自身內在的力量是一種榮幸,我也相信正念領導力訓練,同其他正念訓練一起,能夠讓個人的生活、組織以及整個世界發生真正的改變。
如果我們想成功地應對目前世界上的一些主要問題,最好的辦法就是培養心靈的空間。當領導者們做出損害公司、員工以及社會的決策時,往往不是智商的問題,而是由於過於忙碌的日程安排和「自動導航」(autopilot)的工作狀態導致了輕率與衝動的決策。同樣重要的是,處於領導者角色的人要幫助各個層級的員工都逐漸意識到,每個人都有能力通過越來越多地覺察自己當下的狀態來更好地領導和影響身邊的人,並且做出清醒的決策。正如帕克·帕爾默(Parker Palmer)曾經寫道:「領導者具有不尋常的力量,能夠將自己的陰影或者光亮投射到他人身上。」我們都擁有那股「不尋常力量」的潛能。因此要問,你是什麼樣的領導者呢?你投射的是陰影還是光亮呢?
第3章 正念與卓越領導力
領導力不關乎頭銜、地位與組織結構圖,而是一個生命影響另一個生命的過程。
——約翰C.麥斯威爾(John C.Maxwell)
在一次正念領導力訓練課的開場,一位新升職的大公司副總裁大衛給其餘的參與者分享了自己的一個教訓,那讓他意識到作為一名領導者覺察自己行為的重要性。
一天早晨,我在去辦公室的路上遇到了本部門的兩個工程師。在電梯裡,大家就寒冷的天氣聊了幾句,然後我提到剛聽到的收音機裡的一個有趣的談話節目,討論減少燃料消耗的潛在措施。他們出了電梯,我也沒再多想這件事。但讓我吃驚的是,三週之後,這兩位工程師的經理自豪地給我拿來了一份關於收音機裡的專家所提問題的詳細分析方案,還包括涉及我們行業的潛在損益估計。當時我十分尷尬,自己只是在聊天而已!我並不希望他們花時間與資源去研究這件事情,這份報告肯定佔用了他們很多處理更為緊迫、重要工作的時間。
大衛看到了領導者所擁有的漣漪效應,這可能讓事情變得更好,也可能讓事情變得更糟。電梯裡的聊天所產生的影響是無意的,也沒有發生什麼特別的傷害。但是,值得牢記的是,我們所做的每一件事,或者我們沒能做到的每一件事,都會對其他人產生影響,這其實對所有人都適用,只是作為領導者,潛在的影響會更加巨大。當我們沒能發揮全力,或者沒能關注當下發生的現實情境時,粗心導致的錯誤或者錯失業務機會的概率就會增加。新聞裡充斥著各種粗率的領導行為的例子,有意無意地造成了許多傷害。
事實上,我們也許都經歷過由於一些不經意的行為或者疏忽而造成不良後果的事情。三年前無意間你說的一句話強烈地傷害了朋友的自尊;你用惱怒的口氣問下屬一個問題,讓他覺得自己工作沒有到位;你對他持續幾個星期的發牢騷,就會成為其他人閒暇時的傳聞。
我們必須清醒地意識到細微的行為也會產生向外擴散的漣漪效應,形成傷害性的或者有益的結果。那麼,如何才能培養相應的能力來實現有正念的卓越領導,從而使我們的行為產生更恰當有效的影響呢?
為了回答這個問題,讓我們先思考一下卓越領導究竟意味著什麼。
(要聽到下面這個練習以及本書其他練習的音頻,請登錄www.finding the spacetolead.com,在該網站上可以收聽或者下載所有相關音頻文件。在書中,符號
表示相應的音頻文件。)
卓越領導力的省思
舒服地坐著,閉上眼睛。留意呼吸的感覺,儘量放下讓人分心的一切。
當你準備好了,請憶念一位你認為具備卓越領導力的人,可以是你認識的人,也可以是在書上讀到過的領導者。
給自己一些時間去回答以下問題:
為什麼想到這個人?
此人身上的什麼特質讓你在思考卓越領導力的時候想到他?
保持耐心,帶著開放與好奇的心態去思考這些問題,但不必過多分析和思考。
先將最早出現的一兩個答案放在一邊,再看看是否能浮現出更多的他的特質。
當你睜開眼睛的時候,把答案寫在一張紙上,這樣會有利於你接下來的深入閱讀。
當聆聽到這些反思問題的迴應時,你會發現答案裡面並沒有包含很多公司領導者最常見的衡量標準。例如,你應該不會把始終能完成季度指標列為卓越領導者的特質,相反,就像許多和我共同反思這些問題的領導者一樣,你的列表裡很可能會包含以下一些答案:
尊重他人
思想開放
富有同情心
清晰的願景
善於激勵
擅長傾聽
富有創造力
耐心
善於合作
為人友善
優秀的導師
當然並不是說完成季度指標不重要,這也很重要。但是,讓領導者脫穎而出的並不僅僅是這些量化指標。在我做為公司管理者以及傳授正念領導力的經驗中,我發現針對這個反思所呈現出來的特質都來自於豐富的個人閱歷。這些人都接觸過我們,激勵過我們,讓我們感受到他們的領導力。這些特質可以歸納為實現卓越領導的兩種能力。
一是領導者與自身、他人和社會聯結的能力。
與自身的聯結是指忠於自己的價值觀和道德標準,這是我們處於這個紛亂時代需要掌握的方向盤。
如何真實地與他人深度聯結,體現出崇尚融合的組織環境與相互孤立、互不交流的環境之間的差別,而正是這種融合營造了互敬互重、相互合作的工作氛圍。
與社會的聯結來源於能夠看到更遠大的圖景,而不受困於單一目標的囹圄之中。這種更加廣泛的聯結是偉大的組織展現其存在意義和激勵員工的方式。在第1章巧克力召回的案例中,領導者們聯結自己、他人和消費者的能力幫助他們最終做出了正確的選擇。
二是領導者有技巧地發起變革與引導變革的能力。有技巧這一點非常重要,不是通過命令與控制,而是充滿了好奇心和意願,通過合作與傾聽來領導。經常在最終決定變得清晰之前,我們需要安於模糊的不確定狀態。同樣是這種能力,能夠讓領導者願意勇敢地站定立場,把企業與行業帶向新的領域,將失敗當作一種學習。
如果更加深入地研究這兩項能力,我們會發現卓越領導力的四個基本特質:專注力、心智清明、創造力和同情心。雖然你可能還會想到優秀領導者所具備的一些其他的行為與特質,但根據我的經驗,這四項是必然存在的。當其中一項或者幾項特質缺失的時候,你的聯結能力或者有技巧地發起、引導變革的能力就會大打折扣。
卓越領導力的基本要素
卓越領導力的四個基本要素(專注力、心智清明、創造力和同情心)都來源於我們頭腦和內心的品質,並且可以通過正念領導力的訓練來強化與培養,讓我們來逐項瞭解一下。如圖3-1所示。
圖3-1 卓越領導力的四個基本要素
專注力
我聽到越來越多的人為了保持專注而掙扎。在公司和商學院裡,大家都意識到了保持專注的困難。我最近與一位頂尖商學院的教授做了交流,他向我詢問了將正念領導力訓練引入課程的可能性,因為商學院的學生普遍發現他們很難完成要求很高的閱讀計劃。或許你已經覺察到了如下狀況:需要更加頻繁地回顧之前讀過的材料,或者讀完一份資料花的時間比預期要長得多。在閱讀文章、完成計劃,甚至是在一次談話中保持專注都是一件困難的事情。很多時候,儘管想要保持全神貫注,但我們的思緒會遊走,分心於腦子裡蹦出來的各種念頭,包括沉浸在自己的思考裡。
如此不穩定的注意力會導致什麼後果呢?
當你分心的時候,你的效率就不會太高了。例如,你想留出一個小時坐下來寫一份最近的工作報告。但是很快,你就因為新短信或者新郵件的提示音而分心了,你會不由自主地去查閱內容。就在你很快地回覆短信、郵件或者查看一下臉書(Facebook)或領英(LinkedIn)上的最新動態時,5分鐘就過去了。更糟的是,當終於可以回來寫報告的時候,你還得花時間讓頭腦回到分心之前的狀態,返回剛剛讀到的背景材料當中去再次找回思路。這重新開始的過程會花費很多時間,更會打斷深入發掘複雜的戰略性問題和潛在機會所需要的持續的專注力。
另外一個失去效率的方式是在你與人交談或者開會的時候。這種情況下你會失去與人當面的聯結。你全神貫注、認真傾聽的時候與對方建立的聯結能夠讓人感覺得到了傾聽,相反則會讓人覺得沒有受到尊重。
你或許會問,人們和你談話的時候是否能發現你走神呢?當你與對方保持眼神接觸並且不斷點頭示意的時候,他們會不會注意到你的注意力已經渙散,心已經在下一個會場了呢?他們當然會看出來。回想一下,當你有重要的事情向上級經理彙報,說話的時候你坐在她桌子對面,她直直地看著你,偶爾點頭或者微笑一下,當離開她的辦公室時,你會清楚地感覺到她根本沒有在聽。而你是怎麼知道的呢?那是因為當雙方的注意力集中到當下所述說的事情上的時候,將會產生一種說話者能夠感覺到的聯結。當人的注意力渙散很長一段時間之後,這種聯結就消失了。
如果在工作中運用正念領導力的訓練方法來強化自己的專注力,你就能夠學會如何注意到自己的注意力從當下漂移開去了,並且能夠學到怎樣把注意力從渙散的狀態重新轉移到當前的工作中來。經過一段時間,你會越來越快地覺察到自己注意力渙散的時候,你會讓心有更強的力量直面目標、保持專注。這會加強你與他人聯結的能力,並且能讓你面對問題與機遇時,更好地保持全神貫注。
心智清明
在繁忙的工作環境中,你會發覺自己急匆匆地從一件事情奔向另一件事情,以至於沒有時間看清楚眼前的狀況。你看到的只是自己期望看到的,或者說,是你想看到的。
很多情況下,我們都不會發揮內在的能力去挑戰自己的假設並觀察當下的實況。
戈登·麥肯齊(Gordon MacKenzie)是《繞著大毛球飛行》(Orbiting the Giant Hairball)一書的作者,也是賀曼(Hallmark)公司的創新先鋒,他把這種盲目行為解釋為對於某種模式的信任:
我們越相信某一個模式是事實,這個模式就會變得越僵化,越僵化,對我們的限制也就越大。這樣有一種安全感,一種處於已知情況下,避開未知威脅的安全感。所以模式的兩面性就體現在:一方面它能使人在已知的「堅實」的基礎上,給人一以貫之的感覺;另一方面,如果沒有正念覺察的話,它將成為一種會成癮的麻醉劑,只是用來抵抗宇宙的不可預測性給人帶來的痛苦,卻讓人遠離完整的現實和一個充滿無限可能性的世界。
在意識到自己受困於固有模式之中或者處於應激反應的工作狀態下時,學會暫停是正念領導力訓練的一部分,這能夠發展出讓我們看清當下的問題和機遇並從容選擇如何迴應的能力,當然這也可能意味著打破固有的模式。有時候,清明的心智會讓我們決定對當前的情境保持按兵不動,儘管大家傾向於行動,但有時靜觀事情的發展才是最明智的選擇。
培養保持心智清明的能力不僅能夠讓我們看清周遭的人和事物,也能更加明瞭我們自己。例如,當開始注意到自己對某些情境的應激反應、自身的條件反射設定(conditioning)與教育所過濾掉的一些我們需要看到的事情時,我們就會收穫不少重要的發現,而這些發現往往能給我們帶來重大的改變。
凱文是一位成功的企業家。當參與正念領導力訓練之後,他開始注意到自己的一些變化。他說:「對自己的看法會影響我的領導方式。當我覺得沒有達到自己的預期時,就會認為身邊所有人都沒有達到我的預期。一旦看到了這些想法會影響自己的領導方式,它們對我的限制就開始鬆動了,我做出了改變。」在凱文覺察自我評判並質疑這種評判是否有價值的過程中,同樣也注意到,有時自己給別人提供的沒事實根據的負面反饋很傷人。
世界變得愈加緊密,全球市場被不斷拓展,而資源卻越來越稀缺,舊的行動指南已經很難發揮作用了。我們需要那些能夠看清當下形勢的,而不只是對現實做出猜想和陳舊判斷的領導者,這樣才能對前進方向做出最佳的選擇。我們需要能夠對自己的頭腦過濾器(filter)和條件反射設定有覺察的領導者,他們能夠注意到自己頭腦中評判的聲音、面對無知的恐懼、面對風險時的不適、對失敗的恐懼與尋求安全的舊有模式的傾向性。在這個自我覺察的過程中,領導者們能發現他們真實(authenticity)的自我以及與同事一起善巧實現變革的能力。要成為勇毅、正直的領導者,我們需要有明察當前現實環境的能力,並以此為基礎形成新的行動指南。
創造力
正如哥倫比亞商學院(Columbia Business School)的威廉·達根(William Duggan)在其《戰略性直覺與創新戰略》(Strategic Intuition and Creative Strategy)一書中指出,洞察力(insight)的閃現是創新的核心因素,腦科學的最近進展使我們瞭解到,創造力的迸發需要給大腦留些悠閒的時間(slow time),心處於當下,往往能激發更多好的想法。同樣,在《紅線思維》(Red Thread Thinking)裡,作者黛布拉·凱(Debra Kaye)的研究表明,我們需要把自己暫時從「以任務為中心」的思維模式中抽離出來,這樣才有可能發現一種新的連接與關聯。創造的大腦非常需要這個空間,但當我們的日程表上充斥著各種會議,待辦事項清單長達幾頁的時候,這種創造力所需的空間幾乎是不可能存在的。
創造性的解決方案與主意,在沒有被持續不斷的工作安排所壓迫的情況下,更有可能出現。你是否注意到,為創新的解決方案的浮現設定期限的效果,遠不如給心靈留出能激發創造力的額外的空間。有多少次你早上醒來便想出瞭解決方案,或者在洗澡的時候突然靈光一現。我們的心需要一段遠離分析性思維的時間,從而醞釀出充滿創造力的解決方案。
這是為什麼呢?
事實上,持續的絞盡腦汁會阻礙每個人內心深處的智慧的湧現,這些智慧是我們持續學習和生命體驗的積累,也因為其重要性被儲存下來,當我們手忙腳亂,處於分心、不在當下的狀態時,這些我們自身不斷髮展和繼承下來的寶貴的資源就被掩埋起來,與自己失去了聯結。
好消息是你可以訓練自己的心智,從而與持續的心念之流建立一種不同的關係。在這個過程中,你能為創造力留出更多的空間。
同情心
同情心(compassion)來源於我們對痛苦的理解和緩解痛苦的渴望。同理心(empathy)能夠將我們與他人的感受聯結起來,有時也用作同情心的同義詞,但就我的理解與經驗來看,真誠的同情心超越了同理心。我們富有同情的心能夠認識到,同理心只是基於我們對普遍人性(common humanity)的理解,而同情心時常會提醒我們,當看到他人正遭受痛苦的時候,我們與他們的差距僅在於時間與處境的細微差別,我們會感到一股要去緩解他人痛苦的衝動。
在培養內在的同情心時,我們也會看到,儘管有能力以某種方式去緩解痛苦,但有時我們卻很可能選擇逃避,這種逃避包括無視我們給別人或自己可能造成的痛苦。有多少父母會意識到自己批判性的言語給青春期的孩子造成的痛苦?當看不到自己是造成痛苦的根源時,我們很難去緩解痛苦。
培養同情心的第一步是對自己抱有同情。當開始對自己懷有同情的時候,我們就會願意在生活中給自己更多的空間,從而看到自身遭受的痛苦,願意給自己多些善意。
這對於我來說可不是一件容易學的事,也許對其他領導者來說也一樣。在擔任領導者角色的25年間,我有幸與社會各界的優秀人士一起工作,他們都是承擔了很多責任與義務而且工作極其勤勉的領導者,他們總是把自己放在無足輕重的位置上。我們不認為自己需要關愛和同情,否則會讓我們覺得自私和自我放縱。但其實每個人都需要同情,就像其他人性中美好的特質(如愛與幸福)一樣,只有我們先將同情心給予自己,才能將同情心傳遞給他人。深入地瞭解我們自己與更好地敞開心扉是一個整合的過程。
同情心幫助我們瞭解自己與他人以及人類很多共有的相似之處,它幫助我們瞭解人與人之間的相互聯結,並鼓勵我們關注周遭人的福祉。作為卓越領導力的基本要素之一,它能讓我們創造出迥然不同的工作計劃,或者對我們的做事方式做出重大改變。同情心提醒我們:最好的領導者服務於他人並且也關懷自身的身心福祉。對於偉大的領導者來說,同情心是一股強大的引導力量,然而它卻常常遭到誤解,並在工作中經常被低估和排除在外,我們錯失了多好的機會呀!
我們知道人類身體的能力可以被開發,從而增強力量、靈活性與復原力。現代腦神經科學告訴我們,我們同樣可以發展心的內在能力,包括保持專注、心智清明、創造力與同情心。在接下來的章節中,你會看到如何通過簡單的日常禪修練習與「有意識暫停」來開始訓練你的心智,從而培養與加強各項能力。
目前,有影響力的人並沒能發揮心智的全部能力來實現卓越領導,我們不能再承受這樣的後果了。我們需要合適的工具和訓練來對症治療無時不在的通信互聯(connectivity)、一心多用與信息超載所帶來的負面效應。我們需要能夠持續實現公司、員工與社會共贏的卓越領導。
許多不同行業的公司都逐漸找到了這種共贏的局面。我們看到的不僅僅是通過競爭和促銷來做產品的市場營銷,而是在鼓勵消費者購買本公司產品的同時,將一部分銷售收入轉向對非營利機構的資助,如美國心臟協會、大自然保護協會和特殊奧林匹克運動會。這些營銷活動既有利於銷售,又能夠激勵員工,同時也能夠支持非營利機構,從而實現共贏。
我們也開始看到一些企業轉而尋求可持續的製造及包裝方式。這些企業理解到這樣做的漣漪效應,並且意識到:如果人類想要繼續生存,就必須合理利用地球上有限的資源。它們發現自身做出的很多基於環境保護的改變,同樣有利於商業。消費者越來越傾向於購買那些負責任的公司的產品。然而這些改變才剛剛開始,目前尚停留在小範圍內,還有很多事情可以做。只要優秀的領導者有自己的空間能夠去發掘各種可能性,那麼尋找這些創新性的解決方案對於他們來說將是一個充滿吸引力的挑戰。通過正念領導力的訓練及其應用能夠創造出更多的空間,從而擴大此類項目的數量與範圍,同時引發其他潛在的實現共贏的機會。
我們需要更多的人能夠運用專注力、心智清明、創造力與同情心來實現卓越領導,我們需要與自己、周圍的人以及社會都能良好聯結的人,我們需要懂得如何巧妙地發起變革的領導人,我們需要能夠身體力行正念領導力的男性與女性!
幸運的是,我們的領導者(其實包括所有人)都天生具備所需要的基本特質。關注當下的能力是與生俱來的,只需要利用一些訓練來重新發現。我和同事們在正念領導力學院的靜修營和工作坊中向客戶公司的員工和領導者教授課程,總是不斷聽到有人分享說,這項體驗與練習能夠讓他們用一種更加圓滿和充滿意義的方式去面對現實和人生。
一位來自馬薩諸塞州的醫生麥克如此描述他的體驗:
在領導力訓練中加入正念練習的特別之處在於:它不要求我與眾不同,而只是讓我更充分地成為真實的自己。
作為一名領導者,如果希望以創新且真實的方式去發揮影響,那麼最好的方式就是充分地認識你自己以及明察周遭的情境。當能夠做到這些,當能夠用一種動態的方式去改變自身與外界的關係時,你身上擁有的潛在的正向影響將是無限的。無論你的行為是多麼微不足道,也同樣能夠撼動山嶽!
第二部分 領導者的禪修練習
第4章 禪墊、清空頭腦和其他迷思
保持注意力是我們真正的功課,必須堅持不懈。
——瑪麗·奧利弗(Mary Oliver)
如果在谷歌上搜索正念禪修,在數以百萬計的條目中,你會發現一大堆含糊不清的定義以及各式各樣的練習方法。那麼在這本書裡,正念訓練到底指的是什麼呢?
目前社會上對於禪修和正念存在不少誤解,因此讓我們先來列出本書所不涉及的內容。
正念練習不是:
一種宗教信仰
一種清空念頭的技巧
一種新紀元運動式的焚香唱誦的方法
一種放鬆的技巧
一種深呼吸的訓練
一種消除壓力的方法
正念練習是一種發展心的內在能力的方法,其中包括那些與卓越領導直接相關的能力(正如我們在第3章所見)。正念練習的美妙在於方法很簡單(並不意味著容易),而且不需要特殊的設備來輔助。
基礎正念禪修的指導
(1)找到一個能夠舒服地坐著的地方,身體保持安靜和穩定。坐在靠背椅上就行,也可以用禪坐墊,但不是必的,坐在禪墊上並不會讓你的禪更有成效。如果想要坐在地板的禪墊上,我在接下來幾頁的「日常禪小竅門」裡提供了更具體的指導。
(2)有選擇地把自己的注意力集中到一個特定的對象上。任何對象都可以成為正念禪的專注點,不過,在初學時,把注意力集中在你的感官能夠輕易感受到的對象上,將會非常有幫助,例如自己的呼吸或是周圍的聲音。(在後面的章節中,我們會介紹把注意力集中於念頭和情緒的練習。)
(3)當有意識地引導注意力時,對你注意到的任何現象保持開放的好奇心。沒有必要去改變、控制或者評價任何你覺察到的現象。
(4)留意自己的注意力被帶走或漂移的時候,並且把注意力重新拉回到專注的對象上。不要評價自己在這個練習過程中做得如何。
讓我們來具體演示一下立刻可以嘗試的正念禪。
找一個舒服的地方坐下來。
將注意力專注到呼吸進入身體與離開身體的感覺上。
無論你對呼吸感覺最強烈的部位是在鼻腔、胸廓還是腹部,把注意力儘可能地保持在這個部位,覺察隨著吸氣呼氣所產生的感覺。
當你感覺到心神漂移的時候,比如開始盤算自己將要做的事情、預想將要與某人對話的內容或者在腦子播放小電影,請重新把注意力帶回到呼吸的感覺上。沒有必要改變正常呼吸的節奏,也沒有必要進行深呼吸,僅僅覺察已有的感覺就可以了。沒有什麼要去改變、控制或者理的,只是留意一呼一吸間身體的經驗。
聽起來是不是非常簡單?嘗試一下這個練習吧,就10分鐘。
也許和大多數人一樣,這個小小的練習會讓你感到十分驚訝。儘管想要竭力專注於相應的感覺,例如吸氣時胸腔肋部的擴張與呼氣時的放鬆,但很快你就會被晚飯的計劃、周圍的聲響或者身體某處的不適等吸引而分神。
哪裡出了問題呢?
其實壓根沒有什麼問題。
你只是有機會體驗了一下心神遊移的實相,儘管想要專注於呼吸,我們依舊有必要經常拽回自己的注意力。當今時代,我們的心不斷地被拉扯到各個方向,所以心的狀態是躁動不安的。我們幾乎再也不能全身心地投入到任何事情裡,而是生活在一種持續的局部注意力(continuous partial attention)的狀態之中。對於我們來說,訓練自己專注於單一對象的確會顯得有一些陌生。
心不停遊移的模式所帶來的問題是,當需要專注於一件困難的事情或者一次有難度的交流時,我們會時常發現自己甚至在極短的時間內都不能保持專注。雖然大多數人都沒有接受過專注力的訓練,但我們自己就能夠用這種簡便的方法來開始培養和強化內在的專注力。
儘管練習的基本框架是簡單的,但在實際練習中,仍然需要自制力(discipline)和對自己的同情心:自制力能讓不停遊移的心重新回到所專注的對象上,同時對自己的同情和友善能讓我們在帶回注意力時更加自然,不帶批判。
假如你是習慣於用強烈的自我批判來激勵自己取得成功的人,這樣做的難度會非常大。試著放下評判,僅僅是在注意到分心的時候,重新帶回注意力而已。我曾經聽到一個禪修老師把這個過程比作訓練小狗聽話。當小狗的注意力從正在學的東西上移開的時候,你要自然而堅定地引導它回到訓練上來。這個比喻既貼切又幽默,我一直非常喜歡。我們在訓練小狗的過程中都能保持耐心與關愛,為什麼要對自己過於苛刻呢?
這是第一種日常的禪修練習,花點時間每天進行兩次,每次10分鐘。這是重要的基礎練習,因為當深入具體的正念領導力訓練時,需要注意力的集中和保持來為你創造出心的空間,並且它也將幫助你去探索如何把正念練習融入生活中的方方面面。所有這些練習都讓你活在當下,這對正念領導力的培養是非常必要的。
正念禪修需要有規律地保持並不斷重複練習才能發揮作用。正如規律性的鍛鍊能發展身體內在的能力讓我們變得更加強壯、靈活與柔韌,日常的禪修練習能開發心智的能力,讓我們的心更加有復原力,反應更加敏捷,也更加清明。在認定「我已經擠不出一丁點時間來了」之前,請問一下自己,清晨和整個白天,難道真的找不出兩段10分鐘的時間嗎?你做的每一件事情都比心的練習重要嗎?你能放棄一些事情來給日常的禪修練習騰出時間嗎?如果你和我所認識的許多取得巨大成就的領導者一樣,也許記住下面這句話會很有幫助:當運用正念來培養和展現領導力的時候,你不僅僅是在幫助自己,同時也會變得更有能力來幫助他人。
日常禪修小竅門
(1)每天兩次10分鐘禪練習的效果要好過週六來一次1小時的練習,持續練習很重要。
(2)如果你發現直接靜坐10分鐘很困難,試試在練習之前散個步或者做一些其他練習。
(3)如果坐在椅子上,請將雙腳平放在地板上,豎直背部、脖子和頭部,雙手自然地放在大腿上。
(4)如果想坐在地板上,你可以疊一張毯子,上面放一兩個枕頭,或者也可以用禪坐墊。雙腿盤在身前,坐在坐墊的前半部分,骨盆微微前傾,雙膝觸地。雙手自然地放在腿上。(如果這個姿勢讓你覺得不舒服,就請坐在椅子上。記住,使用禪墊並不意味著可以成為一名更好的禪者。)
(5)如果你錯過了一天或者幾天的練習,只要重新開始練習就可以。日常禪練習在你接下來的10分鐘內就可以完成。
在最近的一次正念領導力工作坊中,處於職業生涯中期的工程師瑪莉亞,在下午練習結束時深深嘆了一口氣。當我問她是否有什麼想表達的時候,她說有挫敗感,因為自己沒有進入禪修狀態。她接著解釋,在上午的練習裡,她能夠長時間地把注意力集中在呼吸上,只需要偶爾把注意力拉回來。但是,下午練習時,她感到自己不斷地被關於家人和正在處理的新任務的想法或者其他學員的咳嗽聲所幹擾,因此經常從呼吸上分神,這讓她覺得非常不舒服。
我提醒她正念練習的方法是,覺察到分心的時候,就把注意力引回到所關注的對象上,也就是呼吸的感覺。我問她這是不是自己在練習的內容。她停了一下,迴應道:「是的,但是我認為,下午的練習應該和上午的練習一樣,心較少地受到幹擾。我非常享受上午那種廣闊的感覺,希望能夠回到那個狀態中去。」
瑪莉亞的挫敗感來源於她給自己的體驗設定了預期,這恰恰會妨礙我們進行日常禪修練習。瑪莉亞所認為的一次「糟糕」的禪修練習,只是當時她的心的活動狀態的體現而已。練習本身並不「糟糕」,只是她主觀上認為每一次禪修練習的體驗應該是一樣的,事實上並不是如此。你要訓練自己的心,使其能夠覺察到什麼時候注意力會漂移,並且重新把注意力帶回來,這需要不斷的練習。這就是開始訓練心的方法,可以使你在一天中其他的時間裡哪怕沒有禪修也能保持專注力。如此一來,對於喜歡做白日夢,或者工作的時候想著家裡而在家的時候想著工作的慣性行為,你不會再覺得無能為力,而是學會了覺察什麼時候自己雖身處一地,心卻遠遁他方的狀態。最重要的是,你學會瞭如何把注意力帶回當下,在練習過程中注意到的不斷遊移的心正是整天伴隨著我們所有人的活躍的心智本身。通過正念練習,你能夠開始鍛鍊保持專注的能力,逐漸學會更好地活在當下。
桌椅禪修
我們大多數人整天花很多時間坐在辦公桌旁邊。在我任通用磨坊食品公司高管的15年間,每天很大一部分時間都坐在辦公桌前、會議室內或者同事的辦公室裡。很自然地,我就想開發一套人們工作時坐著就能進行的禪修練習。
如果在工作時間能騰出10分鐘,找到一個相對安靜的地方,那麼桌椅禪修就可以成為你每天兩次10分鐘練習中的一次。你或許需要想點辦法才能找到一個安靜的地方。很多學員告訴我,他們走出辦公室,找到一間空會議室做練習的效果最好。有些人在午休的時候,走出辦公大樓,坐進自己的車裡練習。雖說叫作桌椅禪修,但並不一定非得要有桌椅才行。任何你可以安靜地坐下來練習的地方都可以,甚至在飛機上也可以。
開始桌椅禪時,先把注意力集中到呼吸的感覺上。當你準備好了,將注意力轉移到腳底,開放地覺察能注意到的一切。或許你能夠覺察到腳底由於雙腿的重量而承受的壓力;或許你注意到腳底很溫暖或者是冰冷的。只是覺察,不要去評判,也不要想東想西。如果你的心遊移開了,就自然而堅定地把注意力重新帶回來。
接著把注意力依次轉移到腳背、腳踝、小腿、膝蓋等,逐步掃描整個身體,覺察身體的觸覺、不舒適以及那些感受不到任何觸覺的部分(例如,也許你現在覺察不到肩膀上的任何感覺)。沒有必要去特意搜尋感覺,繼續逐漸掃描身體的過程,花些時間,以開放的心態去感受。
這個禪修練習是培養專注力的另一種方式。它的價值在於能蒐集身體中那些被你經常忽略或者沒能充分理解的重要信息,這些信息可以分為兩類:一類是關於我們身體健康方面的信息,我們會在這一章裡詳細闡述;另一類是關於我們情緒方面的信息,這會在第12章具體介紹。
當掃描整個身體時,你會覺察到不同的觸覺,包括身體有些部位感到發緊、酸脹或者疼痛。或許你還會整體感覺到睏倦甚至病怏怏的。對於很多人來說,這些發現都讓他們要麼是對自己當前的身心狀態感到驚訝,要麼是因為之前自己竟然對此渾然不知而感到驚訝。這些感覺是身體的語言,有覺察的時候,你會更加清晰地聽見身體正在向你訴說的聲音。實際上,人類不僅能夠通過皮膚上的神經末梢來獲得觸覺,我們同樣有內感的能力,就是能感受到身體內部發出的信號。如果這是人類固有的能力,我們為什麼不能始終留意到這些信息呢?
有很多種可能的答案:或許過度繁忙、永不停歇的生存狀態沒有給我們留下必要的關心自己健康的空間,或許工作中的完美主義傾向也沒有給我們生病和療愈留出足夠的時間。我們許多人受到的訓練就是讓自己帶傷上陣,並且在追求卓越的過程中昇華這種痛苦。因此,當我面對一群領導者,問他們有多少人注意到,自己只會在週末或者休假的時候才生病時,他們紛紛舉起了手。這是為什麼呢?也許只有在那短暫的假期裡,平時被壓制的身體信息才有可能被聆聽。如果停下來反思一下,我們就會發現,如果身體感覺被忽略的時間過長,身體的反應就會逐漸加強,直到不能再被壓制,而往往到了那個時候,我們就會出現嚴重的健康問題。
桌椅禪修是讓你收集並傾聽身體信息的方法。利用這些收集到的信息,或許你可以做出一些簡單的選擇來好好照料一下自己——多做幾次伸展運動來緩解背部的疼痛,調整一下睡眠時間來緩解長期疲勞的狀態,或者改變飲食來減輕胃部的壓力。桌椅禪修是一次10分鐘的身體檢查,或者說,更是一次10分鐘的與自己身心的聯結。
創建個人日常禪修練習
現在看看你的日程表,挑出明天可以做練習的兩段時間,沒必要把這個看作是接下來你一輩子要做的事情,只要騰出明天練習的時間(兩個10分鐘的片段)就可以了。一次計劃一天是開始的最好方法。無論你選擇專注呼吸、聲音的練習,或者是桌椅禪修,任何的組合都可以。如果你習慣於每次都做專注呼吸的練習,也沒有問題;如果你喜歡組合各種練習方法,一次練習專注於呼吸,下一次練習身體掃描,同樣也很好。創建一個適合你自己的日常練習方法。
溫和、耐心地開始你的練習,這是一項新的訓練。正如開始一項健身計劃,全新的心的訓練同樣需要信念與自律,很多時候你需要重新啟動練習。勇敢地面對並且享受對於自己內心的新發現吧!
第5章 有意識暫停
自然的樂章永不休止,她的寂靜只是暫時的停歇,而不是終止。
——瑪麗·韋伯(Mary Webb)
假如你和我們大多數人一樣,已經習慣於持續的忙碌(不停地在會議、電話和談話之間切換),而大多數時候,你並沒有全身心地投入其中,甚至有些時候根本就心不在焉。
持續的間斷注意力已經成為美國(也許暫時還不是世界性的)的流行病。我們用自動導航的模式過著大部分甚至是整個生活,並相信這就是面對眼前快節奏、充滿幹擾的世界時必須採取的生活方式。好像如果沒有生活在這種持續單調的狀態中,我們就會落後,甚至失敗。這樣的工作狀態對於個人、對於職業的代價是什麼呢?媒體上幾乎每天都在報道高壓力下產生的各種生理與心理疾患的科學研究,並且數量在不斷增加。對於我們來說,只需要調查一下自己和周圍人的經歷,就可以知道問題的嚴重性。在你的圈子裡,有多少人在服用安眠藥或者抗抑鬱藥呢?是否有人通過酗酒或其他一些成癮性的行為,例如購物、暴食或者過度工作,來試圖對抗那些身心症狀呢?我們是否會常常納悶為什麼自己會錯過一個重要的事實或者竟然能說出那麼一句冷漠的話來?我們知道自己能夠以一種更加專注、更加充滿同情心的方式來生活,但或許我們已經相信:在目前快節奏與複雜的社會,這麼做是不可能的。
多年來,我收集了許多參加七週正念領導力與身心健康課程的各層級員工課程前後的對比數據。這些問題都是有關工作表現的,其中有一個是讓參與者自評「每隔多久你就會覺得自己處於自動導航模式,從而對正在做的事情沒有太多的覺察?」令人驚訝的是,將近60%的參與者回覆他們經常處於這樣的工作狀態之中。
如果假設這是員工們對於該調查的普遍性反饋,作為公司的管理者,我們又該採取一些什麼樣的行動呢?我們是否已經創造了一個讓員工們習慣於在工作中採用自動導航模式的工作環境呢?如果是這樣,那他們的專業性、工作質量、創造力、生產效率甚至基本的人格尊嚴(human decency)難道不會受到損害嗎?當不能完全臨在(fully present)地看清我們當下的選擇所蘊含的潛在影響時,道德倫理缺失的可能性又會有多大呢?
你自己在工作日的狀態又如何呢?你是否經常覺得如果有透口氣的空間,就能在某件事情上做得更多更好呢?甚至當你完成了工作,並且大家都對成果表示滿意的時候,你是否還有這種感受呢?這種感受的出現是否更與達成結果的過程相關,而不僅在於結果本身呢?
正如在第1章中提到的,當我問領導者他們希望在哪方面得到更多的時候,他們的回答不是資源,也不是權力……
而是空間!
我們需要更多的空間來擺脫機械單調的狀態,專注於重要的事情,而不是被各種要求重壓著的車輪牽著走;我們需要更多的空間來慶祝團隊創造性的工作;我們需要更多的空間來支持肩負著發展重任的人;我們需要更多的空間來傾聽自身的智慧。
要想抵制這種渴望空間與時間的惱人的感覺,你必須有創造性。生活不太可能一下子變得簡單,你也不需要讓生活變得簡單,就能在自己的生活中創造出片刻的空間,方法便是:可以經常做我稱之為「有意識暫停」(purposeful pause)的練習。
什麼是有意識暫停
這是當我們意識到自己身處混亂的環境,有意識地選擇集中注意力的時刻。例如,你注意到身處一個會議裡,但自己的心卻在遙想將來或者回憶過去,幾乎沒有專注於會上他人的發言。這時候,你就可以利用一個簡單的練習將注意力重新帶回到會議室裡來:你需要做的只是花些時間感受自己的呼吸、聆聽四周的聲響或者覺察身體內的感受,從而有意識地把注意力帶回當下。你沒有必要閉上眼睛或者做禪修狀,只需要有意識地讓心暫停一下。
當暫停的時候,你會感受到自己忙碌的頭腦安定了下來。這是什麼原因呢?因為你的心回到了當下,放下了那些會阻礙自己活在當下的念頭。呼吸的感覺、體內的其他感受以及周圍的聲響都只能在當下感受到。你無法感知將來的或者過去的觸覺,無法聽到上一個會議中發言人的聲音,也無法聽到晚些時候下班列車的汽笛聲。你吸入空氣,胸腔和肋部擴張的觸覺只有在當下呼吸的那一刻才能感受到。當有意識地把注意力集中到觸覺與聲音上的時候,你對周遭的情況以及自己身心的感受就會更加清醒。當來自過去與未來的幹擾有所減輕的時候,你就能更清楚地看見當下的情況,然後帶著更清醒的意識去選擇所要追求的目標。
隨時都可以做到有意識暫停:你可以立刻覺察下一次呼吸的感覺,或者腳掌觸地的壓力感,並不需要一間安靜的房間或者禪修墊。無論你身處何地——在一場會議裡、一個電話中,或者是在趕往下一個約會的路上,有意識地將注意力集中到身體的感受上,是打斷漫無目的思維、緩和劇烈的脈搏以及釋放由於思慮過去或將來所引起的喉間緊張感的有效方法。當暫停機械單調的工作,僅僅花很短的時間練習這種方法,你的身心就有機會清零,讓你更清晰地看待週遭事物,讓你能對事情做出合理的迴應而非應激反應,讓你能夠關注直覺發出的信號。
20世紀最偉大鋼琴家之一的亞瑟·魯賓斯坦(Arthur Rubinstein)在臨近生命的終點時,接納了一位年輕記者的採訪邀請。因為當時他的身體非常虛弱,記者被要求問題要儘量簡短。她斟酌了一下采訪內容,最終選擇了一個自己最想問的非常簡單的問題……
「是什麼讓您彈奏的音樂聽起來如此特別?」
大師很快就給出了答案:「我對於音符的彈奏並不見得比很多同行高明,但是音符之間的停頓……啊,那才是最重要的區別!」從一次停頓的沉寂之中,迎來的是下一刻更加清晰、更加溫暖、更加靈光四射的瞬間。對於音樂來說是這樣,對於領導力也同樣如此。
能否有效地將有意識暫停融入每天的工作中,直接與你平常不斷的正式練習有關。如果在日常禪修練習中已經熟悉瞭如何把注意力集中到呼吸的感覺上,你會發現,當在等待一次發言的時候,自己就能更輕易地把注意力集中到這些感覺上。當學會不斷地在日常自動導航的工作狀態中嵌入有意識暫停,你就會開始注意到這些短暫的正念時刻是如何重塑下一刻的。
有意識暫停在工作中的應用
幾年前,我有機會給一個企業部門所有的員工教授日常禪修練習和有意識暫停,該部門以培養創新能力作為其最主要的目標之一。在與員工們交流的時候,我瞭解到:大家都普遍感覺如果要發展強大的企業創新文化就必須讓員工擁有更多開放的時間與空間。
他們告訴我平時沒有時間隨意地交談,也沒有時間聽取已完成項目的報告,或者對正在進行的項目做中期回顧,也沒有空間來聆聽自己內心的想法並且與一些同事交流。他們不停地從一個會議趕到下一個會議,完成一項接著一項的任務,不知道其他任何更有效的工作方法。
正念領導力的訓練能幫得上忙嗎?
我不知道,但是我的確非常清楚他們描述的工作狀態,並且也注意到自己以及其他參加正念訓練的人在領導力方面的變化。然而,這會對創新產生什麼特別的影響嗎?該部門的領導者已經下定決心要嘗試一些不同的方法,所以,我和員工們一起接受了這個挑戰。
我們先召開了一個部門會議,跟大家講解了一下計劃嘗試的內容,並且讓整個團隊體驗了一下簡單的日常禪修練習。儘管對團隊成員來說,一起坐在會議室開會的情景他們都很熟悉,但卻從未體驗過一起安靜地坐著,然而很快,整個會議室就沉浸在寧靜的氛圍之中。第一次的練習為整個新方法的探索過程奠定了基調,也就是先訓練正念領導力,然後再探索嶄新的、具有創新性的工作流程與方法,從而為整個部門營造出更具創造力的工作氛圍。
我要求每個人從自己一天的日程中騰出10分鐘時間來做日常禪修練習,接著又引入了有意識暫停練習,並且要求大家每天找到兩個地方來進行有意識暫停。我們建立了一個內部網站來讓參與者更好地瞭解有意識暫停,而且可以在上面交流練習中遇到的困難。
一個月之後,整個團隊再次聚到一起共修,並且交流他們在嘗試有意識創造心理暫停和空間時的新發現。一開始,所有人都提到每天記得日常禪修練習和有意識暫停是一件很困難的事情。舊的習慣很難被一下子改變,這需要強大的自律和意願。他們注意到,時間總是在繁忙中飛逝以至於總是忘記了練習,但他們同時注意到,隨著日常禪修練習時間的增加,在忙亂中找到自我的能力也不斷加強了,隨之增強的還有將注意力引向身體感覺從而回到當下的能力。
大家紛紛談論了自己的新發現。不少人驚訝地發現,他們有頭痛和背部緊張的症狀。不出所料,他們開始困惑自己為什麼會有這些感覺,自己又能做哪些不同的選擇來減少不適甚至徹底改善這些症狀。
參與者們還提到,他們開始發現每天自己那種不經思考、一成不變的生活方式。有意識暫停開始產生了影響,讓他們能夠在與丈夫或妻子、同事、密友和孩子進行重要的談話時保持全神貫注。
一位工程師說道:「我注意到兒子是衝著我的皮帶扣在說話,而不是對著我的臉。」隨後他就蹲下來,立刻注意到面對面使父子之間的交流產生了變化。一位經驗豐富的經理分享道:她發現自己希望成為團隊強有力的支持者的願望受到了阻礙,因為她的心只能把部分注意力集中於當下。例如,當一位直接向她彙報的員工走進她的辦公室,而自己卻仍舊在想著剛才發送的郵件,後來她在開始下一個會議之前,就關上電腦屏幕,花一些時間練習有意識暫停,從而讓自己做好心理上的準備。(不久她從360度反饋報告中發現,自己的團隊成員感到比過去任何時候都得到了更多的傾聽與支持。)
我給該部門員工另一個有意識暫停練習的建議是在上下班開車路上不要分心打電話或者聽音樂。單純地專注開車:覺察路況、其他車輛、聲音、方向盤轉向以及踩動踏板的觸覺,以及有多少次自己的注意力漂移開,等等。當人們嘗試這個練習的時候,他們經常說起的是「我從來沒有注意到自己的車一直在發出一些怪聲,應該去檢查一下」,或者「我在這條路上開了20年車了,從來沒有注意到如此美麗的日出場景」。一位年輕的母親發現,安靜的開車環境能為她提供一個內心轉換的空間,讓她在到家後能專注於她的家人,而不是仍舊聽著語音郵件,心裡想著明天要做的事情。在上下班路上把心沉靜下來是一個頗有裨益的練習。此外,這個練習會讓你更明白,如果心不在焉地駕駛著重達2000磅的潛在致命武器,將會導致什麼樣的後果。
在每天的日常禪修和有意識暫停練習的基礎上,該部門的正念領導力訓練更深入了,開始著眼於培養創新能力。我們探索瞭如何才能有助於發現和挖掘創新機會的空間,而這是很多同事覺得比較欠缺的。我給每位參與者發了一個記事本,讓他們放在電腦旁邊,並且要求他們每週至少抽出半個小時作為專門的開放空間。在一週內,每當員工們想到什麼事情需要自己花更多的時間去探索的時候,他們就會寫在記事本上。然後,在自行安排的一週開放時間裡,可以翻開記事本,選擇思考其中的一個或多個問題。我們用一個大富翁遊戲裡的名稱「免費泊車」來命名這個記事本和日程上安排出來的開放時間。
如果玩過大富翁遊戲的話,你應該記得當停在「免費泊車」那格上的時候,心裡是多麼高興。因為在那個地方,你就可以鬆口氣,而且如果你玩的大富翁跟我的版本一樣,還很有可能因為前幾次付的罰款而得到意外的財富。所以,用「免費泊車」來命名真的是個很棒的主意。
員工們在「免費泊車」記事本上記下了各種各樣的內容,有「找個沒有幹擾的時間看一些調查報告」「找時間聯繫一下行業專家」「找時間在週五清理一下桌面,這樣下週一就可以看見一個乾淨的地方了」。一些人發現,他們必須在預先安排出來的「免費泊車」的時間裡,離開自己的工作區域去思考問題,否則又會被繁忙的節奏帶著跑了。
也有些人發現,他們可以與其他同事一起利用「免費泊車」的時間,這樣他們就有固定時間來一起探討些新想法。有意識地留出開放空間的練習成為一個關鍵因素,這讓他們認識到,擁有喘息放鬆的空間會帶來很好的創新成果,而不能指望在日常工作的旋渦中就自然會產生創意。整個團隊因為受益於更多的空間,開始能夠越來越熟練地看到新的機會。
團體的成員分享了許多關於改變的故事,包括心智更加清明、更多創意以及更高的工作效率。例如,一位主管分享了他們團隊為來年全公司將要推行的一項行動計劃命名的故事:整個團隊在過去六個月中都沒有拿出很好的命名方案,眼看最後期限就要到了,他們沒有安排更多的頭腦風暴會議,而是決定留出時間讓每個成員運用他們學到的新方法去獨立思考。在一次安靜的開車過程中,一位團隊成員頭腦中冒出了個新名稱,於是就告訴了同事們,他很驚訝於靈感的迸發不是由於高強度的分析思考,而是來自給心留出休息的空間。
與這些具體事例同樣重要的,還有一些參與者感受到自身生命狀態改善的直接利益。當運用這種新的心智模式工作後,他們非常興奮地發現這個練習相當特別,可以讓自己更好地面對生活中的忙亂紛擾。正念領導力練習並不要求他們改變自己的生活,轉向慢節奏或者減少工作量,而是通過培養人們內在的力量,讓大家能夠更清醒地選擇如何利用時間。
當有機會把有意識暫停融入日常生活中時,參與者們開始感受到了真正的差別。透過一些簡捷卻重要的方法,他們開始探索如何才能讓生活變得更加充實,而不是整天處於自動導航的狀態。沒有必要拋下任何事情或者放棄自己的工作,大家只是能夠更清楚地覺察到當下的現實和自己的應對方式,從而對有意義的行動做出一個清醒的選擇。
有意識暫停的基本指引
現在,列出3個你能夠在一天當中進行有意識暫停的地方。無論白天或者晚上的任何時間,你都可以有意識地將注意力集中到某個對象上,當心漂移開的時候,把注意力引回來。直到這項練習成為日常生活的一部分,可以把它記到你的日程表當中,或者在汽車儀表盤、浴室鏡子上貼一張便籤來提醒自己,這對堅持練習會很有幫助。以下是一些實用的建議:
用正念的方式刷牙:注意牙膏的味道、流水的聲音以及水溫。
用正念的方式喝清晨的第一杯咖啡:感受咖啡的芳香、杯子的溫度以及舌尖醇香的口感。
用正念的方式下車走到目的地:感受身邊空氣的流動、腳掌觸地的感覺,聆聽四周的聲響。
用正念的方式開車上下班:靜靜地開車,不聽收音機,不聽語音郵件,聆聽四周的聲音,並且感受方向盤、踏板、坐墊以及皮膚上空氣的觸感。
用正念的方式吃午餐:不要上網或者發信息,專注於你如何給身體補充營養,專注於食物的色香味。
每隔幾周,挑選一個額外的地方進行一次有意識暫停。你會發覺自己更加平靜,更加充滿能量。發現這些能夠將自己從不停地計劃未來和憂慮過去之中抽離出來的時刻,會讓你的身心得到放鬆,重新充滿能量。
第6章 減少噪聲,捕捉信號
我得到過的最好的褒獎就是:有人問我的意見,並且聆聽我的回答。
——亨利·戴維·梭羅(Henry David Thoreau)
貝絲是一家大型銷售公司的高級主管,外出幾天之後,她回到辦公室,看到的是滿滿的收件箱,裡面都是要處理的事務,還有一份比平時更加緊湊的日程表。她花工夫查閱了一下日程,看是否能夠將其中某些事項取消或者推遲,這樣就能在一天之中喘口氣。她把目光停留在了上午稍晚將要進行的一次很有挑戰的輔導面談,她想換個時間以給自己更多時間來準備。面談的對象是一位目前業績表現正在下滑的中層員工凱瑟琳,她的退步看上去更多的是因為態度而不是因為能力。凱瑟琳正面臨困境,這次輔導面談是幫助她提升業績表現的最後一次嘗試。如果貝絲的輔導不奏效,那麼這位年輕女性將會面臨被解聘。
幾周之前,貝絲主動要求和凱瑟琳一起做這次最後的嘗試。她們安排了每週的面談來安排一週的具體工作,並在下次會面中進行回顧。由於凱瑟琳的職業生涯面臨中斷的風險,貝絲決定還是按時完成這項任務。她把這次會面留在了日程上,重新安排了其他的一些工作後,走出辦公室前往當天的第一場會議。
不出所料,會議一個接著一個,到了與凱瑟琳會面的時間,貝絲匆匆趕回辦公室,凱瑟琳正在等她。她們互相打了招呼,貝絲直奔主題,問道:「任務進行得怎麼樣了?」凱瑟琳快速且簡潔地回答說:「我沒做!」並且她也不想說明具體的情況。
後來貝絲告訴我,當聽到凱瑟琳的答覆時,她覺察到了當時自己身心的反應,「我能感覺到挫敗感與憤怒從腳趾一直上升,充滿了整個身體,並且注意到內心的念頭直接想讓自己說出通常會說的一些話。比如‘你不在意會被解僱嗎?你為什麼這麼不負責任?’甚至是‘你難道不知道我本來有其他事情可以做,卻抽出時間來跟你見面嗎?’」
但貝絲同樣可以感受到自己的同事身上可能發生了什麼不尋常的事情。她暫停了一下,允許自己感受了幾次體內的呼吸,放下了那些應激性的評判與質問,問道:「你還好嗎?」於是凱瑟琳開始抽泣起來,最後告訴了貝絲過去幾個月裡發生在她身上的不幸。她的丈夫被診斷出患有退化性神經疾病,哪怕是得到最好的醫治情況也不容樂觀。幾周之前,她的丈夫決定放棄一切治療。而在上週,凱瑟琳發現自己也開始自暴自棄了。
如果那天貝絲像往常一樣匆匆結束了交談,並且發洩了自己應激性的評判的話,她和凱瑟琳之間就不可能建立這樣的聯結。她不僅僅聽到的是表面的幾句話,而且能花時間關心並詢問凱瑟琳個人的狀況,而並不僅僅是她的工作任務。貝絲的方式讓凱瑟琳覺得可以安全地傾訴她目前的狀況。
對於貝絲來說,有意識暫停讓她意識到凱瑟琳可能有一些潛在的重要事情沒有告訴她。後來她告訴我,自從那次會面以後,她開始懷疑自己過去曾經有多少次其實沒能真正地弄清楚當時溝通的內容。
電氣工程師們有一句行話叫「減少噪聲,捕捉信號」,這也簡單明瞭地指出了正念溝通的核心。很多時候,「噪聲」就是那些阻礙我們專注於當下的幹擾。我們忽略了對話中的一些內容,往往是因為自己的注意力漂移了,哪怕就坐在桌子邊上,眼睛還直直地注視著對方。我們沒有聽其他人的講話,也時常不傾聽自己內心的聲音。正如在貝絲和凱瑟琳的案例中,如果貝絲沒有花足夠的時間暫停下來體會一下自己的身心感受,她原先的應激性想法就可能使面談走向一個完全不同的方向。
有些時候,噪聲就在我們自己的頭腦中。有多少次我們注意到自己在會議上講的很多事情都是重複的,我們經常納悶五分鐘之前已經回答過類似問題,為什麼他還會問這個問題;或者有人十分鐘之前已經做過類似評論,為什麼還有人提出來;再有,當人說出一些與當前的議題完全無關的話時,我們會懷疑她從始至終有沒有在會議室裡。到底發生了什麼?這些與會者的行為難道只是由於沒有在聽那麼簡單嗎?
當全神貫注於準備發表自己的評論或者提出問題時,我們很難做到專注於當下正在講述的事情。當在心裡一邊準備著,一邊想要在一個快速進行的會議上找到機會講話的時候,我們基本上就不可能聆聽並且吸收其他人正在講的內容,是這些噪聲阻礙了聆聽。在如此低效的溝通中所造成的生產力浪費是非常驚人的,而且代價巨大。相反,如果能夠專注於傾聽,並且在自己的心受困於噪聲時能夠重新帶回注意力的話,我們就能夠吸收較完整的信息。設想一下,如果在會議期間所有人都能夠保持專注,那效率會有多高;如果我們花時間來傾聽並就當前話題坦誠地發言,會議質量會得到多大的提升!我還沒有遇見一位員工或者領導者不認為,每天被各種會議所淹沒,實在是浪費了太多的時間。正念溝通練習能對此產生幫助嗎?
《洞察力對話》(Insight Dialogue)的作者格雷戈裡·克萊默(Gre-gory Kramer)提供了一套正念溝通的方法,已經運用於正念領導力訓練之中。這套方法包括了四個步驟。一旦運用純熟,這四個步驟可以全部在瞬間完成。
第一步就是暫停。在暫停期間,有機會來檢視(check in)一下自己的狀態,你可以利用呼吸或者雙腳踏地的觸覺來將自己帶到當下,從而以腦、身、心全然的臨在進入溝通當中。
第二步是對當下的情境保持開放。必須是真正的當下的實況,而不是你的想象或者期望,這一步聽起來很簡單,但實際上卻可能是最難做到的。我們帶著自己的生活經歷來面對遇到的一切,因此經常會將自己的期望帶到溝通當中,而這會干擾傾聽的質量。領導者肩負著相當大的責任來達到目標和實現預期的量化指標,而這份壓力往往會過濾掉他們聽取「不期而至的信息」(unexpected message)的能力。當今世界,變化在快速發生,任何時候我們都可能發現自己面臨著新的未知:市場會變化(想想2008年的年末),外在環境會變化(想想流感爆發與海嘯侵襲),同時我們個人的處境會變化(想想凱瑟琳的遭遇)。每個人都必須對當下現實保持開放的心態,這樣我們才能既靈活又高效。像貝絲一樣,在選擇中還能夠充滿同情心與技巧。
第三步是深度聆聽,並且當覺察到自己的注意力漂移的時候將其引回來。這需要傾聽自己的聲音,在傾聽他人講話時覺察自身產生的感受與想法。我們需要全神貫注地吸收他人傳遞的信息:他們的語言、身體姿態、能感知到的情緒,等等,這些都是在聯結中產生的豐富的現實。
第四步是帶著不傷害的意願說出真相。作為領導者,我們需要重視並且鼓勵這一點。這不僅需要邀請同事和團隊的其他成員來做到,還需要創造一個能讓所有人安全地說出真相的文化。
我見過的唯一有效的方法就是領導者以身作則。例如,如果領導者本人把「壞消息」看作是所有人學習和讓公司變得更有復原力的機會,而不會影響說真話員工的職業生涯的話,真相很快就會成為公司內部交流中的重要內容。
當公司文化變得越來越習慣於說出真相時,發言者必須理解他們有義務在說話時帶著不傷害別人的意圖,這一點會變得越來越重要。說出真相併不意味著你可以隨意侮辱和詆譭他人,也不單是出於有利自己職業發展的原因。正念溝通的過程中,說出真相的目的是能服務於同事、公司或者整個社會。
但是,當領導者真誠地承諾要培養坦誠的文化時,說出真相的行為將會有助於發言者的職業發展,我們可以在福特汽車公司的案例中看到這一幕。艾倫·穆拉利(Alan Mullaly)於2006年被任命為福特的首席執行官,當時公司正處於每年虧損數十億美元的狀態之中。每週穆拉利都會召集團隊成員開例會,並要求每位高管用一套紅綠燈系統來評估公司的進展:綠色表示一切正常,黃色表示存在一些憂慮,而紅色表示存在嚴重問題。在他上任的前幾個月,儘管公司經營狀況正不斷地下滑,但當問及進展的時候,所有高管都亮出綠燈。穆拉利非常憂慮,終於,一位叫馬克·菲爾茨(Mark Fields)的高管舉起了第一個紅燈。我們可以想象當菲爾茨承認存在問題的時候,會議室裡所有人交頭接耳、眼睛圓睜的情形。首席執行官說道:「眼光很獨到,馬克!我們可以做點什麼來幫助你呢?」菲爾茨想在今後四年內扭轉福特在北美的業績,從創紀錄的虧損到前所未有的盈利。2012年秋天,他被任命為公司的首席運營官。穆拉利邀請所有人說出真相,當菲爾茨抓住機會來測試這次邀請是否真誠的時候,艾倫·穆拉利表現出了言行一致。
相反,當真相並不是日常交流中所期望出現的時候,有時是因為員工們相信沒有人希望聽到壞消息,並且只有那些沒有團隊精神的人才會提出不同的意見。儘管表面上看著很和諧,但這樣的企業文化是使人窒息的,員工們會較少地參與到公司事務中去,整個公司就會缺乏創新。真相往往會形成阻力,而阻力本身是有益處的。正如越戰紀念碑的華裔設計師林瓔(Maya Lin)曾經說道:「沒有阻力,我們就無法飛翔。」
正念溝通:聆聽自己
有效學習正念溝通的方法就是將其運用到日常生活與工作的情境中去。可以先用一些練習作為開始,同時也為將來特別忙亂的時刻做好準備。第一個練習試圖讓你更加熟悉自己在對話時的身心反應,並且看看從那些反應的蒐集中你能有什麼樣的洞察和領悟。
舒服地坐著,慢慢地閱讀下面關於正念的品質及定義。特別留意身體的感覺。你是否感受到了一些緊張?是否有些語句讓你產生了共鳴?同時留意這些內容會激發什麼樣的想法與情緒。對覺察到的所有現象保持好奇,無須分析或者拒絕。
接納(acceptance):在當下如實地看、感受與承認任何事物。接納並不意味著被動、無奈或者同意,而是經由對當下清晰的認知來採取下一步行動。
放下(letting go):允許改變發生,而不緊抓著自己的想法、感受與經歷。這是一個有意識的行為,並不意味著壓抑與遺忘。
開放(openness):帶著新鮮的眼光看待一切,留意那些可能會阻礙全新視角的態度與意見。
慷慨(generosity):帶著關懷與同情之心安住當下,不去希求獲取、認可或者回報。
暫懸評判(suspending judgement):不偏不倚地見證(witness)以及公正地看待事物,覺察每時每刻的當下,不去評價和歸類。
同理心(empathy):一種感受與理解他人當下處境的品質,包括他人的觀點、情緒與行為。
不強求(non-striving):不執著於取得的結果與成就,不以抓取和拒絕的方式來勉強事物的發生。
溫和(gentleness):體諒與柔和,當然溫和並不是指被動、優柔寡斷或者縱容。
在閱讀以上內容的過程中,有哪些語句激起了你身體的感受?內心一陣溫熱,還是胸腔內一陣緊張?隨著這些感受,你心裡冒出的想法是什麼?評判升起了嗎?通過探索這些身心現象,你會在接收信息的同時,開始欣賞自己心智的運作。實際上,你就是在練習傾聽自己。
正念溝通:聆聽他人
可以把這個練習擴展為兩個人一起做,來練習傾聽彼此的聲音。
在這項練習中,每個人先閱讀一遍上文中的正念品質,然後分享自己在閱讀過程中傾聽身心的體驗。參與者輪流分享,不討論,每人用最多5分鐘的時間(可以用完5分鐘也可以少於5分鐘)來陳述。傾聽者的任務是不加幹擾地聆聽,不提問,也不評論,同時覺察自己的身心反應,接著互換角色,重複這個流程。
對於我們的溝通方式,這個簡單的練習往往能啟發相當有趣的洞察力。參與者感到鬆了一口氣,發現他們只是單純傾聽,而不需要禮貌式的迴應或者刻意的評論。同時他們也注意到,儘管一開始會感到有些尷尬,因為再不用表示自己正在聽而點頭示意或者隨聲附和,但這並沒有削弱參與者之間的聯結。
人們在獨白陳述的體驗中經常會注意到:如果說話時不用快速講完以免被別人打斷,就能更深入地表達自己的意思,並發現更多的所關注事物的重要之處。最後,參與者們都表示:由於個人的想法及情緒得到了自己和他人更清晰的傾聽與理解,這幾分鐘的獨自陳述空間讓他們也更容易吐露實情。
對於我們來說,正念溝通並不容易,特別是所說內容與情緒相關的時候。這需要努力實踐,我們想要克服的是過去幾十年的習慣設定(conditioning)。像上述此類簡單的練習可以幫我們開始注意到,有多少時候其實自己只是聽到(hearing),而沒有真正用心去聆聽(listening)。無論是面對我們的另一半、孩子或者同事等身邊親近的人,如果沒有安於當下,我們就會錯過許多理解他們和被他們理解的寶貴機會。
準備好真正的聆聽
戴夫是一家大型消費品公司的創新專家,已被委任將一條新產品線帶向市場,目標是在第三季度面市。一切都進展得非常順利,項目的進度很快,他和屬下15位團隊成員正朝著最後期限穩步前進,實際上,再過幾周他們就可能完成這個任務了。
在週一早上的小組會議開始時,戴夫按照慣例先讓每位子項目領導者輪流通報一下進展情況以及面臨的問題。會議開了一半,當他更深入地傾聽時,戴夫開始有了一種緊張感,因為儘管看上去他們都將達到預定的目標,但他困惑地發現自己並沒有感受到來自團隊的熱情和興奮,整個彙報顯得敷衍了事且平淡無奇。他在中途打斷了發言,與其僅僅只是為了把會開完,或者轉而考慮團隊傳遞給他的確切信息究竟是什麼,戴夫覺得不如依靠自己的直覺。於是他拋了一個問題給團隊:「如果由你來全權負責,你會讓這個產品上市嗎?」他讓團隊成員花些時間真正思考一下,當他感覺到大家已經準備好了的時候,每位成員被邀請用3分鐘的時間通過沒有幹擾的獨自陳述來表達自己真實的判斷。
才分享到一半,每個人都已經意識到應該暫停該項目。儘管他們能夠將這個產品線儘快推向市場,但有很多理由阻止這麼做,包括開支的增長(這意味著如果要維持原先的預算就得降低產品質量)以及意識到如果有更多時間大家就能做出更加創新的產品。
在公司裡,這種勇敢的行為需要真正的領導力,戴夫的勇氣來源於他受過正念溝通的訓練。讓我們再次強調一下正念溝通的四個步驟:
(1)暫停
(2)對當下的現實保持開放
(3)深度聆聽
(4)說出真相
戴夫把這些原則帶到了日常會議當中,讓團隊成員暫停下來,說出真相。正念溝通和正念領導力要求我們信任自己的感受,並允許自己更深入地探究所處的現實情境,而不只是簡單地完成任務、走完流程。戴夫對於正念領導力的理解與實踐幫助他塑造了一種全新的領導方式,那就是不害怕傾聽事實,也不會因為要趕最後期限而掩蓋真相,並且能夠即刻做出方向性的調整,同時,戴夫的舉動也意味著他樂於傾聽別人的意見。他選擇暫停慣常的流程來觀察與感受會議室裡發生的一切,並且用強有力的問題和獨自陳述的機會讓大家來到一個開放的決策空間,最後共同選擇放棄已經行進了幾個月的道路。所有這些選擇都營造了一份安全的空間,讓所有人都能得到被傾聽的機會。最為重要的是,在戴夫的領導下團隊營造了一個重視誠實與卓越的氛圍。
接下來團隊就用例會剩下的時間來構想更好的新產品創意,這會多花幾天的時間並組織更多的會議,但團隊很快就發現了一款能夠量產的產品,並且相信這個產品的表現會更好。戴夫仍舊要向上司解釋這個改變和將產品推遲到第四季度發佈的計劃。儘管推遲上市的消息並不讓人喜歡,但新產品的創新性和成功面市的預期可以彌補這一切。
是不是戴夫的故事似曾相識?有多少次你曾經身處這樣的會場,裡面所有人都知道眼前的項目已經不再是一個好主意了;或者因為市場已經發生變化,這個項目已經不適合作為優先項目了;或者需要做出調整,因為在當下情境下已經不是最好的選擇了?但人們往往只會在走廊或者其他場合私下發表評論,而不是在會議室現場。或許團隊成員和領導者都有同樣的感受,但是他們總會試圖說服自己,大家在這個方向上已經走了很久,做改變已經太遲了。我把這些時間段叫作忙於說服自己的時間,我們會花很多時間來說服自己當下所做的事情還是對的。同時,我們也能夠利用這些時間完全地處於當下,聆聽所有人的陳述和那些沒能口頭表達出來的東西,而這對於提升自己的領導力是非常有價值的。
一心多用的幹擾
一心多用對正念溝通來說會產生怎樣的影響呢?舉個簡單的例子,上午10點你將向總裁彙報一個重點項目的進展。等你到了之後,他讓你開始彙報,也許他事先會說明如果中途有一個國外長途撥進來,那需要你臨時出去幾分鐘。彙報的過程中,你注意到總裁時不時地看時間、查郵件。不過當你倆相視的時候,他和你也有些眼神交流,並且時而也點點頭,似乎他正在傾聽。然而,當會面結束時,你會很清楚他幾乎什麼也沒有聽進去。
當對著一個注意力不集中的人說話時,你會感覺到他在走神,也感受不到別人真正傾聽你講話時建立的那種明顯的聯結。當人一心多用的時候,比如一邊開會,一邊不時地瞥著時間、電腦或手機的時候,這不僅導致效率低下,因為很可能需要不斷地重複某些關鍵點,而且也是對他人的不尊重。我認識的一個公司總裁在開會時要求所有人關掉筆記本電腦和手機,他會說:「如果你在這個時間有比開這個會更緊迫的事情要做,先去辦你的事,再回來全身心地開會。」這樣就奠定了會議的基調。
當我開始有意識地練習正念溝通時,驚訝地發現自己經常在會議或者與同事朋友聊天的過程中走神。我開始意識到,當一隻眼睛盯著電腦或者分心的時候,想要與一個人建立起聯結並且聆聽對方是非常困難的。有一次和女兒聊天時,我深刻地意識到了這一點。當時她還只有十幾歲,我經常和她一起準備晚飯,也會問問她一天的情況。有一天晚上,我們在櫥櫃邊切蘿蔔、芹菜,她跟我在講自己的朋友和另一個女孩打架的事情。聽到一半,我覺察到她的聲音裡透露出一絲猶豫,我意識到這可能是自己正在分心幹別的事情的緣故,畢竟我是在一邊準備晚飯,一邊聽她講故事。於是我放下菜刀,轉向她,當時她不禁往後跳了一步,可能驚訝於我突然聽得認真起來了,接著,她的身體鬆弛下來,也放下了她手頭的事情,輕鬆自然地面向我繼續講她的故事。這對我啟發很大:無論在家裡還是在工作中,我能否集中注意力,然後全身心地說話或傾聽,將直接影響自己和他人聯結的深度。
我碰到的前來學習正念領導力的人絕大多數都很相信自己的溝通能力。畢竟他們在各自的領域裡都取得了很好的成就,基本上都受過專門的訓練來提升自己準確清晰的表達能力或者利用鼓舞性的語言激發和調動聽眾的能力,而這些被公司認為是一個領導者或者有潛力的未來領導者所必需的能力。然而,這類訓練往往忽略了一個很關鍵的部分,那就是訓練全身心的深度聆聽。無論是在談判、業績評估會、戰略會議還是非正式的談話等一系列公司的核心活動中,如果能注意到什麼時候自己開始分神,將會使你變得更為卓越,遠遠勝過心不在焉地在日程表上打鉤完事的效果。所承擔的責任越大,領導的人越多,所領導的範圍越廣,你就越需要清除噪聲,從而能夠傾聽自身的智慧並全神貫注地表達,並且同樣重要的是,能夠聆聽他人所說的話以及弦外之音。
有意識暫停:正念會議
當你走向下一個會議時,請把注意力放到自己的呼吸上。當注意力遊移開去,就重新把它引回來。當準備在會議室裡坐下時,覺察彎腰、身體和椅子的接觸、雙腳平放於地面的觸覺以及拿起與握住筆的動作和觸覺,等等。
有意識地把注意力集中到對話的內容上面。對將要發生的事情保持開放與好奇,而不是執著於自己的期待。會議期間,如果留意到自己分心,就通過關注呼吸以及身體的觸覺將注意力帶回當下,放下其他分散注意力的想法和阻礙深度聆聽的評判。記住正念溝通的四個步驟:暫停,對當下的現實保持開放,深度聆聽,(輪到你的時候)說出真相(始終抱有不傷害他人的意願)。
隨後花些時間反思一下這次會議的經歷:關於你自己、關於會議室裡的其他人以及這次會議是否高效,你注意到了什麼?在今後的每次會議中你會運用有意識暫停嗎?對會議的流程,你是否有些改進的建議?整個會議是否被某個強人把持了呢?如果安排一個兩分鐘的獨立陳述是否會有幫助?設立不準開手機和筆記本電腦的規矩會節省時間嗎?最後,這次會議的氛圍是鼓勵真誠的嗎?
第7章 只是走路:感官與感覺
只有少數的人用自己的眼睛看,用自己的心來感受。
——阿爾伯特·愛因斯坦(Albert Einstein)
今天的某一刻,很可能你會從一個地方走到另一個地方,比如,從車裡走到辦公室、走回汽車或者僅僅只是穿過辦公室的走廊。你在途中留意到了什麼?能夠記得一些細節嗎?或者內心只是一片模糊?通常,當我們一心多用時,往往會忽略走路這個環節,或者將之視為匆忙趕到下一個約會前的障礙。我們更願意以光速將身體傳送到下一個地方,這樣就不用浪費時間用雙腳走路了。整個社會變成了一堆移動的頭腦,我們沉溺於智能手機或者未來的遐想與過去的回憶之中,而忽視了行走的真實體驗。
部分原因可能是我們沒有意識到這樣會失去什麼。當開始練習正念行走時,我們會重新建立與身體的聯結,傾聽身體發出的種種信號。正如第4章所說:身體的感覺包含著一系列豐富的信息,並不僅僅侷限於小時候我們學到的5種感覺[1],還包括長大後逐漸建立和熟悉起來的直覺(gut feeling),以及身體的多種運動器官在不同的狀態(運動或靜止)下產生的所謂「本體感覺」(proprioception)。我們的感覺詮釋著整個世界,不單是周遭的物理環境,而且還包括活躍著想法與情緒的內在世界。
我在負責一家制藥公司的高管培訓項目時,有個例子可以很好地說明禪修如何能讓我們與身體聯結並使之成為洞察力發生的豐富來源。當時,我們剛從外面結束了禪修練習,回到室內後,坐下來分享個人的體驗。一位人到中年的金融分析師巴希爾和我們分享道,他在禪修過程中驚訝地發現自己處於非常疲勞的狀態,不僅僅是忙碌的生活帶來的勞累,而且是一種浸透全身細胞的疲勞感,但在這次工作坊之前,他甚至都沒有想過自己是否疲勞。巴希爾靜靜地坐了幾分鐘,接著說:「這是我身體深層的感受,不僅僅是缺少睡眠那麼簡單。」當繼續深入探究這個狀況時,他把這個感覺進一步描述為胸腔內的沉重感與喉嚨間的緊張感。他從一開始的驚訝轉為開放的好奇,想發現正在耗竭他能量的源頭到底在哪裡。
巴希爾在接下來的幾天裡繼續探索這些感覺,傾聽開始浮現的洞察力及情緒,他逐漸意識到這些感覺和自己正參與的辦公室政治有關。公司最近新聘請了一位高管,這讓公司的政治圖景趨於緊張。巴希爾開始懷疑自己答應承擔越來越多的責任也許是出於恐懼,害怕如果拒絕上司交代下來的任務,自己將不再擁有目前的職位。他意識到曾經熱愛的工作現在卻變成了一副重擔,讓每天早晨的起床上班成了一種煎熬。雖然身體的信息可以幫助巴希爾觀察自己應該如何面對生活,同時協助他做出一些善巧的改變,但如果他沒有停下來,傾聽這些信息,並且抱著開放的好奇心去探索,他很可能還在一路掙扎,並且會繼續忽視或者誤讀它們。這個生動的例子讓我們理解了聯結身體感覺的價值。
[1] 指視覺、聽覺、嗅覺、味覺和觸覺。——譯者注
正念行走練習
儘管你可以在任何時間、任何地點進行正念行走練習,但一開始選擇一個相對安靜、在10~15分鐘內不被打擾的地方做練習會很有幫助。室內外都行,地方要夠寬敞,好讓你沿著直線走幾步。從步行路線的一頭開始慢慢地行走,不用走得太刻意,也不用走得過慢,不過我建議比你平時的步速稍微慢一點。當走到另一頭時,稍微停一下,然後轉身往回走。不用盯著雙腳,看你的正前方,將面前的景物收入眼簾。雙手可以自然地垂放在身體的兩側,也可以握在身前或身後,當你轉身時,目光掃過周圍的景物。這就是基本的步驟。
請你將注意力集中到身體的感覺上,要注意的全部內容就是身體通過多種感官收集到的信息:視覺、聲音、重心在雙腳之間的轉移,等等;同時你也可以注意到身體內在的感受,包括疼痛、緊張、飢餓或疲勞感等。
邊走邊覺察自己正在行走,也許你能注意到腿部彎曲時小腿肌肉的感覺、腳跟落地時所承受的壓力、空氣拂過皮膚的觸覺、前方景物的色彩或者胸腔內的緊張感。當發現自己從行走的專注中分神時,重新把注意力引回到當下。
正念行走並不想達到什麼特別的目的,只是練習我們在過程中關注當下的能力。正如在呼吸、聲音或者桌椅禪修練習中的那樣,當注意到自己分心時,堅定而自然地把注意力引回到你當下的感覺。在這個過程中既要有自律,同時也要抱有同情心。重新帶回注意力需要不斷的練習,這會讓你的心更加穩定和專注。
一開始,這將會非常有挑戰性,因為我們大多數人都習慣於走路的時候和人聊天、用手機、聽音樂或者想問題。當有意識地限制這些令人分神的事情時,你就與己為伴了,可以近距離地瞭解自己的身心。在不受幹擾的情況下,體驗像走路這樣「簡單」的事情,你可能會有挫敗感,因為平常我們走得很快,而在這個練習中,你走得比平時慢很多,但這種挫敗感可能會帶來一些有益的成果,至少它給了你一個強化練習信念的機會。與其因為你不想體驗這種挫敗感而放棄練習,不如將它作為練習的一部分。當挫敗感產生時,覺察它,並且感受隨之而起的一系列其他感覺,通過這種方式,你就是在探索挫敗感本身,同時感知在練習中產生的一切身心現象。
或許你會感覺到脖子上有點緊張,一連串的評判又接踵而來。試著不迴應這些念頭的內容,而是繼續訓練自己把注意力集中到當下身心的感覺。這就給了我們一個機會來觀察自己是如何應對困難與改變的。通過這種方式給自己一些空間,你可以嘗試用不同的方式來回應這些感覺。例如,你可以選擇覺察到它們的存在,有意識地放下評判,繼續練習。
對一些人來說,正念行走給他們帶來了一系列的新發現,或者更準確地說是重新發現。當人來回行走,做著基本的練習時,心裡沒有目的地,這就給人以充分的自由來留意周圍豐富的聲音、氣息與景物:小鳥的啁啾聲、樹葉的沙沙聲、剛修剪完的草地的芳香……你可以重新發現小時候經歷過的簡單的快樂,並可能為此感到愉悅。
當越來越熟悉禪修練習之後,無論速度快慢,你都可以在任何一次行走時運用它。比如,當注意到自己由於忙著趕往下一場會議而變得急躁時,可以把注意力轉移到腳跟與走廊地板的接觸上。每當你的心轉向與會議相關的想法時,就把注意力帶回身體的感覺上。如果能這樣充分地安住當下,到了會場,你就有可能成為會議中非常有貢獻的一員。或許,你在週末的午後抽空去散步,如果注意到自己還在想著週五晨會的情景,也可以利用正念行走的訓練把注意力帶回到身體的感覺上。走路的時候只是覺知到自己在走路。
可以將禪修添加到自己的日常練習當中,無論是每天額外抽出十分鐘來練習,還是用來代替靜坐,都會很有幫助。對自己保持耐心。這是訓練心的另外一種方法,也許需要練習一段時間才能慢慢適應。
林間漫步
在正念行走時,只是把注意力專注在身體的動作以及周遭的環境上,這樣就能逐漸培養出全然的對當下體驗的覺知力。同時我們也傾聽內在的感受——心中喜悅的輕盈感、恐懼的緊張感、悲傷的沉重感、愛情的溫暖感,等等。我們開始品嚐在當下保持清醒和全身心投入的豐富體驗。更重要的是,當沒能留意到這些感覺時,我們就不可能全然地體驗生活和接收到所有感官傳遞出來的信息,也就容易錯過由此帶來的喜悅與洞察力,接下來的例子可以很好地說明這一點。
當時我正和一個領導者團體在明尼蘇達州參加工作坊。清晨的禪修練習之後,大家用過早餐,就開始了全天的靜默練習(正念伸展、靜坐與禪修練習)。之前的兩天都在下雨,所以只能躲在室內,我很希望那天能夠更多地在室外做練習。早上起了霧,不過沒有下雨,我們就在附近的小路上開始正念行走。
當經過一棵高大的松樹時,我提醒大家樹冠附近有一個巨大的鳥巢,裡面住著一對禿鷹。不過它們當時似乎並不在巢內,我們停下來欣賞了一下精美的鳥巢,就繼續往前走。走了幾步路,課程助理在我的耳邊輕聲說道,鷹就在樹的另一側,在我們剛才看見的鳥巢背面的樹枝上。我轉過身,清楚地看見了它,這是一隻非常漂亮且充滿威嚴的禿鷹,正一動不動地俯視著山間全景。我們都停下來觀賞這幅美麗的畫面。
我們在樹的四周肩並肩地站著,靜靜地分享著這一刻。所有的人都感受到了彼此之間的聯結,也感覺和這個象徵著自由的生命以及四周的自然之美建立了聯結,同時我們也感受到了與自己的聯結,每個人的感官熱切地接收著這一切。我們帶著敬畏之心就這麼安靜地站著,一動不動。大家都知道,如果像往常一樣匆匆忙忙,就會和這個不可思議的時刻擦肩而過。
不一會兒,禿鷹開始聳動它的羽毛,伸伸背,張開了翅膀。我能夠感覺到大家都開始期待見到禿鷹振翅高飛,直入雲霄。但實際上,它只是翹起了尾部的羽毛,開始釋放自己,從枝杈間洩下了一大泡尿液。人群的安靜被一陣共同的驚呼聲打破,接著大家情不自禁地笑起來。就在那一刻,我們一起經歷了孩童般的驚喜與快樂。
但這隻禿鷹的娛樂還沒完,隨著笑聲漸漸平息,它恢復了表面上的平靜。我開始想是否應該繼續朝前走,但不知怎麼,我總覺得應該再耐心地等待一下。幾分鐘之後,先是聽到,然後就看到禿鷹的伴侶向樹枝這邊尖叫著飛來,它們相互叫喊招呼了幾聲。當大家正聚精會神地觀看眼前這難得一見的景象時,兩隻禿鷹開始交配起來。不消說,我們所有人都笑得前仰後合,眼淚都下來了。
幾分鐘之後,第二輪笑聲漸漸平息下來,我們依舊一動不動地站著,聚精會神地看著這對禿鷹,雌鷹伸展了一下翅膀,飛上了天,輕盈地在空中滑翔了一圈,消失在晨間瀰漫的霧氣裡。我們又在原地站了一會兒,才慢慢從樹的四周散開了,留下雄鷹靜靜地凝視著眼前的一切。
當那天的靜默時間結束後,很多人談到早上的經歷。瑪西亞是工作坊裡最資深的一位高管,分享了她自己意料之外的發現:「當看著這兩隻禿鷹的時候,我意識到為什麼我們會把鷹放在那麼令人尊敬的地位。作為國鳥,它代表了我們國家所追求的品質。在觀察它們的時候,我看到的是力量與堅定。當然也同樣看到了禿鷹不修邊幅、凌亂的一面,但那是可以接受的。」她的話引起了很多人的共鳴。領導者時常相信自己應該代表著某種理想,必須總是能夠「搞定一切」,不容許自己表現出不知道與不確定。但生活本身就是凌亂、複雜的,而這是可以接受的。事實上,對於領導力和創新來說,迎接某種程度的凌亂、複雜相當重要,同時,這也是接受我們自身的脆弱性以及過好日常生活的必要態度。問一下禿鷹就知道了。
第8章 發現自己的領導力原則
你必須離開自己的舒適之城,踏入直覺的原野,在那裡,你會有神奇的發現,那就是發現你自己。
——艾倫·阿爾達(Alan Alda)
在一個寒冷元月的早晨,隨著上午九點公司大會的召開,新的一週開始了。高管們端坐在大會議廳的前排,CEO正朝講臺走去。演說伊始,他和員工們回顧了過去順利的一年,同時提醒大家市場正在變化,現在是該向新的目標前進的時候了。他接著宣佈,公司的組織績效部門已經開發出了一套新的領導力原則,用來幫助每個人執行新戰略並達成新目標。
這個場景熟悉嗎?
大屏幕上跟著跳出一些領導力原則,通常是一組單詞或者短語,排列成一個環形或者金字塔形,並用不同的顏色仔細地加以標識。這些詞可能包含職業道德、創新、包容和服務,或者這些領導力原則被細分成以下幾點:
(1)服務客戶時,我們要保持高度的職業道德標準;
(2)在執行商業計劃時,我們要力求完美,同時重視靈活性與創新力;
(3)我們要營造一個包容互敬的工作環境。
有些高管會隨後上臺再次申明這些原則的重要性……
於是,每個人離開會場的時候會拿上一本新的關於領導力原則的便攜小冊子,甚至可能還有相關的電腦屏保程序和手機App。公司領導層希冀用這些原則來清晰地傳達對自身及員工的期望,從而達到激勵與統一的效果。儘管讓員工理解公司的期望以及倡導的行事原則很重要,但僅憑上述的傳達就能保證這些原則可以指導日常決策了嗎?
有人問過你自己的領導力原則嗎?
它們是什麼呢?
為什麼你需要知道自己的領導力原則呢?
接下來我們會利用正念領導力的訓練來幫助回答這些問題,先請大家做一個反思練習。
思考自己的領導力原則
開始反思之前,你要帶著紙和筆找到一個安靜的個人空間,按照靜坐的方式坐下,雙腳平放在地板上,背部豎直,雙手自然地放在膝蓋或者大腿上,閉上眼睛或者柔和地望著前下方。
將你的注意力放在呼吸上,感受吸氣與呼氣的覺察,用呼吸覺察的練習來幫助你保持心的專注,當它遊移時,將其重新帶回呼吸。
當身心安定下來後,默默地問自己關於領導力原則的問題:
我的領導力原則是什麼?
有哪些原則處於「我是誰」和「我該如何領導」兩大命題的核心?
我對哪些原則充滿熱情?
當受困於生活的複雜不堪時,我能通過哪些原則來重新定位,找到方向?
保持開放與好奇,給答案的生髮留出空間。可以逐個問自己這些問題,或者綜合地考慮這些問題,同時覺察自己的身心反應。
先把最初冒出來的一些答案放在一邊,也不要去東想西想地剖析這些問題,留下足夠的時間和空間來讓內心深處的聲音浮現出來。答案原本就存在,只是要一點時間用來穿越我們躁動匆忙的心以及那些經年累月被灌輸的「如何成為成功領導者」的陳詞濫調。留意反思過程中出現的任何身體感受,它們對答案的探尋也許會有所幫助,保持耐心。
如果可以了,就睜開眼睛,把內心的迴應記錄下來,不用先忙著去評判它們,先覺察身體的感受:在書寫時,或許你會感覺到一絲侷促不安,也可能心裡有種輕快感,或者頸部感到緊張。帶著好奇去探索這些感受的內涵,你熟悉這些感受嗎?還有哪些時候你曾經有過這些感受?你對想到的這些領導力原則感到驚訝嗎?
在正念領導力工作坊期間,一些參與的領導者分享了自己的反思體驗,他們談到自己被一些從內心湧現出來的答案弄得手足無措,這些並不是他們典型的日常行事原則。反思引發了另外的聲音,呈現出實現卓越領導的更深層次的特質。下面是他們得出的一些領導力原則的例子:
友好
渴望真正的發現(true discovery)
真相
公平
傳授經驗的熱望
慷慨
讓世界變得更好
尊敬每一個人
愛
卓越
勇於嘗試,從失敗中學習
公司領導層希望用明確、統一的領導力原則來指導全公司的業務開展。其中的假設是:如果所有人都按照這些原則來做事,公司取得成功的概率就會上升。這就是重要的目標。然而,在被告知應該如何行動和依據自身的領導力原則行事之間存在著相當大的差異。
當你發現了自己的原則,它們就真正屬於你。你認識到這些原則在自己生命的很多重要維度裡佔有中心的位置,而且你也將它們帶到了工作中。當你自己發現了這些原則時,它們就成為你的一部分,由內而外地顯發出來。當需要在日常忙亂的工作中做決策以及採取行動時,這些原則對你的影響會遠遠大於公司關於如何行事的告誡。這一點似乎看上去非常明顯,那為什麼對自身領導力原則的探尋在領導者發展計劃中如此罕見呢?
正念領導力練習的一個至關重要的目標就是要達到更深入的自我認知,而其中關鍵的一部分來源於對自身領導力原則的理解。帶著更多的好奇去了解這些原則以及它們如何塑造和影響你,這些將成為你在面臨艱難抉擇時的指南針。通過這種途徑,你能重新評估自己的優先事宜(priority),並且看到自己做出的選擇究竟是體現了你的領導力原則還是阻礙了它的完整表達。
我們大多數人都從來沒有被問到過個人的領導力原則,或者也沒有花時間去了解它們到底是什麼。你可以用一些日常禪修練習的時間來做這個反思練習,用開放和好奇的心態來面對新的生髮,你也可以不斷添加個人的領導力原則。若能與你信任的朋友談論一下這些原則以及它們對自己的重要性,也許會很有幫助。說出自己的原則是瞭解它們的另一種方式,這非常值得花時間去做。如果工作的資歷足夠深,毫無疑問你會發現在某些情境中自己需要做出艱難的選擇。當處於高壓之下的緊急時刻,你絕對不會希望那時自己還沒有找到可以依靠的原則。
為什麼發現個人的領導力原則是如此重要
在現實中,組織本身並不存在。
形式上,它僅僅是一頁保存於政府辦公室的文檔。其實組織是一個多變、動態和互動的人的集合:它由其僱員或者志願者運營,服務於消費者、客戶或者病人;它由股東或者出資人投資,並受股東或者董事會領導。不管是正面的還是負面的,這些人做出的決策塑造了組織在社會上的角色。如果希望組織能夠帶著更深層的覺察來採取行動,那我們就需要讓身處其中的成員們開始更多地探索他們自己及其內在的能力。這種探索始於邀請人們能夠更加靠近、發現或揭示他們所擁有的原則。當這種對自身領導力原則的理解缺位或被遺忘時,我們盲目或者粗率行事的可能性就會加大。
幾年前有人和我分享了一個生動的例子。奧莉維亞是一家大型電子產品上市公司的銷售部門主管,當時正帶領著團隊再次做季度結算。當所有人都回家過週末的時候,她的團隊要在週六結算數據,並且要在截止時間晚上8點前輸入最後幾份訂單。上市公司需要遵守嚴格的審計規則,從而避免讓外界認為公司在季度數據上造假,試圖操縱分析師和大眾對其股價的估值。
奧莉維亞的團隊已經忙了12小時,工作已接近尾聲。貝姬是她屬下的一位中層經理,剛加入這個部門,熱切地希望向新同事們展現自己的價值。當時會計賬本已經關賬,不再添加新訂單,並已遞交給了奧莉維亞和會計部門。沒過幾分鐘,貝姬卻接到個電話,一張新的大訂單!如果這張訂單能夠列入本季度,那就能實現季度銷售目標。貝姬簡單地認為自己可以回到電腦邊上,很快地把季度數據改一改。結算截止的時間剛過去沒多久,為什麼不呢?今年對公司來說很艱苦,管理層給銷售部門施加了巨大的壓力,要求達到季度目標。所有人都會因為她拿到了新訂單,並在最後一刻成功地滿足了投資分析師的預期而感到高興。
於是貝姬就去找奧莉維亞詢問能否把這張訂單加進去,她看見上司正一手拿著電話和會計部門談事兒,一手翻著桌上的訂單。奧莉維亞抬頭望了一會兒,招手讓她進去。打完了電話,奧莉維亞心不在焉地聽著貝姬的建議。
貝姬剛講完,電話又響起,事業部總裁來要報告了,奧莉維亞非常急切地想接那個電話,所以就簡短地回覆:「如果你有辦法讓季度銷售數據變得更好,那就去做吧。」於是貝姬來到電腦前,在違反上市公司審計標準的情況下,改了訂單數據。
幸運的是,會計部門在這份錯誤的季度報表發佈之前,發現了此次違規操作。然而,事情並沒完,公司發起了一次內部審計來調查此次事故的原因,最後的結果是建議奧莉維亞離職,並且整個團隊必須再次接受合規的彙報流程的培訓。奧莉維亞事後流著淚說:「我其實知道什麼是正確的做法,誠實和正直對我來說非常重要。我做這個已經十來年了,從來沒想過要違反任何既有的規定。但是,對於銷售預期的壓力實在太大了,以至於在這樣的關鍵時刻,我忘記了真正的自己。」
我們越是瞭解自己的原則,就越能夠遵守它們。我們越是能夠遵守這些原則,就越不可能在緊急時刻忘記真正的自己。當好人(good people)犯了道德或法律上的錯誤,或者違反公司內部程序的時候,往往並不是因為他們不夠聰明或者沒有接受很好的訓練,而是因為他們沒有聽從自己的智慧。發現和理解這些原則能夠讓我們與自身的智慧靠得更近。像奧莉維亞的這種錯誤,以及其他不計其數的媒體上報道的案例,其實都只是發生在電光火石般的一念之間。然而,這樣的行為卻能夠毀掉一個人的職業生涯,傷害到所在的家庭,並且有可能對不計其數的人產生連鎖的負面影響。
當然,有些人也會做出有意的不道德的決策,或者有的人缺乏內在的智慧(或者全然拋棄了自己的智慧)。但在我的經驗裡,真正狡詐的人畢竟極少,或許這樣的人是如此地以自我為中心(self-absorbed),以至於看不到他們的選擇所造成的傷害。對於我們大多數人來說,在遭遇艱難抉擇時,如能重建與自身原則的聯結,將會幫助我們聽到內心的聲音,從而擺脫困境。
如果你有空間來辨識並檢驗自己的領導力原則,那麼在難以做出抉擇或者有可能改變正常流程時,你更有可能回到這些原則,而它們將會幫助你找到力量來做出艱難的選擇,敢於冒險創新,或者敞開心扉同情他人的痛苦。
我們已經看到了一些運用領導力原則的事例。在第1章,領導力原則影響了巧克力糖的召回決策;第6章中,貝絲的同情心原則促使她問了凱瑟琳一句「你還好嗎?」在這兩個案例中,領導者都面臨著壓力,並且完全可能做出不一樣的選擇。如果召回團隊或者貝絲沒有那麼牢牢地堅守自己的原則,而只是關心短期目標的執行或者季度回報,那麼這兩個故事很可能有截然不同的結尾。將自己的領導力原則引入決策過程,並不是要否認必須考慮的其他因素,而是使你發現更多決策的可能性。這能幫我們儘量做出更好的決策。
第9章 看清想法與情緒
在我的生命中經歷過不少可怕的事情,其中只有一些是真正地發生了。
——馬克·吐溫(Mark Twain)
馬克·吐溫以他特有的低調文風俏皮地指出,我們自己的想法制造了許多實實在在的擔心、焦慮和壓力,哪怕導致這些負面情緒的威脅完全或者很大一部分是想象出來的。我們能在腦海裡虛構出未來將要發生的事情,也能變成千裡眼「知道」他人的想法、說話或者計劃。我們開始批判性地分析自己,包括用一些不可能的標準來衡量自己。在這個過程中,我們的念頭把我們從當下帶走,遠離了現實的生活。
我們過於重視自己的想法,往往把這些想法當作真理。但實際上,它們只是或真或假的、隨意的想法而已。在發展卓越領導力的過程中,接下來的訓練心智的步驟就是要求我們將自己的念頭作為覺知的目標。這個禪修練習會幫助我們瞭解思維的過程(process of thinking)。這能讓我們逐漸不再執著於自己的念頭,從而營造出更多的空間來更清晰地看清它們,並且選擇合理的迴應方式。
念頭與情緒的禪修
在前幾章中介紹了一些日常的禪修練習,基本上聚焦於身體與外境相緣的觸覺體驗。你已經試過將呼吸、聲音以及其他的身體感覺作為覺知的對象。在下面的練習中,先嚐試覺察自己的念頭,然後再覺察情緒,按照第4章列出的步驟來深入訓練你的心智。讓我們先回顧一下日常禪修練習的四個步驟:
(1)找到一個能舒服坐著的地方,身體豎直並放鬆。你可以選擇用禪修坐墊,也可以不用,有一把直背的椅子就行。
(2)將你的注意力集中到一個目標上。在本章的練習中,覺察的對象是你的念頭或情緒。
(3)當有意引導自己覺察目標時,對你留意到的任何現象保持開放和好奇。不需要去改變、控制或者評價你覺察到的現象。
(4)當覺察到自己的注意力遊離時,重新將注意力帶回到所需覺察的對象上,同時不評價自己的練習是否做得夠好。
念頭的覺察
一開始,先做幾分鐘呼吸覺察練習將會很有幫助。當你準備好了,就可以不再專注於呼吸,而把注意力帶到不斷產生和消失的念頭上。這不是讓你去思考(think),而是要你覺察思維的過程。覺察到念頭只是念頭。我們傾向於認為自己的念頭並不僅僅是喬·卡巴金所說的「心的分泌物」。實際上,我們的想法可能充滿同情心,也可能沒有;它們可能符合我們的價值觀,也可能背離;它們也許對人或事做出了正確的評價,也可能失準;想法絕對不等同於「我們」。我們要比自己的想法大得多。如果不是這樣,我們怎麼能夠在禪時覺察到念頭產生的過程呢?
在練習時,你可能會想到天氣、一件將要去做的事情、一段大學時代的回憶,沒必要對這些念頭做任何事。只是覺察它的升起和消失,或許接著又有另一個念頭產生了。無論覺察到一個念頭之後腦海裡是一片空寂,還是念頭一個接一個地冒出來,你只是對思維的過程保持著開放和好奇。這個練習的目的不在於清空你的念頭或者改變它們。當覺察到自己的念頭減少時並不意味著就是一次「更好的禪」,這項練習只是去覺察當下有什麼,而不管是什麼、會怎麼樣。
有些想法會引發其他的想法,甚至影響你的練習。你會對某一個想法產生反應並開始思考,而不僅僅是覺知念頭的升起與消失。你甚至會開始嘗試解決問題或安排下一步行動,或者沉浸在唸頭的內容中。當你覺察到這些時,簡單地離開這些想法的列車,回到對思維過程的關註上來。
在這個練習中,我們是在培養一種嶄新的與自己的想法相處的方式。不再去分析每一個想法,也不再對每個想法採取應激反應,或者任由一個想法引發無數的想法。你只是讓自己的心安住於對思維過程的覺知,因此,你為看清自己的念頭創造了空間。這種清明的覺察可以幫助你做出更有意識的選擇,來決定該回應什麼或者放下什麼想法;同時也能幫助你看到自己被設定的反應模式,以及是哪些念頭在耗散能量,抑制自身潛在的創造力與同情心。
當直覺與頭腦處於內在爭戰的狀態時,覺察念頭的練習能夠幫助我們更加容易地感知這一切。馬塞爾是一位法國企業家兼作家,他曾經這樣描述此類爭鬥:
我擁有一家相當成功的公司,正處於成長期的開始階段。我很享受自己的工作,但內心深處總有一種糾纏不清的感覺像是在說現在應該把公司賣了,就算是我最信任的同事,他們都覺得這個想法很瘋狂。為什麼要在我所有的努力正開始有所回報時這麼做呢?但我時常感覺到似乎有一股強大的力量牽引著自己要用寶貴的生命去幹一番別的事業,儘管我還不知道那到底會是什麼。好幾個星期裡,我都在練習與這種不確定感如何相處,同時覺察自己的想法,包括懷疑、批評與評判。有時候,我很清楚地感覺到是時候向前推進了,最後,決策變得越發清晰了。我要賣掉公司!簽下協議的那一刻,我感到內心湧動著一股能量,這個選擇符合我的核心價值觀,決定做出後自己覺得非常開心。
乒乓球
當一連串衝突的想法在腦子裡炸開的時候,這項練習也尤其重要。菲莉斯是一家食品科技公司的副總裁,曾經這樣描述在一個艱難的日子裡自己做此項練習的體驗:
當時我們正在忙著審計週一較晚時候引起高管團隊注意的潛在安全隱患。我所在的部門擁有的資源相當少,沒法處理接踵而至的問題及提供相應的信息。日程表上的工作量是平時的3倍,儘管週二早上7點鐘就到了公司,比平時足足早了一個半小時,我依然不知道該如何處理這些必須完成的任務。原本每週二早上8點半我會在辦公樓裡參加正念禪練習,但我知道那天自己不可能再安排出半個小時來練習了。我開始埋頭工作,努力周旋於信息提供、趕進度和應對相互衝突的優先事項之中。
可當臨近8點半時,我卻不由自主地趕到了禪室,打開門,一屁股扎進椅子裡,已經遲到了幾分鐘,大家已經開始練習了。我開始覺察身體的感受,立刻發現了頸部的緊張感和呼吸的急促。我也注意到自己的注意力時常從呼吸上漂移開去。
當被引導著把注意力轉向自己的念頭時,我感覺到頭腦中的想法像上千個乒乓球一樣在相互碰撞。練習開始的時候,這些球就像一股溪流從頭腦中湧過。接著,我逐漸注意到自己的呼吸開始下沉到了腹部,頸部的緊張感也緩解了。當結束的鈴聲響起時,我已經能夠進入念頭的溪流,清醒地選擇應該優先處理的「球」以及上午的工作安排。我通過發現和拓展領導的空間來做出清醒的選擇,而不是試圖對混亂的頭腦中所有相互衝突的想法做出反應。
那天上午的禪修體驗幫助菲莉斯覺察到了自己躁動不停的心,並讓她找到了方法來平息這種忙碌與躁動,從而做出清醒的決策。
當練習覺察念頭時,你會開始意識到自己的一些習慣性行為以及推動其發生的念頭。你將注意到自己其實有機會來為下一步的行動做出更清醒的選擇,而不再是像往常一樣只是習慣性的反應。西蒙是一家服裝連鎖企業的市場總監,他在最近一次練習中向一起訓練正念領導力的同事們解釋了這種體驗:
我每天會做一些有意識的暫停,特別是在和團隊開會時我注意到了自己慣常的想法與行為。我用一些在訓練中學到的簡單問題來引導自己:
覺察到了什麼樣的身心現象?
現在要做些什麼?
我開始給第一個問題找相應的答案。我注意到身體有些輕微的緊張,彷彿自己正處於警覺的狀態,同時也注意到一系列的方向、想法和問題正在腦海裡產生。不過,當問到第二個問題時,我總是得到一個相同的答案——「閉嘴」。
會議室裡的領導者們紛紛笑著表示同意。西蒙繼續說:
當和團隊開會時,不管是在討論什麼問題,我注意到自己的內心會出現很多有關解決方案的念頭,但當我暫停片刻,問自己那時最聰明的選擇是什麼時,腦海裡浮現出來的想法是讓自己「閉嘴」。
當開始聆聽這個建議,遏止自己跳出來發表意見的衝動時,我發現團隊常常會發現新穎的、更好的辦法。而且,重要的是,我意識到自己真正地加快了團隊裡每一位成員的個人發展,因為他們現在可以自由發揮並且能夠相互學習。停止過快地拋出基於舊有經驗的解決方案,會給團隊琢磨出新點子創造出空間。這有利於業務的順利開展,也能讓團隊更有凝聚力。
覺察情緒
從上面的練習中我們瞭解到可以將注意力放在思維的過程本身,而沒有必要去疊加更多的念頭,或者賦予它們過分的重要性。同樣我們也可以練習把情緒作為覺察的對象。
開始可以先花幾分鐘進行呼吸的覺察練習,當你準備好了,讓呼吸的感覺漸漸消退為背景,將注意力轉移到情緒上,覺察它們的升起和消失。
和呼吸、聲音和念頭一樣,情緒也有產生和消失的過程。一開始這可能是個很有挑戰的練習,因為很少有人接受過對自己的情緒保持好奇的訓練。反而更有可能,你接受過教導要求你推開情緒,特別是那些令人不舒服的情緒。有時候,甚至只是想了解一下自己當時的感受也是挺有挑戰性的。因此,對自己要有耐心。
有一種能幫助覺察情緒的方法,因為我們發現通常自己是先感覺到了身體裡的情緒反應,然後才在頭腦的層面意識到它們。比如,我們先感到一陣噁心,才意識到自己正為下午的年終管理會議感到緊張。或者,當我們在臺下觀摩孩子的畢業典禮時,忽然發覺自己已經熱淚盈眶,這才意識到心裡深藏的對他們的愛。因此當關注情緒的時候,我們同時會覺察到與之關聯的身體感覺。
練習的時候,你可以進入放鬆的禪狀態,只是如實地覺察自己正在經驗的情緒,不要在練習過程中加入思考。例如,在練習覺察情緒時,你注意到自己感覺很氣憤,就只是感知到「這是個憤怒」,而不要去漫無邊際地猜想或者分析「我為什麼生氣呢」「我真應該學會去原諒」「為什麼她那麼難相處」以及「他是故意的」等。我們都是這一類思維的大師,但這幾乎不會產生任何建設性的結果。當開始這樣的自言自語時,嘗試著有意識地放下它們,回到覺察情緒本身:「這是憤怒」以及「我在身體的哪個部位感受到了自己的憤怒」。
不要試圖去推開情緒。你是在培養自己更清晰地看清與感受這些情緒的能力,以便於能夠開始更好地瞭解自己;或者當某種情緒產生時能夠採取有選擇的迴應,而不僅僅是設定的習慣性反應。情緒體現了「我們是誰」,同時也反映出我們應對生活中各種情境的模式。在第12章,我們會更深入地探索情緒在領導力中扮演的角色。
日常練習中的念頭與情緒禪修
你可以將念頭和情緒的覺察練習添加到日常的禪修中,和其他的練習結合起來。例如,開始的時候你可以先花幾分鐘時間專注於呼吸,等注意力變得集中,心平靜下來之後,再將注意力轉向自己的念頭和情緒;或者你可以交替著練習,比如,上午做十分鐘呼吸覺察的練習,晚上再來十分鐘念頭與情緒的覺察。當開始深入探索念頭與情緒的覺察練習時,你可以把練習時間再延長五到十分鐘。額外的練習時間會幫助你更好地覺察自己的思維過程,以及更充分地體驗你所能感知到的各種情緒。
第10章 騰出空間:緊急與重要事項的對峙
你所做的事情使你與眾不同,你必須決定想要創造何種不同。
——簡·古道爾(Jane Goodall)
我感覺自己長期處於內心的掙扎之中。工作與生活中有許多我認為很重要的事,但它們常常因為緊急事情的出現而靠邊站。問題在於,緊急的事情不一定總是重要的,只是表面上看上去更加緊迫而已。
當凱瑞與小組裡的其他同事分享自己的挫敗感時,大家紛紛點頭,表示深有同感。我請他告訴我們是什麼原因導致了這種情況的發生,他停了一會,說道:「我猜時間就是這麼不經意地過去了。」
時間怎麼會不經意地過去呢?對於大多數人來說,發生這樣的情況是因為我們放棄了為如何使用自己的時間做出明確選擇的責任。當日程表越來越滿時,我們只是眼睜睜地看著,然後聳聳肩表示接受,我們會說:「事情本身就是這樣。」然而,事情必須得這樣嗎?
例如,你是否接受所有的會議邀請,而不是清醒地做出選擇,並且認為你之所以被邀請,肯定是有人認為你的出席非常重要?在經歷了一次次冗長的、你幾乎完全不需要知道或者完全不需要你採取任何行動的會議後,你是否依舊相信有人邀請出席就意味著自己的重要性呢?
有時候,自己的日程被「緊急會議」所填滿是因為我們難以放下,並且沒有學會讓團隊或其他部門分擔一些責任。我們試圖說服自己:我們的技能和經驗是重要的,可以給所有人帶來最快、最有效的成果。儘管在一定程度上正是如此,但必須承認,現在和過去的世界,甚至是幾年前已經大不相同了,所以或許不受舊有經驗影響的新鮮視角才是一種優勢。同樣必須明白的是,如果想培養和發展人才,就需要我們能夠「放下」,讓他們去學習與探索。我們能否培養一種自律來花一點時間決定到底是應該親自去,還是讓其他人去處理,或者只是成為他人的教練與參謀?
有時候,他人的所謂「緊急事件」也會干擾你的日程。多年前我還在為納貝斯克(Nabisco)公司工作,記得我當時正在和米格爾開會,他是我們所領導的一個戰略性項目的資深科學家。會開到一半,一位年輕的僱員喬恩因為緊急需要米格爾的簽字而打斷了我們的談話。喬恩經常會錯過項目的截止時間,或者鄰近截止才完成任務,所以,儘管他很抱歉打斷會議,但他認為我和米格爾會理解,畢竟這是非常緊急的事情。米格爾知道喬恩總是處於緊急的狀態,是時候讓他長長記性了,他直視著喬恩,說道:「你自己時間安排上的失誤不應該給我製造緊急的狀況,請預約後再來。」
我經常會想起米格爾的話和他做出的選擇。他不僅把注意力放在公司重點項目的處理上,而且還給他的下屬在職業發展的關鍵期上了重要的一課。我們經常為其他人的緊急事務忙得團團轉。事實上,我們甚至是在告訴身邊的人讓我們忙得團團轉並沒有什麼。當我們身處一個服務性的公司或者部門時,情況更是如此。我們為隨時都能抽出時間,時刻能夠服務他人的狀態感到自豪。這的確是個很好的工作態度,但是,當我們在提供額外服務時,是否會破壞自己專注於公司優先事項的能力,同時又不停地讓其他人的缺乏計劃變成我們的緊急事件呢?作為善於合作的團隊成員,願意放下手頭的一切來處理真正緊急的事情是一件好事,但另一方面,如果你注意到經常會有「危機」需要自己馬上處理的話,那就可以停下來問問自己是否需要做出改變。
我們的日程表同樣可能被自己編的故事搞得擁擠不堪。例如,我們會由於想著不能錯過職業發展或者在高層領導面前露臉的機會,而驅使自己去參加每一個會議。我們在頭腦裡編了不少故事:比如自己的出席是如何受到期待的,或者如果不出席的話,就會被認為沒有很好地參與公司的事務,等等。這些故事也許是事實,也可能僅僅是由我們的恐懼和焦慮虛構出來的。
無論是什麼原因,我們絕大多數時間並沒有用在最重要事務的處理上,儘管內心一直牽掛著它們。在匆忙應付緊急事件時,我們感到需要去處理真正重要的事情,這種內在的衝突讓人倍感壓力。
對大多數人來說,這種衝突讓我們意識到,儘管每天都忙到筋疲力盡才能入睡,但自己並沒有專注在最重要的事情上,比如戰略規劃、亟待開發的突破性創新、需要支持與訓練的員工、我們的個人生活或者自己的身心健康,等等。我們一邊看著滿滿的會議安排,一邊想著自己所承擔的責任,這似乎哪裡搞錯了。我們需要找到方法來有效地安排每一天,而不能像凱瑞說的那樣,讓時間不經意地溜走。
另外,也很值得再深入探究一下我們究竟是如何度過每一天的。
問卷調查:我們如何度過每一天
就像任何實施新培訓課程的團體一樣,我們希望瞭解正念領導力訓練給職場帶來的一些實際效果。在一些行為研究員的幫助下,我們開發了一套由19個問題組成的調查問卷,並分發給了72位員工。他們來自公司的各個層級,都加入了我們機構的正念領導力與身心健康課程,每個人分別在課程開始前兩週和課程結束後兩週回答這些問題。調查中會有一些關於工作體驗的陳述,要求回答者對給出的陳述分級,從「幾乎總是」到「幾乎沒有」分為6級(見下面各表)。他們的回答不僅提供了關於正念訓練效果的信息,同時也讓我們瞭解到了當今職場的一些現實,以及緊急與重要事項的內在爭鬥所帶來的影響。
或許這並不讓人驚訝,只有非常少的員工能經常安排好自己的工作優先順序。儘管我們知道分清工作的輕重緩急能夠幫助自己找到空間來處理重要的事務,但大多數人並沒有這麼做。可能我們在安排得過滿的生活中跑得太快了,以至於認為自己已經不能好好地停下來考慮一下優先順序。或許我們相信,只要繼續朝前跑,最終就能趕上並且有時間去做所有事情。這可能嗎?
同樣,我們從表10-1中可以看出,僅僅7周的正念領導力訓練帶來了驚人的轉變。這些員工的工作環境並沒有改變,但我們看到,回答「幾乎總是」和「經常」地能夠安排好自己工作的優先順序的員工比例由課程前的20%變成了課程後的55%。值得注意的是,該課程包含了一個日程表練習(calendar exercise),它將正念領導力訓練運用於工作日程的安排之中,本章稍後會有詳細的介紹。這項練習能夠幫助人們看清自己是如何度過每一天的,但首先我們要質疑這樣的假設,那就是我不可能抽出時間來籌劃工作的優先順序。
表 10-1
當今商界對於生產率的強調是前所未有的急迫,隨著全球化競爭的來臨,我們需要合理利用每一分鐘。但在該調查中,只有9%的員工回答他們「幾乎總是」或者「經常」地能夠通過取消一些效果有限的任務或者會議來騰出時間(見表10-2),要知道這個調查針對的對象屬於長期以來被公司認為是最佳員工的一批人。絕大多數人都知道我們正在浪費寶貴的時間,儘管存在更好、更高效的方法來完成工作,但是我們沒有做出清醒的選擇,還是照舊參加各種會議,忙著應付手頭的事務。
的確,你不可能總是有拒絕會議邀請或者他人要求的「奢侈」,但是,當誠實地察看自己親歷的一天時,難道真的不能做出任何改變,或至少提出一些減少時間浪費的建議嗎?以我的經驗,如果你能挑戰現狀並提出若干考慮周全的建議,幫助相關的所有人節省時間,那人們通常會懷著極大的感激之情接受你的建議。
雖然為了給那些沒有價值的會議和事務尋找替代方案,需要審視自己的日程表、做出一些清醒的選擇和提出有創意的建議,但這些行為所帶來的效果足以彌補那「浪費」掉的幾分鐘時間。在斷言這不會有任何效果之前,先看看錶10-2中課程後的數據。僅僅7周之後,採取節約時間舉措的員工從9%上升到了43%,同樣重要的是,回答「偶爾」和「幾乎沒有」的人從26%下降到了4%。
表 10-2
自己在完成日程表上的會議和電話時的體驗究竟如何呢?對此我們又知道些什麼?我們知道自己並沒有全神貫注。實際上,調查反映只有31%的員工認為他們能夠在絕大多數的時候將注意力完全集中在會議上(表10-3中的前兩行),而對於其他人來說,注意力時而集中,時而渙散。當想要努力把注意力集中到會議發言或者重要電話上的時候,我們意識到自己的心不斷地從當下的一刻溜走。可以想象,如果坐在會議室裡的每個人都能夠專注在會議上,將會獲得怎樣的工作效率,而這是有可能的!事實上,在一段相對較短的時間內,正念溝通練習讓表10-3中最上面兩行的指標從31%上升到了75%。
表 10-3
人們不禁要問:自己在會議裡、通話中或者電腦前工作的專注力怎麼會有如此驚人的變化呢?表10-4回答了這個問題,並且反映出正念領導力的基礎練習對培養專注力的作用。參與者認識到他們分心了,並且有能力將注意力帶回當下。這個調查問題最上面兩行的課程前後的反饋實際上也迴應了前一個問題。例如,在日常禪修練習中,我們訓練自己在分心時重新將注意力帶回呼吸的感覺,這個練習讓我們在任何情境中都能覺察到自己的心不在當下,並將其重新帶回到眼前的事務上。保持專注以及分心時重歸專注的能力增強了我們活在當下的能力。
表 10-4
表10-5的這些反饋或許是調研中最令人不安,也最能說明問題的。和凱瑞一樣,我們感覺時間有時候會不經意地溜走。當這72位員工有足夠的時間停下來思考和回答該問題的時候,三分之一以上的人認為:雖然形式上他們每天都在忙忙碌碌,但並沒有清醒地意識到絕大多數時間自己在幹些什麼!
表 10-5
所以,我們總是圍著緊急的事情團團轉,沒有足夠的時間停下來用心關注重要的事,這一點都不奇怪。但是,請大家想象一下,這種狀態會對我們的創造力、洞察力和同情心帶來怎樣的影響呢?我們需要找到一種方法來更有效地將自己的時間投入到重要的事情上。
接下來,讓我們看看正念領導力訓練是如何幫助你重新規劃日程的,從而使你能專注於重要的事情,而不是忙著追逐緊急事件。
日程表反思
在反思過程中,你會再次運用覺察身體感覺、念頭和情緒的禪練習,同時準備一份你自己的某一天的日程表,手寫或打印的都可以。
(1)請舒服地坐好,讓你的身體保持安穩、豎直。當準備好了,把注意力轉到身體的感覺上,包括自己的呼吸。當注意到自己分心時,將注意力再次帶回到身體的感覺上。花幾分鐘時間做這個身體感覺的覺察練習。
(2)開始慢慢地逐行查看自己的日程表,就像第一次看到那樣,注意過程中身體產生的感受以及任何隨之而來的想法和情緒。以開放和好奇的心態對待你所覺察到的現象。注意自己的心是否在忙著解決問題或者評判日程表裡的某個會議,放下這些念頭,讓注意力重新回來,繼續從容地查看日程表裡的預約和任務。
(3)你熟悉這些感覺、念頭和情緒嗎?關於它們,你還知道些什麼?在有意識暫停的過程中,可以將自己覺察到的事情列一張清單,這會很有幫助。每天早上嘗試有意識的暫停,堅持幾周,看看自己日程表上的事項會有所改變嗎?或是一切照舊?
日程表反思練習能夠增加你對自己的瞭解,同時明白自己是如何度過每一天的。身體的語言往往能從整體上反映出你對某個會議或者某一天的感受。當看到新一週的日程安排時,你有沒有感覺到頸部緊張?或者當看到截止時間來臨時,你有沒有感覺到胃部噁心?或許當看到自己滿滿的日程表上一長串的任務時,你會感覺到胸悶。
或者,你會常常感覺到疲憊。當停下來留意一下自己每天的工作強度和速度時,僅僅瀏覽一下預約的清單就可以讓你陷入深深的疲憊之中。
身體在告訴你什麼呢?保持好奇心,開始質疑現狀。長久以來,面對一份滿是會議的日程表,你認為自己別無選擇,當然也沒空來安排事情的優先順序以及清醒地安排時間來處理清單上的重要事務。這份常常是由不同的人制訂的日程表難道就像刻在石頭上一樣不可改變嗎?
通過這項練習,你可以在決策時變得更加有意識。如何最佳地利用時間?你為什麼要參加那麼多會議?是否由合適的人參加了合適的會議?一天之中,你留給自己的空間在哪裡?
在我們舉辦的靜修營和工作坊中,領導者們通過日程表反思練習,對自己的日程安排進行了探索,下面是他們的一些發現:
有這麼多的會議是因為自己工作在一個充滿競爭的文化之中,所以大家覺得只有頻繁地會面才能保證工作進度。
我們公司的文化是每個人必須知道所有的事情。我想知道為什麼?
我的日程表上有很多隻與自己部門兩三個同事開的會議,原因是公司內部存在著低效的矩陣式組織結構,而且相互之間缺乏信任。
我開會過多還因為自己仍舊深陷於細節的泥沼之中,其實我應該花更多時間做戰略規劃。
我們公司迷信開會,連走廊裡的聚談也不少。
我的日程表排得太滿,以至於自己都沒有時間吃午飯,怪不得每天下午都感到頭疼。
5萬名員工都能夠安排我的日程,唯獨我自己不能。
最重要的事情從來沒有在我的日程表上,無論在工作中還是在家裡都一樣。
我正在做一個非常關鍵的項目,今天有四個會議是關於這個項目的,但是沒有一個會議能真正推動該項目。
我必須放下的想法是:自己的職業生涯取決於能在每一個會議上露面。
日程表反思也引發瞭如下的思考:如何為你領導的團隊創造成長的空間?怎樣應對每天由於缺乏空間所導致的對創新的阻礙?在面對外部情境時,如何剋制住只是為了完成手頭清單上的任務而匆忙行動的習慣性反應?所有這些發現都將來自於每天能花一點兒時間做簡單的有意識暫停。當你仔細審視日程表上的信息時,利用身體的感受來引導自己,誠實地探詢:「今天我需要做出些改變來讓自己更高效、更有戰略眼光、更富同情心嗎?」
當逐項查看自己的日程表時,你注意到挫敗感、焦慮或憤怒了嗎?問問自己是否有必要調整一下當天工作的優先順序,這樣我們的心境也許會變得更清明、富有創造力和同情心。你是否覺察到有「對此我無能為力」的念頭在腦海裡盤旋?真的是這樣嗎?
當有意識暫停成為自己探索正念領導力的一部分時,你可能會發現有那麼一天,自己能夠用輕鬆的心態面對日程表上的內容。這一天有什麼不同呢?這會不會是與你自己的領導力原則完全合拍的一天呢?你在這一天是否感覺到了所有人之間的聯結,或是因為親自參與了一些社區事務?在這一天裡,你是否花時間做了些能激發自己熱情或者重新點燃工作初心的事情呢?你照顧到了重要的事情嗎?你能夠做些什麼從而使自己可以更頻繁地體驗這樣的日子呢?
羅莎琳是一家很成功的大公司的市場總監,她對比了自己日程表上相鄰兩天的情況。這兩天很類似,都排滿了不同的會議和電話,唯一的不同是,第二天因為送兒子上幼兒園,所以上班比平時晚了半個小時。
一開始,羅莎琳為自己在查看這兩天日程時身體產生的不同感受而感到困惑。第一天的會議不斷地給自己製造頸部的緊張感和越來越多的操心項目截止期限的想法。而在第二天,類似的感受卻幾乎察覺不到。實際上,她覺得那一天的心情都非常輕鬆。當反思自己的體驗時,她最終的解釋是這樣的:
一開始,當自己在日程表上預約時間送兒子上幼兒園時,我想這是為了他而應該做的,那是兒子第一天上幼兒園,他肯定希望我在他身邊,送他上校車,揮手告別。這些都是事實,但他也是我最小的孩子,我的心肝寶貝。現在我意識到這不僅僅是為了他而安排出時間,同時也是為了我自己。我已經不記得上次為自己的事情安排時間是什麼時候了。
羅莎琳發現:為我們自己安排出一些空間能夠起到深入滋養的作用,會讓我們對一天的體驗截然不同。為我們自己安排空間不是一件自私的事,其實,設法滋養我們自己和滿足自己的一些需求最好也預先安排在日程表上,因為我們都很清楚,如果日程表上都沒有,那我們肯定顧不上。
對自己的日程表做出清醒的抉擇要求自律和有力的承諾。你不需要馬上做到,一個小小的改變就能讓你覺得一天中擁有了更多的空間,從而能做自己認為重要的事。一步步來,在完成日常的有意識暫停的禪修練習後,在你的日程表中挑出一件需要改變的事項,從而讓自己有足夠的空間做重要的事情。也可以先初步擬定一個建議或者解決方案,然後和你的同事一起探索,看看能否在你們共同的日程表上取消一個任務或者會議。設想一下,如果有人能找到方法來幫你騰出一些空餘時間,你該會多麼歡迎這樣的建議啊!
這樣的反思只需要在一天開始的時候,稍微花上幾分鐘時間,但是它卻有可能幫助你實現卓越領導,而這和「自動導航」式的領導之間存在著極大的差別。
第三部分 展現領導者的全部才幹
第11章 通過激勵而非預期去領導
如果你的所作所為能鼓舞他人有更多的夢想、更多的學習、更多的行動和成長,那麼你就是領導者。
——美國第六任總統,約翰·昆西·亞當斯(John Quincy Adamas)
如何激勵那些製作奇克斯麥片和貝蒂·克羅克蛋糕粉的員工呢?畢竟,那些東西只是你可以在雜貨店裡找到的上百個品牌中的兩個。有沒有一種方法能讓領導者激勵更大範圍的員工呢?他們工作在從裝卸穀物到顧客廚房的整條供應鏈上。為什麼需要鼓舞人心?告訴員工公司的年度計劃、保證就業和領薪水、拿獎金不就夠了嗎?換句話說,設立績效目標不就行了嗎?
激勵式領導能收穫更多嗎?當然!人的充分發展是因為受到了鼓舞,而不僅僅是達成預期。預期往往是可以被衡量的,非黑即白,要麼達成,要麼失敗。內心的激勵將你真實的自我、價值觀和為人準則整合在一起,也往往會升華為對我們共通人性的欣賞。
正念領導力訓練能夠幫助我們發掘內心深處的驅動力,然後我們就可以用自身的熱情去鼓舞他人。
如果想在每天的工作現場呈現出領導力,善於激勵很重要,特別是在困難時期,激勵式領導尤其重要。當面對艱難,當人們感到不安想依靠你來領導時,什麼能幫你保持鼓舞人心的能力?能否走出自己的機構到所在的社區中汲取激勵的力量?在這一章裡,我們將探討這些問題,並用一些案例來展示激勵式領導。
改善兒童和父母的生活
對於通用磨坊食品公司負責奇克斯麥片和貝蒂·克羅克蛋糕粉的領導者來說,激勵來自於那些要求公司生產無麩質麥片與蛋糕粉的充滿感情的信和留言,絕大部分是父母寫的。麩質敏感型的孩子不能吃那些用某些穀物製作的食品,因此絕大部分市場上主流的麥片是禁止食用的,還包括許多兒童的至愛,如餅乾和生日蛋糕。你能想象一個七歲的小孩不能像其他孩子一樣擁有生日蛋糕,或者不能在學校特殊的日子裡分享帶去的紙杯蛋糕和果仁巧克力餅乾嗎?
一小組員工開始研究這些需求以及建立新生產線的市場前景。他們被那些信所觸動,覺得應該幫助父母減輕孩子們被視為「異類」的羞恥感,他們想看看是否有辦法伸手相助。最終,他們推出了公司第一條無麩質奇克斯麥片生產線,從而創造了一個精彩的商業案例。投身到新產品線的員工反響尤其強烈,不是因為銷售了公司有史以來最成功的產品,而是他們以一種特殊的方式打動了消費者。
一位母親寫信給公司,詳細描述了那天早晨的情景:當她九歲的兒子下樓用早餐時,發現餐桌上有一盒奇克斯麥片,他以為是給姐姐準備的。她倒了一碗麥片給他,他還是不相信,又問這是否真是給自己的早餐。當她確認說是的時候,兒子瞬間容光煥發,馬上說:「就像其他孩子一樣啊!」在通用磨坊食品公司的走廊和會議室裡,這封信和許多類似的來信被員工們分享與討論著。為他人的日常生活創造出一些不同,賦予了工作特別的意義。上述為這些產品奮鬥的員工就是激勵型的領導,他們鼓舞了所有將麥片和甜點送到市場上的同事。
在工作場閤中,人們需要明白公司對自己的要求以及維持組織生存必須達成的目標,比如,他們應該瞭解公司的財務及銷售需求。然而,如果你想讓組織中湧現出全身心投入的員工,僅這樣是不夠的,還需要激勵。你是否願意早上起床是由於內心的感召?當一位員工需要為公司額外著想的時候,他之所以這麼做,是因為腦海裡有個小男孩坐在早餐桌旁,或者在吃他的第一個巧克力生日蛋糕,還是因為年終的銷售報表呢?答案不是毋庸置疑嗎?因為感受到那些父母的掙扎,人們被點燃了,畢竟我們可能在自己或朋友的家庭裡遇到過類似的掙扎。有能力讓一個小孩生活得稍微好一點,這讓我們感覺很好。在這個案例中,激勵來源於為團隊找到一個更大的願景,而且這個願景遠遠超越了股東報告中的銷售數字。
激勵的省察
採用一個放鬆、舒適的坐姿,腳掌平放在地板上,雙手安放在膝蓋上。輕柔地閉上眼睛,開始練習覺察呼吸和其他身體觸覺。等身心慢慢地沉澱下來,然後問自己以下問題:
什麼時候是最近一次我感到激勵並做出了某些貢獻?曾經是什麼項目讓我備受激勵併為項目的創立和成功努力工作?
當我回想起這些時,當下的感受如何?
記得當你練習省察時,你也許可以把頭一兩個湧現的反思答案先放在一邊,再重複問一遍問題,對所有的一切保持開放和好奇。當你問這些問題時,密切注意身體的感受,特別是當下回憶這些事件時那一刻的感受。
你可以從容一些,如果發現自己開始評價或分析,可以隨時回到覺察呼吸的練習。當心變得更加專注,再次重複這些問題,看看會發生什麼。
對於我們一些人來說,也許已經很久沒有被某件事或某個人所激勵了。當你在回想被激勵的日子時,不一定侷限在工作場合,或許是一個社區項目或其他志願者項目激勵了你,或許是因為你讀到或聽到某事後深受鼓舞而開展的一項個人計劃。
等你省察好了,睜開眼睛,花些時間寫下你的答案。書寫的過程往往能夠進一步澄清並深化那些在省察中浮現的語句。當你考量手上這份清單時,問一下自己:是什麼激勵了我?這份激勵對我今天的工作有影響嗎?這個激勵是我領導力的一部分嗎?
當我們個人受到鼓舞時,這種狀態是有感染力的,周圍的人能夠感受得到。當然,如果我們只是為了支票而工作,身邊的人同樣能感受得到。當不再有內心的激勵和感召時,你會缺失些什麼呢?從你的省察中是否產生了一些洞察力能引領自己採用一種新的方式來工作呢?這一切將點燃內心的熱情並激勵身邊的人。
這個省察練習要時間去慢慢展開。如果方法有效,你可以隔幾天再次練習,不要試圖找到一個快速的答案。如果每天做這個練習,你就會注意到一些機會,從而對你的工作內容和方法做出相應的改變,重新點燃鼓舞人心的火焰。
當然,並不是我們每個人所在的組織都提供社會服務或生產能幫助孩子的產品,那麼領導者還能如何激勵員工呢?是什麼讓你每天去上班時感到備受鼓舞呢?也許不用立刻列一個激勵事項的清單出來,你可以先嚐試一個有意識的暫停並對激勵本身做些省察。
危機中的激勵
在美國9·11恐怖襲擊之後的幾周裡,所有的目光都投向了紐約這座城市和市長魯迪·朱利安尼(Rudy Giuliani)。正如市長在自己的著作《領導力》中所描寫的,他從父親身上學到了在困難時期親臨現場的重要性,同時他明白:當人們滿懷悲痛時,親臨現場是衡量一個人的真正標準。他的父親將其簡略地概括為:「婚禮可以酌情參加,而葬禮則毫無選擇。」
作為市長,朱利安尼將他從父親那裡學到的運用到了自己的領導實踐中。他有一條個人原則,那就是參加紐約市每一位因公殉職人士的葬禮。在世貿大廈遭襲之後,犧牲的消防員和警察人數急增,遵守這條個人原則理論上已不太可能。在恐怖襲擊之後,有大量重要的事務等待市長去處理,包括對於安保的威脅、環境隱憂以及滿城的焦慮。在這樣不尋常的情況下,如果朱利安尼放棄這條個人原則,大家應該都能理解,實際上他團隊中的許多人也是這麼敦促他的。
相反,市長將團隊召集到一起,並告訴大家他自己和屬下的政府官員將參加紐約市政府僱員中每一位因公殉職者的葬禮。他進一步要求大家不單單是去露個面,而是要和殉職者家屬談話,安慰那些倖存者,讓現場的人感受到自己的出席。
朱利安尼做出的選擇是富有感召力的。你能想象這對團隊的衝擊力嗎?難道我們不願意跟隨珍視和尊重每個人的貢獻並且視員工高於一切的人工作嗎?還有比這更能激勵人心的嗎?作為市長,朱利安尼在他踐行領導力時,始終把在嚴峻時期親臨現場並提供安慰放在第一位,甚至在那些超出所有人想象的困難時期,他也沒有改變這樣的優先次序。人是重要的,人是第一位的!在自己的領導角色裡,你是否能看到那些激勵人的方法,比如,透過簡單的舉止或坦誠的溝通,來體現他們的價值以及你對每個人的尊重?明白生活可以充滿挑戰,但始終信守承諾、親臨現場的領導者一定能激勵人們竭盡所能。
家得寶:社區服務是一種激勵
組織用來激勵員工的另一種有效方式是參與社區服務項目。當組織為所在社區做出貢獻時,員工往往會有一種集體自豪感,從而努力回饋並創造不同。同時,在讓世界變得更美好的共同目標下,他們會感到彼此的聯結。
機構在社區發揮有力作用的典範之一是家得寶幫助退役老兵的「博愛」項目。該項目的使命概括了公司和員工創造更好社區的承諾:
家得寶基金會承諾確保讓每位退役老兵有一個可以稱之為「家」的安全居所。這一切不僅僅是通過財務捐助,也同時通過我們店員夥伴的奉獻和親自動手的參與。
公司承諾在三年內為該社區住宅項目捐助5000萬美元。雖然僅是這一點就已經感召了不少員工,但是該項目還有一個更鼓舞人的重要因素:家得寶的領導人邀請員工每年以志願服務的方式參與進來,並將此作為服務慶典項目的一部分。全美的家得寶員工起而響應,結果是,在項目啟動的2011年,志願服務的公司員工就為退伍老兵完成了400多個住宅項目。這個項目在持續開展著,也和當地的非營利機構合作,這些機構著眼於為退伍回國的男女軍人提供一些力所能及的幫助。誰不願意充滿自豪地與一群不單單致力於公司的基本目標同時又以如此重要的方式貢獻社區的同事並肩工作呢?這可是集體創造不平凡呀!
也許你想知道是否項目的規模很重要,答案是「否」。不管是5000萬還是500美元,員工挽起袖子親自參與所帶來的激勵,要遠遠超過公司捐出的大額支票。有時候錢可以讓事情辦起來更方便,但是,那些能觸動人心,讓他們對自己的工作感覺良好並對社區有歸屬感的,其實是一種彼此聯結的情感。這是一種自己能參與「讓世界變得美好一點」的感覺。
虛偽的激勵
尤為重要的是,我們要牢記激勵必須是真誠的。如果公司宣稱它鼓勵員工的志願者行為,但並沒有表現出對員工努力的支持或認可,那這種由空頭支票引發的糟糕感受將使後院起火,從而形成一個比公司什麼都不做效果更差的工作氛圍。沒有什麼比虛偽的激勵更挫敗人心了。如果你選擇嘗試一個社區項目,那麼不僅要確保財務上的支持,而且要騰出時間來很好地實施項目,同時保持適當的溝通讓所有人知情。你會發現這些項目在幫助社區和密切吸引員工方面有著「四兩撥千斤」的作用。
虛偽的激勵也會表現在領導人公開溝通公司財務狀況和未來計劃時的空洞做作。作為一家大型醫療器材公司主管財務的副總裁,黛安就親身體驗了虛偽激勵的效應。
那是動盪的一年,肇始於我們公司收購一家很大的競爭對手。當我們兩家機構整合時,發生了太多的幹擾、錯亂,導致我們的銷售下滑以及創新能力衰退,我們知道將完不成季度目標,股價已經下跌了一些,人們開始質疑我們選取的方向。
公司總裁召集所有的高管和總監開會討論當前形勢。當他走向臺前時,我們都非常想知道他會說什麼,全場很快就安靜下來,空氣中湧動著一種躁動的能量,我們都在等著聽他對形勢的評估和推動公司走出困境的計劃。
他看上去興高采烈,並笑容滿面地告訴大家目前公司只是經歷了「小小的顛簸」,並且毋庸置疑,我們擁有正確的計劃來達成下個季度的指標。根據他的說法,所有我們要做的只是確保「戰略的實施」。
就那樣,沒有細節、沒有卓見、沒有問題!
會議室裡有種明顯的洩氣感,這有點像空氣被抽走了,你幾乎可以看到人們頹然地倒在椅子上。甚至沒有提到具體的挑戰,單單描繪了一幅玫瑰色的畫面並不能激勵我們,相反,我們感到被孤立在外,並且不受尊重。我們都是資深的商業人士,很清楚目前公司經歷的遠比所謂的「小小的顛簸」要困難得多。這種鼓舞士氣的講話弊大於利。離開會議室時,我們感覺比之前更擔憂公司的未來,甚至一些同事回到辦公室就著手準備簡歷了。
或許黛安所在公司的總裁認為他的角色是做一位啦啦隊隊長。實際上,工作場合的啦啦隊隊長式的領導被我們稱為激勵的「近敵」。「近敵」是指那些看上去似乎是我們想要尋找的但其實是相反的事物,舉例來說,真誠同情的「近敵」是憐憫,為某人感到傷心,這其實是在降低對方的自信心。所以簡單的啦啦隊隊長式的領導和動員式的談話實則是激勵的真正近敵。
公司的啦啦隊隊長是機械呆板的,他們不管比賽得分如何而只是簡單地保持積極的閒聊,他們重複著股市術語並試圖用定心丸來鼓動員工的能量。啦啦隊隊長實質上並不會起到積極的作用,反而往往會產生有害的結果,就像我們在黛安的故事中看到的那樣。想擁有感召力,你必須坦誠和開放。
目標期望的侷限性
導致我們不能進行卓越領導的另一種常見的模式是:用目標預期來管理而不是通過激勵來領導。當實施卓越領導時,我們的首要職責是激勵身邊的人,同時應明白:如果一位稱職的員工受到了真正的激勵,他也瞭解最終目標,那我們就沒必要搞微觀管理。實際上,微觀管理往往不只是妨礙個人及團隊充分發揮他們的潛力,而且會壓抑創新。當過於指手劃腳時,你會阻礙獨立思考和試驗的展開,而公司也許恰恰需要這些來推進之前設立的目標,並且打破常規、衝破束縛。
娜塔莉在一家大型電子公司是一位深受好評的總監。在整個職業生涯中,她一直快速晉升,曾經圓滿地解決了不少公司頭疼的麻煩事。她領導著一個由專業人士組成的傑出團隊,很享受作為解決問題高手的角色。一天上午,她召集團隊宣佈了一個剛發生的涉及國外供應商的質量問題,她覺察到自己的思維已經回憶起五年前發生類似情形時所採用的方案。但這一次,娜塔莉決定另闢蹊徑,她擔心如果分享自己過去的經驗來解決當下的問題可能會限制團隊甚至公司的成長。
因此,與其期望團隊按照自己指示的方式來處理那個質量缺陷,不如將問題交給團隊並傾聽湧現出來的主意,很快,他們確認了一個和她最初依據經驗擬想的內容非常不同的解決方案。她一邊爽朗地微笑,一邊告訴我:「他們採用了一個速度更快、效率更高的方法來處理這個緊急事件,同時,特別令人高興的是,他們擬定了一個新的預防措施以防止未來此類質量事故的發生。」按照娜塔莉五年前的方案也許可以解決這一次的問題,然而,只是簡單定義問題而後故意保持沉默,她收穫了一個更好的結果及更有能動性的團隊。
當然,很多時候我們需要依據過去的學習和經驗來設立預期目標,我們決不需要為每個項目和決策重新創意而做無用功。但另外來說,當我們通過設定預期目標來領導,並詳細規定了工作內容、方式、時間和場所時,我們就會嚴重地束縛創新,而且最終會形成一個員工缺乏幹勁的組織。
尋找我們所期待的
預期同樣會像眼罩一樣妨礙我們清晰的觀察力。當期待一個結果時,我們往往只會搜尋那些有利於預期的信息,而忽略現實的情境。在一次我主持的培訓課程中,劉易斯提供了一個關於這個原理很有說服力的例子。他是一位主持焦點訪談小組的消費者行為研究員。
當時我們正在練習正念溝通,覺察什麼時候自己的心會離開談話夥伴所說的內容。尤其觸動劉易斯的是不帶入對談話內容的期待而開放地傾聽對方。他告訴我:「如果在焦點訪談小組觀察或消費者訪談中採用這項練習,那我們的工作會精確得多。相反,我們坐在單向玻璃的後面,等待著消費者小組中的某個人講出我們期望他們說的內容。十個人可能會說出完全不同的東西,但是客戶或我們的經理期待他的判斷被支持,因此我們等待某個人說出我們想要聽的。」
劉易斯的評價可能稍微誇張了一點兒,但想想你多少次是帶著預期走進會議室或開始一段談話的。我的確發現,當自己抱著對結果的期待開始一個談話或會議時,就會限制自己的發現和學習。總是檢查開列的期望清單會輕易限制突破性的點子和意外成果的湧現,同時,真正的溝通也會被只想聽我們期待的內容所阻礙。
激勵要求正念領導力。這需要你看清當前是什麼而非期望的是什麼;這意味著必須認清失敗並以此為契機從中學習;這需要準備好放下之前的做事方法,或者已經「知道」的能夠奏效的途徑;你必須有足夠的勇氣來開放地面對與他人合作中發生的一切;如果試圖通過對工作內容和方法設定清晰的目標預期來提高效率,那你必須清楚什麼時候自己抑制了他人的成長,侷限了他們找到新的、更好的方案的潛力。
我們需要尋找並達到一個平衡。你必須設定一個方向並確保分享足夠的信息,以便讓人們有效地投入工作;也必須激勵和允許那些和自己一起工作的同事在團隊裡最大限度地發揮能力。當處於慣性的自動導航模式,從一個會議衝往另一個會議,你很有可能是盯著備忘錄來管理的,偶爾還對領導下的同事發號施令,這樣的話,你只是在機械生硬地領導,而不是邁向卓越。
每天工作開始時,你可以運用以下的練習來幫助自己持續地找到平衡。
有意識暫停:放下期待。這個有意識暫停將結合第10章的日程表反思來練習。當你花時間仔細查看當天的會議內容時,請覺察自己的念頭和情緒。
在下一個工作日開始的時候,請打開你的日程表並慢慢地瀏覽全天的預約。感知你的腳與地板的接觸以及呼吸的感覺,開始問自己以下問題:
如果走進會議室時,我沒有抱著這個問題應該如何解決或者那個項目應該如何完成的期待,而是願意認真地傾聽和開放地面對發生的一切,那我可能會有什麼發現?
對著你的日程表上的每一個會議問這個問題。當反應發生時,留意自己的身體感覺、念頭和情緒。也許當想到「放下對會議習慣性的主導」時,你會覺察到自己有些不安。這些不安是從哪裡來的呢,過往的經驗還是自己的想象?或許你還覺察到有這樣的念頭冒出來:如果自己不告訴團隊下一步做什麼,那就會有迫在眉睫的災難發生。這些念頭符合事實嗎?
當你走向會議室或在辦公室裡準備下一個約見時,提醒自己可以利用片刻時間練習一下有意識暫停,覺察一下呼吸或者腳與地面的接觸,用這些觸覺提醒自己深入地聆聽、保持開放,同時放下期待。在會議中,留意你想要插話給予指導的衝動,問一下自己那是不是當時最合適的選擇。如果你再安靜地聽一會兒,那將會發生什麼?
當選擇保持安靜不說話時,你的身體有什麼樣的反應?你是否覺察到有情緒在升起?又冒出了哪些念頭?對於你參與會議的互動形式和狀態,它們告訴了你什麼樣的信息?
當許多領導者採用這種方式開會時,他們彙報說自己行為上的改變讓團隊和同事們感到驚訝。同時,領導者們變得對新的可能性更加開放和好奇,而不是很快地進入計劃和執行階段,包括指定專人負責和分配任務。如果下次啟動一個新項目時,你嘗試先放下對它的期待並在第一次會議上允許更多的創意呈現,猜猜看,將會發生些什麼?之前通常當我們召集一場會議時,只是想儘快地明確項目構架並指派任務,能否想象一下,如果這次是請與會者事先思考最佳解決方案是什麼,並且帶著自己最好的建議來參加會議,大家會是怎樣的反應?
你主持的會議有沒有可能將焦點從敷衍了事地交換工作進度信息轉換到分享想法與共擔責任的積極互動呢?很快,你就會發現新的工作環境已經為孕育創新方案提供了土壤。
或者當你對一段曾經困難的關係放下期待時,將會發生什麼?如果你不急著認定自己「知道」將會發生什麼,而是打開內心的空間,是否有可能轉化你們之間的關係,哪怕只是一點點?
美國前國務卿馬德琳·奧爾布賴特在她的自傳《女國務卿》(Madam Secretary)裡提供了一個絕佳的例子,展示了「放下期待」的力量。當奧爾布賴特成為美國國務院的首位女國務卿時,她致力於建立兩黨協同的外交政策,這對民主黨政府與共和黨主導的國會之間權力分享機制的形成尤為重要。事實上,她需要共和黨支持自己想實現的許多重要計劃,包括加入化學武器公約。鷹派和鴿派在歷史上有很深的隔閡,很多人期待她能夠帶來一些改善。奧爾布賴特放下歷史所造成的成見與預期,她開始接觸有影響力的共和黨人,並親自前往他們所在的州拜訪。這些旅程包括和北卡羅來納州參議員傑西·赫爾姆斯的見面,而他很有可能會阻礙關於加入化學武器公約的投票。在北卡羅來納州的時候,奧爾布賴特送給參議員一件睡袍,上面繡著「在國務院裡還有人愛你」。他們通過親自見面建立了聯結,在奧爾布賴特返程前,赫爾姆斯告訴她自己應該不會阻礙化武公約的投票。
他們成為好朋友了嗎?也許沒有,但是,由於奧爾布賴特放下了習慣性的預期,且不主觀斷定雙方絕不可能用同樣的視角看問題,或者對方將始終堅持黨派的策略而沒有獨立思考的空間,所以,最終收穫了一個出人意料的成果。
第12章 不只是事實:情感在領導力中扮演的角色
我認識到也許人們會忘記你所說的,忘記你所做的,但絕不會忘記你給他們帶來的感受。
——瑪雅·安吉羅(Maya Angelou)
我們心安理得地認為可以「關掉」自己的情緒,可這並不是真的。在工作和其他的生活場合,我們經常習慣於「控制」自己的情緒,否認它們所扮演的重要角色,也學會了否定或拒絕那些剛冒出來被我們標記為「負面」的情緒,如害怕、憤怒、憂傷和不安全感,等等。當事情的發展不如人意,或有人傷害到我們時,我們習慣於將那些感受打包封存起來,裝成一副開心的樣子,然後繼續往前走;不然就用喝酒、吃東西、購物、超負荷運動或者加班來分散對那些情緒的注意力。我們學會了戴上商界或專業領域裡通用的面具。在這個過程中,我們將自己很重要的一部分封閉了起來,因此,我們對於自己每天與周遭世界互動的豐富性只能算是一知半解。同時,我們也忽略了一個重要的內在信息源,而它對理解和全面發展我們的領導力潛能至關重要。
當年我作為律師在華爾街的一家大型律師事務所工作時,還很年輕。「嚴禁情緒」的告誡在耳邊無疑是既響亮又明確的,但是,控制好情緒,不要被人看作「情緒動物」,這無疑是個難以達到的期許。尤其是對於女性,假如沒有學會如何控制住自己的情緒,我就不會被看作是一位值得信賴的顧問。法律建議必須根植於事實和經驗,而情緒在你的深思熟慮中沒有位置,並且它經常會阻礙人們做出最佳的決策。我被教導的東西差不多就是上面這些……
當然,隨著自己執業經驗的豐富,我發現在處理日益複雜的客戶案例時,如果能夠把自己的專業技能和情感投入結合起來,將使我有可能提供最好的建議,但是我花了好多年的時間並且靠不斷的實踐才忘掉那些早年學到的所謂「不要將情感帶入工作」的教導。不過,必須承認這樣的教導的確也有其合理的地方,當自己被強烈的情緒所左右時,我們通常不想貿然做出任何抉擇。然而試圖將我們的情緒封鎖起來也是徒勞無益的。
正念領導力練習可以訓練你關注自己的情緒,並且覺察到情緒對自身慣性反應的衝擊。在這個過程中,你是在訓練心的覺察能力,同時也在培育內心的空間以幫助自己更清醒地做出選擇。你認識到自己能夠放下壓制情緒的無益嘗試,而且可以擴展自己迴應各種情緒的技能,甚至是針對那些被你標記為最強烈的負面情緒。
怎麼做呢?
利用第9章裡介紹的念頭與情緒禪修,你可以深入地體驗和觀察情緒的內容。比如,當發現並深入觀察憤怒的情緒時,你也許會覺察到其實憤怒並不等同於你,而且自己也無須被憤怒所挾持。
你能夠體驗到伴隨著憤怒升起的身體感覺和念頭,但是,請保持「無為」的狀態,只是簡單地面對它,見證其存在,然後用身體感受它。你會開始注意到,原來,放下所有對情緒的否定和抗拒其實是一個很大的解脫!
你不必害怕承認當下發生的一切。當對憤怒產生了好奇,你才有可能真正領悟到它在你生命中扮演的角色。帶著這樣的灼見,你也許會明白如何做出改變,或者變得更加耐心和仁愛,而下一步就是將這個練習帶入實際的生活情境中,特別是在需要做出選擇的時候。
羅賓是一位勤勉的內科醫生,不久前被診斷為不孕。她來自一個大家庭,一位姐姐有三個女兒,另一位也懷了孕。在一次正念領導力靜修營中,羅賓的情緒開始爆發了……
我逐漸認識到自己其實是多麼憤怒、嫉妒、憂傷和絕望呀,我想遠離這些情緒,也曾經哭過。我開始看到自己長時間努力地工作,生命裡裝滿了患者、機構委員會和教學。但這似乎還不夠,當自己的情緒越來越多時,我就把更多的事情加到日程表裡。壓力越大,我就會做更多的運動,美其名曰「自我關懷」。直到我開始放下防衛心理,同時開放地面對自己真實的情緒,我才能逐漸與它們友善共處,並且收穫許多領悟。這樣一來,它們對我生命的「控制」也開始慢慢軟化。現在當憤怒和憂傷升起時,我也能坦然接受了,同時也可以為姐姐的懷孕感到開心,這些並不是互相排斥的。允許自己感受情緒讓我不再要去做那些不健康的、分散注意力的事情。禪讓我最終認識到:以前自己不斷地努力想從傷痛中逃開,其實是在給自己製造更多的痛苦。正念練習使我看到了另外的選擇。
羅賓曾經被有意逃離自己的情緒搞得精疲力盡,後來她認識到那種逃離是無效的。只有在允許自己關注情緒之後,她才開始看清生活中到底發生了什麼,羅賓可以看到自己一直在排斥身為姨母的喜悅。與此同時,她也開始培養更多的對自己的慈悲,這些都帶來了很好的療愈效果。有了平和良好的狀態,羅賓能夠更好地按照自己的意願去生活了。因此,這並不只是關注一下負面情緒那麼簡單。
我們還曾經被教導說「要讓積極的情緒儘快過去」,因此很少會停下來留意那些給我們帶來愉悅或者滿意感的時刻。我們是如此急於向下一個目標進發,以至於不能去體驗已達成的目標所帶來的滿足與快樂。
這種對滿意或愉悅感的忽略不單單影響我們自己,還會影響周圍的同事。如果我們不能停下來妥善地認可他人辛勤工作的成果,其實就是在助長一種不良的文化,好像用一兩秒鐘說句「我們做到了」就算是真誠的認可了。我們為什麼要抗拒分享工作成果帶來的愉悅呢?
同樣,由於我們變得習慣於處在持續的間斷注意力的狀態中,因此很少可以去真正體驗那些能給我們帶來喜悅或幸福的時刻,比如,女兒的一個微笑、一杯溫暖的、滋味豐富的咖啡或者夜空中璀璨的群星。
情感才讓我們成為人,而不是冰冷的計算機。情感使我們感受到與自己、與身邊的人,乃至整個世界的聯結。它們指引著我們的選擇:當再也沒有數據可以蒐集、沒有人能夠傾訴、沒有明確答案的時候,情感往往就成為智慧的源泉。
最流行的關於情緒的說法是要我們學會將它們封存起來,也不要停下來充分地享受生命中的那些高峰體驗,其實這些都會讓我們無法培育出人性中更豐富的一面。
從第9章開始,我們探討了情緒的覺察禪修,這個練習能夠幫助你把自己的情緒只是當做此刻身心經驗的一部分來體驗,所以覺得不需要去推開或者改變它們。也許你已經發覺,自己現在有了一位絕佳的同行旅伴,可以幫著覺察與理解各種情緒以及它們是如何影響自身領導力的……
那就是你的身體!
在頭腦瞭解到情緒之前,你的身體已經預先感知到了它們。
當留意到身體的感覺,像臉發熱、牙關緊咬、胃部痙攣或脖子僵硬的時候,你可以利用這些信息來幫助自己隨時覺察到當時的情緒。如果我們想和自己的情緒發展出一種開放、接納和好奇的關係,這將是最重要的第一步。當你越來越熟悉那些隨著強烈情緒而升起的身體感覺時,你就能把它們視為一種預警系統,因此這個練習的價值非常大,但一開始也相當有挑戰性。馬克是一位資深工程師,他曾經跟我講過以下這段話:
我曾經失去和自己的聯結,也很難注意到任何與情緒相關的身體感覺。看到自己只能用不健康的方式來回應情緒,我感到很沮喪。大約四周前,我參加了一個氣氛糟糕的會議。散會時,我感覺到了胸部發悶。總算有感覺了!我感覺到了自己的憤怒,也知道當自己憤怒時會變得很刻薄,而這無助於事態的發展。我把全部的注意力放在胸部呼吸的感覺上,直到憤怒慢慢地消退,才感到自己更加放鬆了。這個時候我就能夠更加輕鬆、有效地迴應當下的情境了。這個禪練習會讓人對情緒的反應更為敏銳,同時也會越來越熟悉它們影響自己行為的模式。當不再過多地壓制自己的情緒,並且能花些時間去看清它們時,你就能覺察到情緒對自身行為的影響。
或許,你感覺到自己的胃部痙攣,隨即開始怒火中燒。此時你又注意到胃部的反應其實是因為自己對某個情境的不確定,而這種不確定感導致了暴躁的脾氣。當下次再注意到胃部痙攣時,你能感覺到自己的脾氣即將發作嗎?有沒有可能在爆發之前做出更善巧的選擇呢?
慢慢地,我們會越來越瞭解自己,包括個人的行為方式。當我們向當下的一切開放,並且不再花精力去推開或試圖否認自己的感受時,我們就能找到一點兒空間,從而清醒地選擇下一步的行動。我們也會以更和諧的方式來回應生活與現實。
情緒在聯結他人的過程中所扮演的角色
也許你認為自己的情緒對行為的影響似乎並沒有那麼顯著,或者覺得自己僅在非常不安的狀態下失去與自身的聯結時,情緒才影響到你的行為,而那時,自己只需要找個安靜的地方呆著就能緩過來。
建議你再想一想!
挑一個典型的工作日,日程表上通常都很滿,你從一個會議趕到另一個會議,忙著完成當天清單上的工作任務。下午你又參加了一個重要的會議,會議並不是很順利,你走回辦公室,心中有些不安,腦海裡盤旋著自責和惱怒的念頭。正要坐下來的時候,手機響了,家人打電話來問當晚的安排,當場你就發作了,把氣撒到了她的頭上。等掛了電話,一陣困惑襲上心頭,甚至你對於剛才發生的一幕感覺很糟糕。但很快,你就強壓著那些感受,開始忙活下一個工作任務。
接電話時,究竟發生了什麼事呢?當自己在心裡不斷地評價和回放下午會議裡到底發生了什麼以及怎樣才會更好的時候,不順利的會議所帶給你的沮喪感就被髮酵和強化了。也就是說,由會議所帶來的失望情緒被一連串的疑問攪得更厲害了。當我們捲入這個旋渦時,自己就很難全身心地聯結他人,並帶著尊重做出迴應。
隱隱約約地,你可能覺得自己剛才通話時的行為有問題,但是通常你還會像大多數人一樣,顧不上這些被傷害的感情,也來不及修復與自己伴侶的聯結,只是繼續朝前走。後來,不是因為有人重提往事引發了你的注意,就是當你自己靜處的時候又回想起了發生的這一切,到那時你才能明白當時的慣性反應所造成的不良影響,然而你仍然不知道今後該如何減少此類事件的發生。
隨著情緒覺察練習的深入,你會開始注意到情緒的產生,以及評判與思慮是如何擴大情緒的影響,進而阻礙了自己對下一步的互動或行為做出清醒的抉擇。你也會開始理解慣性反應(conditioning),人和事能激發某種情緒,隨後又驅使我們盲目地用食物、加班、寫郵件、社交、運動和酒精等來轉移自己的注意力。
在覺察情緒的禪修練習中,你學著關注自己的情緒,而不是根據它來創作一個冗長的故事片。這樣,在情緒周圍就有更多的空間來讓自己從容地選擇該如何應對內心的感受。
情緒在聯結自我的過程中所扮演的角色
當貼近關注身體裡產生的情緒時,你會開始更好地理解自己是如何度過生命中每一刻的;也許你還能看到長期的憤怒或悔恨給自己的身心健康和清晰決策的能力造成的影響;你開始注意到揹著這些情緒的重負只會帶來揮之不去的疲倦。與其抗拒它們或者轉移注意力,不如現在帶著同情來面對這些感受,並且可以用一種溫和的好奇感和更好地瞭解自己的心態來探究那些情緒的源頭,因此當它們產生時,你學會了更包容地去迴應。同時,你開始留意到那些之前在生活中常常被忽略的簡單的快樂。就像在傍晚,當離開辦公室走向車位時,你注意到了夏日的溫暖和餘暉,心中油然升起一股喜悅感。
情緒給我們的生命帶來了豐富和美,並幫助我們理解了「活在當下」的真正內涵——包含著憂傷、喜悅、悲慟、害怕、滿足、平靜、幸福或焦慮的此時此刻。當我們以開放的好奇心去面對情緒的時候,它們往往會成為智慧之源,能夠幫助我們聯結到自身的痛苦,或者由衷地感謝給自己帶來當下喜悅的那些人和事。情緒就像心靈的語言,當我們向它們敞開時,也就向他人打開了心扉。我們越是熟悉自己的情緒,就越能更好地理解他人的行為。缺乏對自身情緒的理解會讓我們缺乏內心的深度。又有誰會相信一個喪失了心靈的人能活得很不錯呢?
倫納特是一名系統分析員,剛開始禪修不久,有一天早晨寫郵件告訴了我在上班途中的發現。那是二月裡的一個工作日,很冷,他開著車行駛在威斯康星的州際公路上。關掉了收音機,倫納特沉浸在清晨的靜謐之中。當車轉了個彎,他發現自己正駛向冉冉升起的旭日。「陽光穿透了雲層,光芒四射,我驚呆了。」他說到,「面對這份美麗,我發現自己幾乎要窒息了,心中湧起一股暖流。我非常感恩自己能在那一刻身臨現場,全身心地在那裡,沒有一點分心。這個靜美的時刻讓我熱淚盈眶。」
倫納特不需要去其他地方或者做些什麼來找到那個特殊的時刻,他所需要做的只是更加全然地與自己的內心聯結。
情緒在啟動或擁抱變革中所扮演的角色
作為領導者,當我們既重視頭腦也重視心靈時,就能在所有的情境中更多地展現出自身的能力,這也有助於拓展我們在採取行動時所用的技能。我們會發現當自己用分析性的頭腦和聰慧的心靈一起來聆聽時,我們能明白更多、更受鼓舞和更有同情心,在面臨職場和世界上的許多重大挑戰時,也更能夠發現不同凡響的解決方案。
也許我最喜歡的讓世界有所不同的故事是同事的一次打車經歷。雪瑞·舒爾哈斯是通用磨坊食品公司主管研發的副總裁,有一次出差歸來,相當疲憊,急著要回家,她在機場叫了個出租車,把地址給了司機。雪瑞正想閉上眼睛休息一會兒,司機就開始聊起冬天寒冷的天氣,他說自己出生在非洲,因此對明尼蘇達州冬季的冰雪感到很新鮮,但也很難適應。雪瑞很快就放棄了打個盹的想法,這個年輕人想盡辦法來到美國中西部的經歷讓她充滿了好奇。
隨著談話的展開,雪瑞瞭解到出租車司機來自非洲最窮國家之一的馬拉維,在那裡他沒有未來。食物和水很短缺,就業和教育機會就更不用說了,因此他努力工作了好多年就為了一個目標——逃到美國。
他很形象地描述了那裡的孩子是如何因為缺乏食物而營養不良、奄奄一息的。在上學的日子裡,孩子們沒有吃的,經常只能一週內在家裡吃上一兩頓。雪瑞被深深地觸動了,從那以後,她心裡就總是牽掛著那些孩子。
雪瑞是一名食品科學家,同時也是公司的一位領導者,她和自己的團隊有時會作為志願者幫助非營利機構「餵養我捱餓的孩子」(Feed My Starving Children,簡稱FMSC)包裝那些穀物類的食品。雪瑞開始琢磨自己能否把FMSC的項目帶到馬拉維,她有了個發放100萬份餐食的計劃。該計劃將募款來支付餐食和運輸成本,同時需要召集一支小規模的志願者隊伍。她可以從通用磨坊食品基金會拿到資助,現在,又有誰會願意來包裝所有的餐食呢?
一個週三的上午,雪瑞召集了一次面向通用磨坊食品公司員工的公開會議,她講述了馬拉維的現狀以及百萬餐食計劃,並且呼籲大家起而幫助。馬拉維兒童的困境深深地觸動了雪瑞的內心,這份情感在演講中熠熠生輝,展露無遺。很自然地,演講結束後她就找到了需要的所有志願者。週五上午,報名錶就填滿了。
然而故事並沒有結束。不斷地有人加入援助計劃,與馬拉維的聯結也在持續加強,援助擴展到學校的建設、資助水井挖掘與改善潔淨水的獲取途徑,同時用技術轉移的手段來研發儲存當地種植食物的新方法,以度過乾旱和饑荒。成百上千的人參與進來,幫助了成千上萬的生命。
這一切起源於雪瑞被一個出租車司機的故事所打動,同時她又有勇氣利用自己的專長和影響力去追隨內心的感召。這個項目啟動、開展得很順利,因為許多人想成為其中的一分子。這種精神體現出了卓越的領導力。一方面,它給馬拉維人民帶來了直接的利益,這也是其初衷;另一方面,作為「副產品」,參與其中的許多商業與非營利機構的文化也被提升了,其員工表現出更多的同情心。這個項目也讓參與者為自己的貢獻和公司的支持感到自豪。同時它也向外界,包括投資者和未來的員工們,傳遞了一個信息:運營這家公司的人是與眾不同的。它觸動了所有參與者的情感,也提醒大家地球上的每個人其實都聯結在一起。
馬拉維的故事例舉了一位高管在受到內心感召之後,信任自己的專長和情感的引導,從而推動了一項帶來極大的正向改變的計劃。同樣,情緒是幫助我們定向或啟動一些小改變的重要盟友。當更熟悉它們之後,我們甚至可以開始信任在會議中感受到的不安心緒,因為它們往往會告訴我們不少言外之意,從而使我們有可能問出一些更好的問題。或者,當內心的焦慮情緒讓我們留意到他人提出的選擇並不吻合自己的領導力原則時,我們會更傾向於站起來制止並尋求替代方案。
當團隊並不完全認同你推出的新舉措時,情緒也會幫助你更好地覺察。領導者們知道一旦團隊不能與變革同步,那破壞性是相當大的。人們會在公開場合隨聲附和,但當變革需要被不折不扣地執行時,他們卻不一定會做出承諾。當你在類似的會議中學會信任自己的情緒,不管是多麼的微弱,你都能傾聽到這種不安心緒,因為它們在建議你此時需要鼓勵更多坦誠的對話。
在情緒的天地裡更加精確又善巧地穿行需要不斷的練習。以前沒人教導我們善待自己的情緒,學會將它們看作是信息的源泉,或者是更好地理解自己以及更全然地聯結我們面對的人的路標。同樣也沒人教過我們,我們該如何覺察自己的情緒被過多的思慮所激發和劫持,從而弱化了我們看清事物和做出明智選擇的能力。
我們的情緒常常會被自己的念頭或習性所「餵養」,以至於發展到不可收拾的地步;我們也往往不會利用情緒來幫著更好地理解自己以及眼前的情境,反而會推開它們或者轉移注意力。如果學會了用更多的友善和好奇來面對情緒,我們就能在一開始便保持覺察,並且信任這些信息,利用它們來引導我們的抉擇。在通過教育著重訓練我們散漫的認知性大腦時,必須同樣重視培養自己理解情緒的能力。在當今的世界,光是依靠思想和經驗是不夠的,我們必須發揮所有的潛能,其中也包括自己對情緒、生活和領導力的理解。
第13章 職場中的同情與善意
人類是一個被我們稱作「宇宙」的整體的一部分,並且受限於時間和空間。但當他在體驗自身、自己的想法和感受時,卻認為自己是與外在世界分離的,這其實是人類意識上的「光學錯覺」(optical delusion)。
——阿爾伯特·愛因斯坦(Albert Einstein)
幾年前,我在馬薩諸塞州的一個會議上演講,正準備開始回答聽眾的提問,一位在後排的年輕人站了起來,沒等把話筒遞給他,他就大聲說道:「沒錯,你已經讓我相信,這種心的訓練的確有助於改善專注力和創造力,但是,這會不會也使某些自私和貪婪的領導者變得更加成功呢?」雖然這並不是我有所準備的問題,但是對於剛接觸正念領導力訓練的人來說,這也是一個很合理的顧慮。實際上,這個問題後來我又被問過好幾次。
我想了片刻,隨後做出瞭解釋。正念領導力的訓練培養四種卓越領導的基本能力:專注力、心智清明、創造力與同情心。其中,對於個人、組織和社會來說,最具有轉化作用的是同情心。
實際上,在本書的許多事例中可以看到,最顯著的轉變往往發生在能夠更深刻地理解人與人之間聯結的時刻。正如託馬斯·默頓神父(Father Thomas Merton)所說:「同情心的完整理念建立在對於所有生靈相互依存的敏銳覺察之上,每個生命都是其他生命的一部分,並且互相參與。」
當練習逐步深入,你開始能更清晰地看待自己的人生,並且隨著同情心的重新生髮而做出一些改變。你會認清存在於自身的痛苦,同時運用自我的同情(self-compassion)來減輕它,或者你會看見和理解到自己所處的工作環境在有些地方並不利於支持或融入其他一些同事。你也能開始看清如何使自己的工作儘量減少對環境的傷害,或是更有利於社會。
與那位提問者所設想的剛好相反,同情心是正念領導力的一部分。正念領導力中的真實性訓練(authentic training)強化了無私和慷慨的品質,這些品質在只是管理或執行上可能並不顯得那麼重要,但在真正的領導過程中卻是必需的。東北大學(Northeastern University)心理學系戴維·德斯迪諾(David DeSteno)教授的實驗室調研了正念禪修是否能增加可觀察到的同情心行為的發生,結果證明瞭兩者之間的聯繫。這項2013年的研究發現有50%的參加過8周正念禪修課程的受試者會給拄著柺杖、面帶痛苦的人讓座,而沒有參加過禪修的人當中只有15%會這麼做。
同情心是一股強大的力量。當對它保持開放時,同情心將能增強你的勇氣並且告訴你如何做出選擇,它發端於你的內心,同時被理智所引導。在歷史上或者你自己的日常生活中,同情心的力量是顯而易見的。回顧歷史上人們站起來反抗不公正或侵略的那些時刻,他們的力量和勇氣就來源於同情心,來源於他們對當時的痛苦深刻、真實的理解以及行動的意願。亞伯拉罕·林肯、馬丁·路德·金、特蕾莎修女和聖雄甘地就是這樣的例子。同情心讓他們選擇挺身而出,將無限的仁慈給予了那些苦難的人。他們是強有力的領導力的典範!
在生活中,你也許並不會像上述的歷史人物那樣為了一個大的社會問題挺身而出。然而,當你理解他人的痛苦,並被深深觸動時,你會覺察到內心有一股力量在牽引著自己去做些什麼。有時你會從這種內心的感召上轉移開自己的注意力,但你對此的覺察已經變得越來越敏銳,你也更有可能去深入地理解相關情況,並採取可以幫助他人減輕痛苦的行動。當這一切發生時,內心的力量將支配你的行動,你會感到勢不可擋。
能覺察到我們自身的痛苦是培養同情心的起點,這一點很好理解。實際上,我們已經逐漸變得不善於承認自己生活中的困難,反而相當擅長否認和忽視那些生命中痛苦的部分。一所世界頂級商學院的院長曾經告訴我,MBA[1]學生很難向他人承認自己生命中的失敗或困難,實際上,他們幾乎很少覺察自己的失敗和困難。最後他總結道:「成功是絕好的藏身之處。」的確,當別人說我們幹得不錯的時候,我們會很容易將所有的注意力轉移到生命中那些「不錯」的部分,以至於選擇了一種不完整的生活,忽略了在現實中只有將我們所有的部分整合在一起才能展現出真實的自我,而不單單是成功的部分。
成功不僅僅是MBA學生絕好的藏身之處,通常很成功的領導者同樣很難承認自己的困難。畢竟,幹了這麼多漂亮的事,為什麼要糾纏於那些帶來痛苦的事情呢?對於那些習慣於扮演守護神的領導者來說更是如此,他們竭盡全力試圖為自己的家庭、朋友、同事、鄰居以及團隊解決難題,但同時卻忽略或否認自己也需要紓解痛苦以及自我同情。
馬修是一位非常有才華的業務主管,供職於一家知名的律師事務所,他發現了自我同情的價值:
2月11日,我的姐夫非常悲慘地去世了,才30歲,拋下了我姐姐、10歲的女兒和一個待產的胎兒。我們一家特別親近,這次打擊非常沉重,我立即飛往邁阿密去陪我的姐姐。
我開始匆匆忙忙地操辦一切:做相應的安排、配合法醫和葬禮主管、取消銀行賬戶,等等。整整兩天,我只是在「做事」,沒有去「感受」,我在內心裡築起了一堵高牆,似乎沒有什麼能將它推倒!但我發現這種疏忽和心不在焉帶來的代價相當大:我的胃痙攣著,不睡覺,不吃東西,也因為疲憊和神志恍惚而放棄了跑步這項個人愛好。我忽略了來自身體的真正重要的暗示,我只想試圖聚焦在其他所有人的要上,我要的是「解決」問題。最終,我再也不能繼續忽視自己的感受了。
於是我想到了接受過的正念訓練,開始在早晨起床後禪約半個小時。這是我給自己的一段最好的時間,它將我的狀態從「自動導航」調整到對當下一刻的完全覺知。我開始看見、聽見、聞到、嚐到和感受到當下的一刻。我感受到了失去的痛苦,對姐姐和全家處境的憤怒以及對我自己孩子的關切。我哭了。
我想起了呼吸,如此簡單的事情,卻讓一切變得不一樣了。當事情變得有些失控的時候,我慢下來,暫停一下,安住於呼吸,於是我又變成了一個更好的兄弟、父親和兒子。我在心裡體會著每一個角色,感受到深度的放鬆以及在頌揚姐夫生平時的喜悅。我變得更加敏銳和明智,也更少機械式的反應。我又開始能吃能睡,這讓自己能更好地承擔手頭的工作和思考。
我允許自己去感受當下的生命,要不然,我會關注不到來自朋友、家人和同事的愛和支持;也不會瞭解到當人能留意每個當下時,他將變得如此友善和慷慨,那麼樂於助人;同時,我可能會忘了提醒自己是多麼的幸運。
上週,我姐姐順利地生下了她的孩子,母嬰平安。
馬修的故事能給我們帶來許多啟發。當處於危機情境中時,你能否看到類似的自我反應模式呢——傾向於「解決」問題,從而導致自己失眠、沒胃口以及否認或忽略自己的情緒?當然我也從中學到很多,馬修已經用文字很優美地表述出來了。自我同情並不是否定你幫助和支持他人的能力,只是你不需要為了不斷地「解決」問題而拋開自己的痛苦。實際上,如果願意更明晰地看清自己的情境,你將能夠以一種更加覺醒的狀態展現在周圍人的面前,也更清楚他們的需要以及他們能提供給你的支持。
[1] 工商管理碩士。——譯者注
如何培養同情心
培養同情心通常從慈心禪練習(kindness practice)開始,這個練習能幫助我們辨別出人的多種基本需求,並對此敞開內心。
讓我們來看一下其中的一些需求:
我們都想有安全感,遠離身體和情感上的傷害;
我們都想擁有強壯和健康的狀態;
我們都想擁有幸福;
我們都想生活順遂(「生活順遂」在正念禪修中意味著清明、平和的生活)。
這四個祈願是我們所有人都共有的,因為每個人都希望在生命中減少痛苦。慈心禪的練習就是建立在此基礎之上,並可以成為日常練習的一部分。
慈心禪
開始此項禪修時,請按照與之前其他練習類似的四個步驟來展開。
慈心禪練習——第一部分
(1)找到一個舒服、穩定的坐姿,身體豎直並放鬆。
(2)開始做呼吸覺察的練習。當你準備好了,就將以下的短句默唸兩遍,念得同時請用心關注自己的身體,特別是心房區域。在默唸下一句之前可以用幾次呼吸的時間暫停一下。覺察的兩個對象分別為:①默唸短句時的體驗,以及②默唸時的身體感受。
「願我感覺安全,遠離身體和情感的傷害。」
「願我感覺強壯和健康。」
「願我感到幸福。」
「願我生活順利。」
(3)當你關注每一句祈願時,請帶著開放的好奇心覺察身體內發生的任何感覺,無須去改變、控制或評價它們。
(4)當覺察到自己的注意力漂移時,重新將注意力帶回到慈心禪所覺察的兩個對象上,即短句和身體感覺,同時不評價自己的練習是否做得夠好。
當你渴望安全、力量、幸福和順利等生命狀態時,並不是說在這些狀態還沒有實現之前,你就希望體驗它們。「願我感到幸福」是一個渴望,而不是一個強迫你去感受幸福並忽略現有體驗的命令。因此,這個練習並不是在培養妄想(delusion),而是打開你的心靈和思維,提醒我們大家擁有共通的人性,同時強調感受當下的重要性。
你覺察到了什麼?當給予自己同情和善意時,你感覺如何?開始這麼做時,你也許會覺得怪怪的,並不習慣用這種方式來接觸自己的人性面。或者,這也許是你第一次想到以這種生命狀態來生活,一種強烈的失落感油然而生。我們都想感到安全、強壯、健康和幸福,並且生活順遂,這些都要深刻而清醒地感知現前的一切以及我們該如何「遇見」當下的每個瞬間。
在慈心禪練習中,你也會注意到某些情緒或念頭會經常來「光顧」。這個練習有時會觸發不舒服的感受,熟悉這些感受嗎?當認識到自己的求時,你注意到一種溫暖或熟悉的感覺了嗎,抑或是以一種久違的方式聯結到了自己?也許你留意到有內疚感的升起,或者有「這很自私」的念頭產生,那是事實嗎?
為什麼你相信所有的人都期望擁有這些基本的求以減少痛苦,但卻不為自己祈願呢?這意味著什麼呢?難道其他人要減輕痛苦,而你不要嗎?在探究這些問題時,對自己溫和一些。建議你先做幾天這個練習,然後再轉入下一部分,或者回到書中介紹的其他日常禪練習。對發生的一切保持開放和好奇!
當你準備好了,就可以進入慈心禪練習的第二部分。
慈心禪練習——第二部分:擴大範圍
你可以默唸下面的短句繼續慈心禪的練習,將之前給自己的祈願發送給其他人。
首先,挑選一位能無條件愛你的人,也就是在生活中不管怎樣都愛你的人。在腦海中可以先憶想此人的形象,然後開始默唸,每個短句念兩遍,然後用幾次呼吸的時間暫停一下再默唸下一個短句。
「願你感覺安全。」
「願你感覺強壯和健康。」
「願你感到幸福。」
「願你生活順利。」
你注意到了怎樣的感覺?有沒有感受到心房區域的一股暖意?或者當你將這些祈願發送給愛你的那個人時,有沒有感覺到胸部有種輕快感?你是否感受到了與那個人的聯結?接下來,在覺察了一段時間的身體感覺或呼吸之後,你就可以繼續擴大祈願發送的範圍。
以同樣的方式,將你送給自己和愛你的人的四句祈願一個接一個地發送給以下清單中的人:
你所愛的人
一位導師或者老師
一位親密的朋友
一個熟人(你認識但不親近的人)
每次當你選擇下一個人發送祈願時,記得先憶念此人的形象。如果可能的話,請在轉向下一個人之前,花幾分鐘時間覺察一下身體感覺或呼吸。
最後,在你心裡憶想一位很難對付的人。認識到他也想要感到安全、幸福、健康和強壯以及順遂的生活。再次擴大你發送的範圍,將四句祈願送給他。你不要去多想為什麼這個人如此難對付,或者那些你相信是由他造成的痛苦,放下評判。此時,只是承認此人和我們所有的人一樣都擁有這些人類共通的基本特徵。
在做這個練習時,仔細留意內心的活動。你注意到了什麼?沒有對或錯的答案。如果有一連串的念頭升起,比如判斷、回憶和故事等,只是覺察到有這些念頭,有意識地放下它們,然後把注意力帶回到短句的默唸和身體的感覺上。
對自己溫和一些。如果你感覺將這些祈願發送給曾經傷害過自己的人非常困難的話,嘗試著將它們同時發給你們倆。這個練習不要求你改變什麼,也不要求你原諒誰,或者調整你關於他們的感受。然而,隨著時間的推移,也許對那些曾經傷害過自己的人,你的感受會有微妙(或者不那麼微妙)的變化,雖然那並不是這個練習的目的。慈心禪練習將打開你的心靈,從而認識到在這個世界上我們所有的人都在一起,共同擁有人類基本的渴望,也都不斷地經歷著生命中的苦難。
在該禪的最後,回到第一部分的練習,將四個祈願發送給自己,培養自我的同情。
這個練習能夠幫助我們理解友善的價值以及那些能體現出我們的同情心的行動。慈心禪打開我們的心靈,並且讓我們在一個相當基礎的層面上與自己以及他人的需求相聯結。它能幫助我們友善地對待那些需求,並且用心關注它們,而不是像以前一樣習慣於否認或忽視它們。
前美國國務卿科林·鮑威爾(Colin Powell)說過:「友善並不只是對人和顏悅色,它意味著對另外一個值得關心和尊重的人的承認。」在其著作《我贏定了:鮑威爾生活和領導的藝術》[1]裡,他分享了一個曾經在其國務卿任期內發生的非常精彩的小故事:
有一天,我從自己漂亮的辦公套間溜了出來,甩開了警惕的保鏢,鑽進了車庫。車庫是由承包商的員工運營的,絕大多數是移民和少數族裔,每天比法定最低工資多掙不了幾個錢。這個車庫對於所有僱員的車來說顯得太小了,把全部的車停進去是每天早晨的一個挑戰。服務生們把車一輛挨著一輛密密麻麻地停靠在一起,根本沒有一點空間把車從裡面的位置開出來。因此只有一號和二號車開出去後,三號車才能離開,如果前面的車不能按時開出車庫,那傍晚的下班高峰期就會變成一場混亂,許多不耐煩的人就只能站著眼巴巴地等著。
服務生們之前從來沒有見過國務卿在車庫裡晃悠,他們猜我是迷路了……我問了他們的工作、他們打哪裡來、尾氣的問題如何以及類似的寒暄……過了一會,我又問了一個讓自己很困惑的問題:「每天早上這麼多車開進來,你們是怎樣決定哪輛車排在一號位可以最先開出去,哪些又排在二號三號呢?」
他們心照不宣地互相看了看,偷偷地笑了。「國務卿先生,」其中的一位服務生說道,「是這樣的,當你開車進來時,如果你會放低車窗、朝外看、微笑,並且你還知道我的名字,或者打招呼說‘早上好,今天怎麼樣?’等類似的話,那麼你的車就是能最先離開的一號車。但是,如果你的眼睛直愣愣地盯著前面,裝著沒看見我們,或者沒意識到我們正在為你服務,不好意思,很有可能你就是最後一個出車庫的人。」
在很大程度上,這個故事提醒我們:人性是相通的,我們都是重要的,都值得尊重,同時我們也都欣賞友善。
[1] 中文版書名,英文版書名為It Worked for Me:In Life and Leadership。——譯者注
工作中的同情心
通過簡單而友善的行為,我們就可以將同情心帶入每天的工作之中。當選擇有意識暫停,給予同事一個稱讚或鼓勵,或者關心地詢問他人的狀況時,我們就將友善帶進了工作場合。友善的漣漪效應將無限地擴散開去,一個有同情心的領導者能夠轉化最有挑戰的職場環境。
當一個領導者擁有同情心,並被認為是個友善的人時,那麼甚至他發出的最強硬的信息也很有可能被他人順利地接收到。畢竟,當被一位工作夥伴真誠地尊重、包容和珍視時,我們將在很長一段時間裡信任他的決策。
然而,友善與禮貌或者策略上的正確(politically correct)並不一樣,發源於同情心的友善能夠真誠地聯結他人以及所感受到的痛苦和歡樂。如果這種友善不是發自內心,那將產生很糟糕的效果。當那些和我們有重要關係的人,比如老闆或同事,只是敷衍地問候「你好嗎?」而並不真正出於關心,甚至連一句比「還不錯」更長的迴應都沒時間聽的時候,我們感覺到這是一種偽善。當遇到這樣冷漠、有隔閡的人時,我們不會感受到被尊重、包容或珍視,我們只會產生被忽視的感覺。
慈心禪的練習還能夠幫助我們改善那些困難的人際關係,並逐漸打破內心築起的高牆。當發現與某人相處困難時,我們就會用這樣的內在之牆來保護自己不受傷害,但同時這些高牆也將我們囚禁住了,限制了我們全然生活的能力。
菲泊萊思是一家跨國航空航天企業銷售部門的負責人,工作很努力,他向我描述了自己試圖與相處困難的老闆改善關係的經歷。菲泊萊思非常勝任自己的工作,同事們也都很喜歡他。似乎一切都在朝著正確的方向發展,直到斯蒂夫加入公司併成為他的老闆。一開始還好,但很快斯蒂夫就對菲泊萊思開始了「微觀管理」(micromanage),同時將他排除在重要的會議之外。儘管和斯蒂夫溝通了好幾次,但沒有什麼效果,菲泊萊思很快發現自己越來越怕見到斯蒂夫了。
在過去的幾年,菲泊萊思一直在做包括有意識暫停在內的正念領導力練習,他很想知道這些練習是否有助於改善自己與老闆的關係。一天,他正在自己的位子上辦公,電話鈴響了,他掃了一眼來電顯示,發現是斯蒂夫打來的,馬上感覺到自己的胸口收緊了。甚至在接聽電話之前,菲泊萊思都可以通過身體發現自己變得有防衛心,封閉了起來,同時他認識到這隻會讓事情變得更糟。斯蒂夫讓他去自己的辦公室開一個緊急會議。
當菲泊萊思在收拾自己的筆記本電腦時,他決定在前往斯蒂夫辦公室的路上練習慈心禪,每走幾步,他就給斯蒂夫發送一句不同的祝福(比如,願你感覺強壯和健康),輪流地發送並不斷重複。菲泊萊思接下來描述了自己當時的發現:
慢慢地,我的身體開始打開,緊張感在減弱,腳步也變得輕快起來。越靠近他的辦公室,我就越能清晰地感受到他和我同樣有著對生活的追求。當我坐在他的辦公桌前開始會議時,已經放下了最近幾周積累起來的防衛心理和憤怒,我們之間的對話前所未有地順利,非常有建設性。我猜這一切可能讓他都感到吃驚,因為當離開時,斯蒂夫還感謝我做出的貢獻,這可是破天荒的第一次。
同情心打開了聯結頭腦和心靈的大門。在一個許多人認為職場讓人窒息且沒有人情味的時代,更加需要我們每一個人培養和體現出同情心。用心靈、智慧點燃的同情心是我們頭腦的分析性訓練必不可少的夥伴。心靈和頭腦有著深度的聯結,對於卓越領導來說,兩者都是必需的。二十世紀蘇菲派偉大的導師維拉亞特·漢(Pir Vilayat Khana)曾經說過:「頭腦是心靈的外顯,心靈則體現了頭腦的深度。」
第14章 著眼全局
你不只是來這裡……謀生的。你來這裡的目的是為了讓世界更為豐盛地存在,有更偉大的願景,以及追求更美好的夢想與成就。記得你是來豐富這個世界的,如果忘掉了最初的使命,你將日漸枯涸。
——伍德羅·威爾遜(Woodrow Wilson)
是什麼阻礙我們看到全局?
全局觀(big picture)又是什麼呢?
在禪修練習以及有意識暫停中,也許你已經發現許多限制自己充分發揮潛能的地方,而這一切只是因為沒能更充分地覺察。你也許已經瞭解自己專注的能力可以達到什麼程度,能夠更清晰地看到當下的現實,以及發現創意的空間其實會被匆忙的、過度計劃的生活狀態所遮蔽。自我內觀能讓你深入聆聽自己的原則,更熟悉自己內在的智慧,同時也能將你的同情心帶入生活的方方面面。
在訓練心的能力時,我們就擴充了應對混亂的現實世界的工具庫,我們開始更為警覺自己行為的漣漪效應。帶著這些新發現,我們開始有機會做出能夠改變現狀的清醒選擇。做出這些選擇需要我們有能力停下來,目光能夠超越今天的「危機」、超越下一個目標、超越我們自己,以及超越只是朝前趕路的狹窄的聚焦。我們因此能夠看到全局,並且清楚自己在其間扮演的角色。
這種新的全局觀帶來的潛在改變是無限的,它也可以幫助我們重新排列自己的優先事項,這樣我們就能持續地關注真正重要的事情。對於有些人來說,著眼大局能夠帶來他們行為的改變,從而加深與同事的聯結,並且讓所在的職場或社區對人變得更加尊重與包容。對於另外一些人來說,這種全局觀也是塑造新型工作環境的推動力,這樣的環境倡導開放和靈活,而這正是突破性創新的前提。有時,全局觀會驅使我們慢下來去尋找三方共贏的方案,同時有利於組織、員工和社會。
你可以抽空停下來,花時間省察一下當前生活方式的代價,這往往能增強你的全局觀。有時,你會被個人的危機叫停,讓你直面當下的現實,並對世界和自己所扮演的角色產生一個新的理解。有時,這種暫停來自於你的主動選擇,讓自己身處一個不匆忙、也沒有過多日程計劃的環境裡。你也許決定參加一個靜修營,或者只是在安靜的鄉村待一段時間。作為可持續教育中心的好上好農場(Better Farm)坐落在紐約郊外,是一個安靜自處的好地方。妮可·考德威爾是那裡的經理,她曾經跟我分享過一些自己對部分來賓的觀察:
當人們剛到這裡的時候,他們還牢牢地被自己的智能手機、臉書和電視節目拴著,忙個沒完。他們不停地打電話,不是查語音郵件,就是確認當自己不在時一些待辦事項是否進展順利,或者想了解自己在期間有沒有錯過一些事情。有些人甚至沒法交談,從頭到尾,他們緊握著手機,老在查信息和更新推特(Twitter),經常突然來一句「給你看這個視頻」,或者「哦!不好意思,我得接個電話」。真是不可思議!能看到這麼侷限的注意力範圍,同時又那麼不願意和另外一個人類待在一起。過了一段時間,他們開始和社區裡其他人一起生活和工作,慢慢地手機就變得不那麼重要了。
在一個共享的生活、工作和創意的空間裡,來賓們逐漸和其他人建立了新的聯結,並且重新學會了感受同情心及歡快地大笑,最重要的是真正地和眼前的人一起歡笑和體驗快樂,而不是面對著一部電影或者一個互聯網米姆[1]。突然間,大家會發現有些之前從來沒有體驗過靜默的人在室外靜坐,只是覺察呼吸,或者觀察小鳥在樹間輕快地起落,單純地愛撫身旁的小狗。他們認識到:眼前真實的世界比通過社交網絡和智能手機登錄的虛擬溝通的世界有趣多了。
我在正念領導力靜修營裡見證了類似的轉變。在開始階段,因為手機和電腦是禁用的,參與者常常備感折磨。等課程結束的時候,許多人領悟到:我們把絕大多數的時間用在了虛擬溝通上,其實錯失了太多的東西。這個小小的發現讓我們更多地瞭解自己,也往往是幫助我們理解為何需要著眼全局以及如何施加影響的最佳途徑。
有個週六的下午,一家服飾公司的董事長喬治與其他參加靜修營的學員分享了自己在前一個晚上的經歷,令人印象深刻。接著週五晚上的禪修課程,我們讓大家繼續保持靜默直至第二天,在此期間,不能看電視、使用手機和電腦,也不能講話。
當我們在週六下午解除禁語,並開始討論自己在延長的靜默期間的經歷時,喬治第一個起來發言:
在靜營的頭三天裡,每當一節課結束,我一邊朝自己的房間走,一邊從兜裡掏出黑莓手機。然而在昨晚,我知道在接下來的靜默期間將不能使用電子設備,因此就把手機直接鎖進了行李箱。昨天的晚間課程一結束,我的手又習慣性地伸向口袋,但發現黑莓不在那裡,我想起了賈妮思[2]曾經說起過的夜晚的天空,於是抬起頭,結果看到了上千顆星星閃耀的夜空,真是無與倫比的神奇!當時我驚呆了,突然意識到自己已經20年沒有看星星了。我躺在草地上,貪婪地凝視著明亮的星空,都不知道在那兒待了多長時間才爬起來回房睡覺。今天早上鬧鈴響了,醒過來的第一個念頭就是:「當我盯著黑莓時,還有什麼東西被自己錯過了?」
每一個人都在認真地聽著喬治的故事,房間裡一片靜默。由這樣的「小畫面」(small picture)產生的啟示能幫著提醒我們記得「大局觀」(big picture)。蘋果手機、手提電腦、黑莓手機本身並沒有問題,當今的世界需要用這些設備來工作。然而,當它們全盤接管了我們的生命,我們也不再是有選擇地使用它們來幫助自己更好地生活時,我們就部分地失去了自我,而且往往是作為人類最豐富的那一個部分。
[1] Internet meme,這個詞最初源自英國著名科學家理查德·道金斯所著的《自私的基因》一書,其含義是指「在諸如語言、觀念、信仰、行為方式等的傳遞過程中與基因在生物進化過程中所起的作用相類似的那個東西」。——譯者注
[2] 指本書作者。——譯者注
世界經濟論壇
雖然我和社會幾乎所有領域[1]的領導者都合作過,幫助他們即使在設定組織短期目標的時候也能著眼全局,但是沒有任何地方會像世界經濟論壇那樣,參與者是如此渴望看到全局並且能正向地影響世界。每年元月,瑞士西南部風景如畫的山間小鎮達沃斯就會迎來這個年度盛會,全球各領域有影響力的領導者就會搭乘飛機、火車和汽車來到白雪皚皚的阿爾卑斯山腳待上幾天,充分地交流和聯結,探討如何改變世界。
在會議中心的大廳裡以及小鎮酒店的會議室中,人們聚在一起直率地談論世界性的重要議題和不斷變化的機會。在工作坊和頭腦風暴營裡、午飯和晚餐中、走廊和接送巴士上,這些探討和辯論總是躲開了媒體的耳目,熱烈地持續著。論壇期間媒體只能參加某些允許所有人參與的議程,同時參與者們被要求在他們談論某個議程或對話時避免提及評論者或發言人的姓名,這樣的做法營造了坦率直接的互動氛圍,也鼓勵了勇敢無畏的領導力的展現。整個環境提醒所有參與者著眼於全局,因為大家都是其中的一分子。
與會者有首相、國王、王妃、商界領袖、藝術家、社會企業家、非營利機構領導人、音樂家、學者、科學家以及一些被挑選出來的年輕領導者,克林頓、普京和默克爾都曾經參加過該論壇。我很榮幸地被邀請參加2013年的論壇,在其中的一個工作坊中分享自己的經驗,並且引導一段早晨的禪修,這是達沃斯論壇破天荒的第一次。
工作坊的準備是一段我無法忘懷的經歷。老話說得好:「要小心你的期待」,一方面,這是一個再好不過的向有影響力的領導者介紹正念訓練的機會,他們可以帶來很大的漣漪效應;另一方面,當時的正念練習還是被認為主要用於減壓或處理健康問題,人們還並不十分清楚它也是針對領導者的一套重要的心智訓練方法,能夠由此培養領導者的專注力、清晰的洞察力、創造力和同情心。這是如此的不同尋常,以至於我擔心也許沒有多少人會參加,但即便如此,因為自己非常清楚正念領導力訓練是一個人發展領導力的重要手段,所以我決定全力以赴。
當主辦方問我打算如何引導這個工作坊時,我很快就決定最好留足時間讓參與者有多重的體驗,而不僅僅是一個抽象的概要性介紹。我不想僅僅口頭描述一下這個能培養專注、清明、創造力和同情心的心智訓練,而是要提供給參與者一次嘗試的機會,並且引發一些對話。同時,我也想引薦一位致力於正念的腦神經科學研究的共同演講者馬克·威廉姆斯教授,他任教於牛津大學臨床心理學系,同時也是牛津正念中心的主任,我很榮幸能與馬克搭檔共同引導工作坊,他在自己的專業領域是頂級專家,也是一位非常好的人。當我談到正念領導力訓練以及職場的相關研究時,馬克分享了一些腦神經科學的研究,提到我們良好的洞察力和決策力是如何被現代生活的複雜性所削弱的,而正念訓練又是如何發展我們自身的心智能力以儘可能減少那些負面影響的。
正念領導力體驗工作坊被安排在論壇第一天的上午,這樣就便於那些被正念練習打動的與會者可以在接下來的幾天裡參加每天晨間的禪修課程。馬克和我那天一大早就來到了工作坊現場,協助論壇工作人員擺放了一個大約有25張椅子的半圓,同時靠牆堆放了一些備用椅子。我們也同意讓論壇一位非常有天賦的藝術家露西婭·法比亞尼將演講描繪在數張靠牆的六英尺[2]高的白板上。當我們在演講並邀請參與者互動時,露西婭就會將自己聽到的畫下來。
好吧,現在要做的就是等著參與者出現了……
門打開了,人們魚貫而入,很快就坐滿了半圓,於是工作人員開始擺更多的椅子,最後會議室裡擠了近70人,工作人員不得不把門關上,後來我們得知還有些人被擋在了門外。對於如何訓練自己的心智以實現卓越領導力,看來人們的興趣真的是很大呀。
工作坊一開始,我就被聚集在自己和馬克面前的這幫人深深打動了。當看到這一張張前來探索新事物的臉,我比任何時候都更明白了大局觀的含義。參與者來自不同的年齡、宗教、種族、性別……極其多元化,從藝術家、企業家、出版人,到經濟學家和皇室成員,其背景和身份跨越了整個人類活動的範圍。當時我們在一起學習、體驗心智的訓練,使大家能夠感知和呈現更加聯結的狀態,聯結到自己的智慧、周圍的人以及生活的這個世界。這次正念領導力訓練對大家的吸引力是空前的,我自己也深深地沉浸在美好的體驗之中。
在工作坊中,我給大家展示了全面介紹卓越領導基本要素的圖表(見第3章),包括專注力、心智清明、創造力和同情心,並且講解了運用禪修練習和有意識暫停來培養與加強這些基本要素的方法。馬克介紹了認知神經科學的研究,同時也提到了紛亂的世界給我們的決策力和洞察力帶來的影響,我也講述了正念領導力學院是將正念訓練帶入世界各地組織的實踐。
整個過程中,我們分幾次停下來,做了禪修練習,探索和省思了卓越領導力,並且進行了公開的對話,現場的這個群體既聰明又溫暖,也充滿了好奇。和我教授的其他領導者團體一樣,在對話期間,21世紀領導力常見的挑戰很快就凸顯出來了。
參與者一致認同的最大的挑戰是:我們把日程安排得太滿了,並且不斷地分心,以至於沒有空間去尋找最善巧的方式來引領或者發動變革;我們同時做很多事情,哪怕內心隱約感覺到這會讓我們失去很多東西;即使完成了某項工作,我們也找不到時間和空間來認可和慶祝這個成果、和團隊一起總結以及從錯誤中學習。談到沒有充足的空間去領導,這不單單是指我們沒有空間以自己願意的方式去領導,而且更重要的是:當今所面臨的組織與全球的挑戰要求我們必須挺身而出,找到空間來領導真正的變革。
現場的參與者也領悟到了分心和忙碌給個人造成的代價。當時我舉了一位成功人士的例子,他在禪修練習中意識到自己在絕大多數的生命歷程中都沒有活在當下,當時會場裡一陣沉默,不少人若有所思地點著頭表示認同。只是拼命工作,而沒有真正留意我們究竟在幹什麼以及身邊和我們共事的人,我們認識到,這將會讓自己備感空虛。
工作坊結束後,許多人留下來跟我們單獨交流自己的體會,實際上,在接下來的四天中,我也經常在走廊、餐廳或者其他會議中遇到參加工作坊的朋友,有機會聽他們分享自己某些極為艱鉅的挑戰和突破性的領導力故事。
有位來自非洲的年輕領導者告訴我,他希望將正念訓練介紹給自己國家的年輕領導者,在那裡,人們都普遍認為超過40歲的領導人都是貪汙犯。這位年輕人想要另外一種不同的領導力。另一位參與者來自中東,她談到希望這個訓練能幫助自己的國家增加婦女在發展機會上的平等性。有些朋友分享了動盪的經濟給自己的組織帶來的艱辛,以及不得不關閉工廠裁減員工的悲傷,他們想知道正念領導力訓練是否能夠幫助自己在類似的境況中做出更好的決策。有些和我交流的人只是想在他們很疲憊的時候能找到另外的途徑來幫助自己迴應複雜的生活和日益加重的領導職責。
有一位母親來自中東,她的孩子患有自閉症,但是當地沒有任何相關的支持性服務。她想知道在正念領導力靜修營中學到的對自己有益的方法是否也能夠幫到她的孩子。
我被這些談話深深地打動了。通常對領導者的寫照是他們只關心自己所在組織的成功、他們下一次競選、自己的公眾形象或者個人財富的增加,等等,但在這裡,我看到的是一群想提升自己的領導力以創造改變的人。這群人的背景是如此的不同,但卻存在著一個共同的動機。他們可以看到大局,而且並不喜歡現狀,他們也有驅動力、教育背景、影響力和激情去描繪新的篇章。
[1] 包括政府、商業及社會組織三大領域。——譯者注
[2] 1英尺=0.304 8米
被困住了
正念領導力訓練的參與者或多或少都會有一些自我發現,雖然這次工作坊的目的只是讓大家有一個初步的體驗,不過有位參與者也有了一個重要的發現。內森是位年輕的商人,隔天來找我分享自己在工作坊中的體驗。他笑得非常開心:「我必須說的是,你改變了我的生活。」聽完後,我雖然有些疑惑,但是作為曾經有過15年以上經驗的公司副總裁,我很清楚一旦好的領導者被某些東西打動了,他們是不會輕易放過的。下面就是內森的故事:
我剛在椅子上坐定,並且設置好了電腦和手機,這樣就可以把工作坊中任何令人難忘的體驗發到推特上,每次我參加工作坊或聽演講都會這麼做,包括這次論壇,我也不斷地和自己認識的人分享。所以,當你要求大家放下電腦、關掉手機的時候,我非常不高興。實際上,我真的有些憤怒,而且隨著你演講的開始,火氣越來越大。
我決定離開,這個活動不適合我,而且會議室裡擠得滿滿的,如果我悄悄地溜出去的話,也沒人會在意。正當我彎腰去拿放在地板上的電腦時,你要求每個人保持靜默並開始做第一個禪練習。現在我可真是被困住了,因為如果我起身離開就會發出引人注意的聲響。
於是我只能閉上眼睛,開始聽你的禪引導。起先,我覺察到的只有自己的憤怒以及身體的緊繃與不舒適。然而,隨著禪的繼續,我注意到有些東西開始慢慢地軟化,不單單是自己的身體,還有憤怒本身。我變得好奇起來,很想知道接下來會發生什麼,因此我決定留下來,哪怕當時又有了開溜的機會。
第二次練習的時候,我更加放鬆了,同時留意到自己開始琢磨:當遇到不希望看到或者令自己不舒服的事情時,我「發飆」的可能性有多大。我也想知道因為這種應激反應自己錯過了多少東西,現在我要開始一段新的旅程,去發現如果自己不「發飆」將會發生什麼。
內森來達沃斯,是因為他想了解世界大格局以及如何對當今世界複雜形勢產生影響。他在正念領導力體驗中發現:如果想在更大的社會場景中找到自己的角色定位,那麼在這之前,我們必須先弄清想法和情緒是如何影響自己的視角的。內森僅僅通過一次工作坊就發現自身的一些慣性反應可能限制了他看清事物以及卓越領導的潛能,當他對於讓自己不舒服的應激反應越來越有覺察的時候,內森就能夠看到整個大局觀中更多的片段,也許還可以看到更多的機遇,創造與眾不同的局面。
正念領導力練習與大局觀
我們很容易陷入生活的細枝末節之中,失去對大局的關注,而禪修練習和有意識暫停恰恰能夠幫助我們跳出細節並提出重要的問題。逐漸地,你對自己的想法、情緒和身體感受的覺察變得越來越熟悉,於是在有些情境中,當需要在決策前看清大局時,你的反應將更加自如靈活。
禪修練習或者有意識暫停帶來的停歇,會創造出供你提出重要問題或做出重要抉擇的空間,同時在這個空間中,你會經常意識到自己當下所處的情境並非只是「不惜一切代價都要贏」、得到全部或失去一切、黑或白,或者「要麼聽我的,要麼滾蛋」。
大局觀提醒我們注意聯結、責任、我們自身潛在的開放心態與同情心,以及讓世界變得不同的能力。
對於我們大多數人來說,早晨從床上爬起來的動力就來源於自己有機會能夠去創造不同(make a difference)。我們想做出更大的貢獻,而不僅僅是為了支付賬單或者升職,我們也想知道自己的所作所為的確對某些人或者某些超越我們個人的事物有真正的價值。當有時間停下來深入聆聽,我們往往能感受到這股內在的驅動力,也許你已經在禪修練習中留意到了它的存在。這種感受對我們來說並不陌生,它對於定義「我們是誰」是決定性的。大局觀能讓我們領悟到所有人都相互聯繫,都是同一個大背景下的局部,的確,我們每個人都可以找到或大或小的方式去影響世界。如果我們身處有影響力的位置,就有機會利用自身的教育背景、創造力和掌握的資源讓世界變得不同。這是領導者的責任和榮幸!
第15章 充分發揮你的領導潛能
每個人的內在都蘊藏著好消息(good news)。好消息是你不知道自己能夠變得有多偉大,你的愛能有多深,能夠成就多大的事業以及自己的潛力是什麼!
——安妮·弗蘭克(Anne Frank)
通過正念領導力禪修、反思以及有意識暫停來訓練心智,這樣能夠讓你更加接近真實的自我。當這個訓練成為你生活的一部分時,隨之而來的漣漪效應將有可能轉化你所在的組織和社區。我在自己身上看到了這種轉化,同時也發生在我教過的學員、他們所在的組織以及參加靜修營的來自世界各地的領導者身上。
這種轉化是如何發生的呢?
對於我們大多數人來說,轉化是一點一點地發生的。一開始,採取簡單的暫停就能讓我們感到驚訝,只有當我們放下手上的電子產品以及暫別其他令人分心的事情,重新回到自己的身體、頭腦和心靈時,我們才能發現自己是多麼忙碌。每天的禪修練習有規律地邀請我們與自己友好相處,同時更多地覺察當下自己究竟在做什麼,而不是我們認為自己正在做什麼或者他人認為我們在做什麼。也許我們會注意到精疲力盡、疼痛、懸而未決的想法和未受關注的情緒,也許我們會真正地停下來為自己所擁有的生命和喜悅感到慶幸,也許我們會注意到那些被情緒或外界環境觸發的習慣性反應,也可能會看到我們否定自己的原則,或者由於當時更緊急的一些事務而不斷地忽視生命中重要的事情。
我們在探索內心,而不僅僅使用分析型的大腦,每天不斷有新的發現在等待著我們。內心的探索並不總是一場愉快的旅程,往往當直面自己、周遭的人和環境時,我們最終會看到那些長期(甚至是幾十年)以來自己一直拒絕或忽視的東西。然而,在發展心智的清明和專注力的同時,我們也在發展自己的創造力和同情心,並且發現了自己內在的豐富性,體驗到了不可思議的喜悅和平和,它們其實一直在旁等待著我們去發現,只是我們很少會留意。
我們可以創造出空間,並有意識地選擇用開放和勇氣來回應自己的發現,這樣往往會產生有創意的解決方案。更重要的是,我們愈發明白了同情心在卓越領導和生活中的關鍵作用。
同情心能讓我們理解周遭每個人的痛苦,並且領悟到我們的痛苦也是真實自我的一部分,可以帶著友善和溫和去認可它們,與之相處。
同樣重要的是,這樣的訓練雖然「花」了一些時間,但它給我們帶來了一種嶄新的與身心現象相處的方式。當覺察到恐懼時,我們會抱著接納和好奇的心態溫和地面對它,而不是將其掩蓋,視而不見。我們逐漸學會瞭如何去看清和接納當下的現實,如其所是。
接著就是探索如何做出比之前更明智的選擇。比如說,當直面恐懼並保持好奇時,你也許會發現其實自己並不需要用埋頭工作來躲避它,或者你能領悟到自己的恐懼原來是建立在對結果的想象基礎之上,並不一定會發生。
當嘗試在生活中融入正念練習時,你會很快發現其實往往只需要引入一個小變化就行了。不管是給某個相處困難的人表示一下友善,還是放下一些驅使我們參加太多會議的自我編織的故事,或者跳出手頭瑣碎的事務關注一下大局,總之,一個小小的嘗試就能夠引發較大的改變。正念領導力並不要求你去立即改變周遭所有的人和事,它只是教你更全然地覺知當下的一切,邀請你有意識地去嘗試做些局部的改變,從而讓自己能掌握新的、更善巧的方式去迎接當下的每一刻。你不斷地學習、強化和培養內在的專注、清明、創新和同情的能力,它們將幫助你更好地聯結自我、他人和社區,幫助你更善巧地啟動變革,營造尊重、合作與創新的氛圍。
正念領導力給世界帶來的影響
當你處於有影響力的領導者位置時,如果能在日常職責中融入正念練習,那將會很快地影響周圍的人以及決策的過程。只需要經過幾天的日常練習,你也許就會發現自己更容易覺察到什麼時候不在當下、心不在焉或者只是間斷地保持著注意力;你也可以發現自己已經能利用這個訓練將注意力帶回當下。那種全然的注意力將影響你自己當天的體驗,同時也會影響那些與你互動的人。
重新集中注意力意味著你有更多的機會發揮全部的能力,而不是隻有20%,另外的80%卻浪費在關於過去和未來過度的思慮中。當發揮出全部的能力時,你也注入了自己的領導力原則和對事務重要性的理解。你全然地聆聽他人,你注意到自己想盡快完成某事的衝動,取而代之的是勇敢地與新變化帶來的某種不確定性共處一段時間,耐心地等待塵埃落定,然後再做出選擇。你更加一以貫之地展現了關注當下的領導力。
什麼是關注當下的領導力(leadership presence)?
這是一種全然地安住當下的能力,不光是我們自己,其他人也能感知到它。一位領導者如果能展現出關注當下的領導力,他將是:
非評判的
思想開放的
打開心靈的
自我覺察的
耐心的
謙遜的
值得信任的
合作的
有同情心的
是不是有點眼熟?很有可能你在第3章「卓越領導力的省思」練習中寫過類似的清單。
在培養關注當下的領導力時,我們不再只是考慮「自己想做什麼」,同樣重要的是,我們關心「自己想成為什麼樣的人」。
第一個關於自己想做什麼的問題是有限且狹窄的,受限於外在的世界;第二個關於自己想成為什麼樣的人的命題則是沒有限制和振奮人心的,完全屬於內在的功課。當我們訓練自己的心智,逐漸培養出更多的專注力、心智清明、創造力和同情心的時候,我們就會找到開展卓越領導的空間。在這個空間裡我們能夠相對放鬆、靈活地做出選擇,而往往這些選擇會讓我們更加接近那個自己想成為的人。
有一天早上,我在讀一篇世楷(Steelcase)辦公傢俱首席執行官詹姆斯·海克特的訪談,當被問及最值得一提的領導力經驗時,他回答道,在自己的職業生涯中曾經遇到過許多企業的CEO,他發現那些真正卓有成效的、真誠的領導者從來不「裝」(prepacked)。在詹姆斯的眼中,偉大的領導者展現出「平靜」和「自我覺察」,這意味著「我明白自己是誰」。
他的話深深地打動了我,回想起自己25年的經歷,也引發了強烈的共鳴。表面上看,請你變得更為自我覺察並在職場中呈現你真實的一面似乎並不難,是呀,只是做回你自己,聽上去相當容易,不是嗎?
從正念領導力練習中我們知道自我覺察聽上去簡單,其實並不容易做到,除了心智訓練的挑戰,在當今世界要成為領導者還有其他必須直面的現實。在許多組織和團體中,如果想要成為一個有影響力的人,你也許會面臨模仿某人的誘惑,或者有些時刻會牽引著你忽略自己的直覺並且離開內心珍視的價值觀和道德標準。組織中有不少的「潛規則(unwritten rules)」、關於如何「管理上司(manage up)」的故事、達成季度指標的壓力以及必須「做些什麼」的指令(儘管當時最好再有點耐心),也有類似「每個人都生活在交易當中」的說法(這樣就可以將灰色地帶的行為合理化)。在這些時刻,做真實的自己就需要力量和勇氣,如果我們用越多的時間來探索和理解自己,我們就越有可能找到內在的力量和勇氣。這並不容易,但你最終會明白這樣做的理由其實很簡單、很直接,因為一旦做決策的時候違背了真實的自己,你的內心就會缺失一點,而且還可能是永久性的。
反思:你想成為什麼樣的人
在為正念領導力課程的畢業生舉辦的一次複訓中,我帶領一批資深的領導者做了這個反思練習,最後的反饋深深地打動了我。這個反思練習請你與自己聯結,並且去檢視當下的你是不是自己想成為的人,以及你是否過著自己想要的生活。
採取一個舒服的坐姿,兩腳平放於地板,雙手放在膝蓋上,眼睛輕輕地閉著,開始呼吸練習。當你的身心慢慢地安定下來後,用柔和的語調讀出下面由戴維·懷特(David Whyte)寫的一句話:
有一個瞬間你發現自己在許多微不足道的事情上承諾了太多的生命。
此時有什麼樣的身體感受、想法和情緒產生了呢?又有哪些詞引起了你的共鳴?
記得在做反思練習時,你可以放過第一或第二個跳出來的條件反射式的答案,重新再讀一遍上面的句子,對一切保持開放和好奇。
慢慢來……當發現自己開始捲入對身心現象的評判或分析時,你可以自然地回到呼吸練習。
也許這句話能提醒我們活在當下,這樣我們就能看清所處的情境,或者還可以提醒我們給自己的生活留些空間,以便於發現內在的智慧,產生更多的洞察力,而不是僅僅依賴思緒萬千的頭腦。
或許你也會琢磨哪些事情算是微不足道的呢?是那些他人讓你做的事情嗎?或者因為你的專長,有人說你應當做那些事?是那些並沒有充分利用你的能力,或者激發你的熱情的事情嗎?或者是那些聚焦在短期結果而忽視全局的事情嗎?
你也許會問是什麼會讓我們糾纏在微不足道的事務之中?是因為你執著於現狀嗎?是因為你感到恐懼嗎?內心的空間感會讓我們關注更大、更重要的事情嗎?作為領導者,你的任務是否也包括引導團隊關注更大、更重要的事情呢?你的承諾是什麼?你會承諾所有的事情嗎?還是對任何事情都不願意做出承諾?
有些人終其一生都順著預設的人生軌道生活。這樣的路徑還行得通嗎?有哪些方面已經不再滋養我們,或者與自身的原則和熱情相背離了呢?如果我們對自己所做的工作感到興奮,是否也有必要改變一下工作的具體方法呢?哪裡能找到多贏的途徑呢,能同時有利於組織、員工和社會?我們該如何以關注大局的方式來領導?
如果你準備好了,就可以花些時間寫下自己的迴應。書寫的過程往往能夠幫助我們釐清和深化那些在反思中浮現的想法。當你仔細思考自己寫下的迴應時,有沒有產生一些洞察力,從而能夠引領你做出新的選擇?你有沒有承諾了很多微不足道的事情?如果是這樣的話,本週內你會邁出哪一步來關注那些更大更重要的事情?
漣漪效應
最後再和大家分享一個我的看法,絕不要低估漣漪效應。每個人都有卓越的領導力,而卓越領導力來源於自我覺察和內在空間的培養,這樣就能有助於做出專注、清晰、有同情心和創造力的抉擇。我們做出的每一個選擇都有可能產生改善現狀的漣漪效應,只是我們很難知道那漣漪將擴散到多遠。
這個世界需要正念的領導者,他們能展現出關注當下的領導力。我們需要的領導者不僅有自知之明,而且他們還勇於打開自己的心靈,有力量做出合乎倫理道德的決策。環顧四周,我們所看到的問題並不是無解的,但這需要一種新型的領導力。當不斷地練習並找到越來越多的讓自己活在生命當下的方法時,你就有可能探索出更多不同的方法來影響其他的生命,他們就在你所在的團隊、組織、家庭和社區之中。一小步改變整個舞蹈,一個微小的改變有可能創造一個更好的世界。這取決於你!享受這段旅程吧!
附錄A 禪修、反思和有意識暫停索引
附錄B 按照《正念領導力:卓越領導者的內在修煉》進行個人練習
致謝
我之前從來沒有想到會成為一名公司高管,或者開發、教授正念領導力課程與開設靜修營,更不用說為此還寫了一本書。倘若沒有許多精彩人物的幫助和鼓勵,我也不會有如此的智慧。他們的出現沿著三條主線展開,這些「金線」編織在一起引領我的生命直至今天。
第一條是我的法律與領導力之線。過去的25年裡,成千上萬的精彩人物包括每一個我遇到的同事和客戶都曾影響過自己的職業生涯,每個經歷對我來說都是一次學習和成長的機會。儘管因為人數眾多,我不能一一列出名字,但我還是想對他們表示深深的感謝,讓我有機會能體驗在21世紀作為領導者的那份掙扎和喜悅。
第二條是我的正念之線。通過喬·卡巴金,我幸運地接觸到了正念,並且由衷地感謝他在過去的10年裡給我的鼓勵和支持。同樣,我也深深地感激薩奇·桑託萊利,在我正念練習的進化之路上,他是一位耐心的嚮導,當我們成為同事共同開設第一個正念領導力靜修營時,他給我傳授了教導正念的藝術。
靜修營、課程和對學員持續的支持是正念領導力學院的工作重心,這些也是我在通用磨坊食品公司的同事憑著他們的好奇心與率真開發並打磨而成的。非常感謝前來探索和訓練正念領導力的眾多高管與經理人,是他們提出了許多關於個人練習的精彩問題,也是他們分享了願意在面臨領導力挑戰時以及在組織的各個層面更多地引入正念訓練的想法與熱情。能成為諸位內在探索之旅的同行者,我感到非常榮幸。
我能找到憑空一躍的勇氣,離開自己在通用磨坊食品公司的職位並創建非營利的正念領導力學院,和許多親密友人的支持是分不開的,他們相信學院的使命而且願意出手相助使之成為現實,這其中就包括蘇姍·阿伯斯、桑迪·本肯、維克蘭·高希、詹姆斯·紀緬、奧特姆·休勒斯、瑪麗安·約翰遜、弗洛倫斯·梅耶爾和特里·皮爾森。感謝你們能夠始終堅守信念,特別是在我感到憂慮和懷疑的那些日子裡。當學院成立之後,我又幸運地與一批傑出人士在一起,帕特里夏·巴瑞克、喬·恩斯、詹姆斯·紀緬、彼得·科瑞波斯、安妮特·勞裡切拉和彼得·湯普森,他們組成了學院的首任董事會,感謝你們無價的指導和慷慨。
這本書的出版得益於有一個精幹的專業團隊,感謝詹姆斯·紀緬在書的策劃階段以及整個過程中專業的幫助與支持;也感謝我的經紀人斯蒂芬妮·塔德聯繫到了布魯姆斯伯裡(Bloomsbury Publishing)這麼出色的一家出版社;感謝我的編輯彼得·金納,為這個項目提供了富有洞察力的意見和建議,還有他的熱情;同時要感謝整個布魯姆斯伯裡團隊盡責盡力地將這本書付梓印刷並擺上書架,特別是喬治·吉布森、羅伯·加洛韋、尼基·波道夫、茵迪雅·庫伯、勞拉·基夫、薩默·史密斯、瑪麗·庫曼、克莉斯汀娜·吉爾伯特和德里克·斯托達爾的努力。
我想把特別的感謝送給我的寫作編輯兼朋友巴里·博伊斯,他有著機智與支持性的編輯技巧,不僅給本書增色不少,而且使我的寫作變成了一個探索和學習的旅程。我感到很榮幸能和真正踐行正念的人一起共事。
我的第三條主線是最長期性的,在生命歷程的許多階段裡,我都相當幸運,但是最幸運也最有意義的是成為充滿愛意的大家庭的一員,其中包括馬圖雅諾、湯普森、勞裡切拉、塞斯、簡伯瑞斯、卡帕索和朵布若斯基家族,感謝大家庭裡的所有成員。你們的愛和支持是給予我力量和勇氣的源泉,而且取之不竭。
和這些主線編織在一起的珍寶是我最親近的家人:我的伴侶彼得·湯普森以及我的孩子布賴恩·馬圖雅諾·湯普森和勞倫·馬圖雅諾·湯普森。謝謝你們,布賴恩和勞倫,你們倆不單單在我長時間寫作的過程中端茶送水,同時也給了我不斷的愛和理解。
至於彼得,我實在找不出合適的詞來向你表達自己深深的感謝和愛意,你慷慨地和我分享愛、智慧、永遠的支持以及耐心。我們的生活,包括這本書和學院的工作,都是從我們非同尋常的親密關係中進化而來的。如果沒有你,這一切將不會發生,我將永遠心懷感激。
譯後記 喧囂的時代需要正念領導力
領導力向來都是個「迷人」的主題。
隨手在美國亞馬遜網店用「leadership」(領導力)搜索了一下,立即就蹦出來65974條與領導力相關的英文圖書信息,算得上是「汗牛充棟」了,另外也能猜想到這個領域應該「水很深」,不太容易弄明白。
在企業界、商學院和培訓圈裡,人們同樣也在不停地討論它,並根據不同的理論和實踐推出了各種領導力發展項目,讓人應接不暇。
多數領導力書籍或培訓一般會先研究傑出領導者的行為特徵和境界,繼而勾勒出卓越領導力的要素或模型,然後依據這些要素或模型去指引領導者的培養。這些工作似乎多聚焦在認知和行為的層面,然而,我們現在越來越瞭解到行為認知的產生和改變與個人的內在部分(還有外部環境)有著極大的關聯。
如果用冰山模型做比喻,行為與認知大約處於水平面以上的冰山部分,而水平面以下的冰山則屬於個人的內在,包括身心狀態、心智模式、情感模式、習慣、信念、需求與三觀(價值觀、人生觀和世界觀)等。也可以說,行為與認知是個人內在的外部呈現。直接改變認知行為無疑會起一定的作用,但更為深入持久的轉化恐怕還要來自於個人內在的探索與成長。
協助個人內在成長的方法很多,每個人有不同的因緣,而正念練習講究帶著不評判、接納、開放、友善等良好的心態如實地覺察當下真實的身心現象,不隔靴搔癢,直截了當,從而對靜定身心、深化自我認知和培育良好心態有明顯的效果,所以近些年來國際上正念練習的社會傳播越來越廣泛。
正念在商界的應用也有星火燎原之勢。谷歌、通用磨坊食品、臉書(Facebook)、領英(LinkedIn)、寶潔、英特爾、霍尼韋爾、埃森哲等知名公司近年來均陸續開設了正念領導力方向的內訓課程。
本書作者賈妮思·馬圖雅諾女士曾經擔任通用磨坊食品公司的副總裁,自2005年起就率先在其所在的公司總部推廣正念領導力,5年後又在美國創辦了正念領導力學院(Institute for Mindful Leadership),專注於利用正念提升世界各地管理者的領導力。2013年她受邀在達沃斯世界經濟論壇上為政經領袖們主持了一期正念領導力工作坊。
馬圖雅諾女士親自踐行過領導力,懂得真實世界中領導者面臨的挑戰,她認為:「正念訓練的需求並不僅僅出於我們自身的選擇,而是源於這個充滿複雜和挑戰的時代……但我們可能已經長久地遠離了自我,渙散而迷茫——就像是無人駕駛的自動駕駛儀,這種狀態下的領導力必然是低效的,更遑論卓越……領導者面對著新契機,需要找到最佳的自我狀態。」
在書中她從大公司高管和資深禪修者的角度給我們提供了用正念迴應領導力挑戰的實用策略,幫助我們在這個喧囂的時代成為專注、心智清明、有創造力和同情心的領導者。
正念領導力的特別之處在於,它不僅指明瞭領導力發展的方向(詳見本書第2章中關於卓越領導力要素的論述),同時又「授人以漁」,給我們傳授了一套自我練習的方法,從而讓有心人能夠倚仗正念的方法進行自我探索、自我教練和自我成長,這一點非常關鍵。要知道美景雖好,但倘若缺少了準確的地圖與合適的交通工具,恐怕也只能望而興嘆吧。
在這本《正念領導力:卓越領導者的內在修煉》中,除了一些基礎正念技法的傳授,還詳盡介紹了不少緊密結合領導者工作情境的練習,例如個人領導力原則的反思練習、有意識暫停與放下期待的練習、日程表靜思、反思你想成為什麼樣的人等,富於啟發,相當實用。
我很喜歡個人領導力原則的反思練習,作者自己的體驗是:「正念領導力練習至關重要的一個目標就是要達到更深入的自我認知,而其中關鍵的一部分來源於對自身領導力原則的理解。帶著更多的好奇去了解這些原則以及它們如何塑造和影響你,這些將成為你在面臨艱難抉擇時的指南針。」
正念領導力的訓練沒有秘訣,我們需要在理解其基本原理的前提下,多加練習,並且發揮自己的創造力,儘量將練習融入到工作情境當中。在這一點上,馬圖雅諾女士給出了很好的建議:「當嘗試在生活中融入正念練習時,你會很快發現其實往往只需要引入一個小變化就行了。不管是給某個相處困難的人表示一下友善,還是放下一些驅使我們參加太多會議的自我編織的故事,或者跳出手頭瑣碎的事務關注一下全局,總之,一個小小的嘗試就能夠引發較大的改變。正念領導力並不要求你去立即改變周遭所有的人和事,它只是教你更全然地覺知當下的一切,邀請你有意識地去嘗試做些局部的改變,從而讓自己能掌握新的更善巧的方式去迎接當下的每一刻。」
當然,正念領導力不僅能夠優化管理者的領導效能,還可以幫助領導者在自我成長的基礎上更好地推動組織變革,將自己所在的機構發展成一個利於員工煥發潛能、有靈魂的進化型組織,進而引發漣漪效應,推動整個社會的變革與進步。
最後,希望本書的翻譯出版可以幫助國內的領導者更有效地提升內在領導力,增進個人、家庭、組織以及社會的福祉。
陸維東
2016.8.30
譯者簡介
陸維東([email protected])
正念領導力教練、個人身心教練、組織發展顧問,致力於正念及進化型組織的傳播。中歐國際工商學院MBA,原知名外企資深經理人,曾參與創建中歐校友國學會並組織高管國學課程。2011年底開始專心修學多種正念禪法,兩赴緬甸深修四個月,並修習原始佛法至今。自2013年春,系統研習正念減壓課程(MBSR)的教學法,受訓於美國麻省大學醫學院正念中心卡巴金博士、桑託萊利博士、梅耶斯女士和斯塔爾博士。
參與麻省理工學院U型強化營(波士頓)、U型創變基礎課程、美國納羅帕大學《基於正念的真誠領導力》(博爾德)、新人本整合心理諮詢專業課程、ICF認證《進化教練》、私董教練訓練營等課程的研習。譯作有亨利·明茲伯格《社會再平衡》、賈妮思·馬圖雅諾《正念領導力:卓越領導者的內在修煉》、弗雷德裡克·萊盧《重塑組織:創建進化型組織的實踐指南》(待出版)以及審校利茲·霍爾《正念教練》。









